作为艺术生,为了保持一张干净通透的脸,我从高一开始用洗面奶和面膜,6年时间,从跟风同学瞎买到能够根据皮肤状态,选择合适自己的护肤品,也算略有小成。

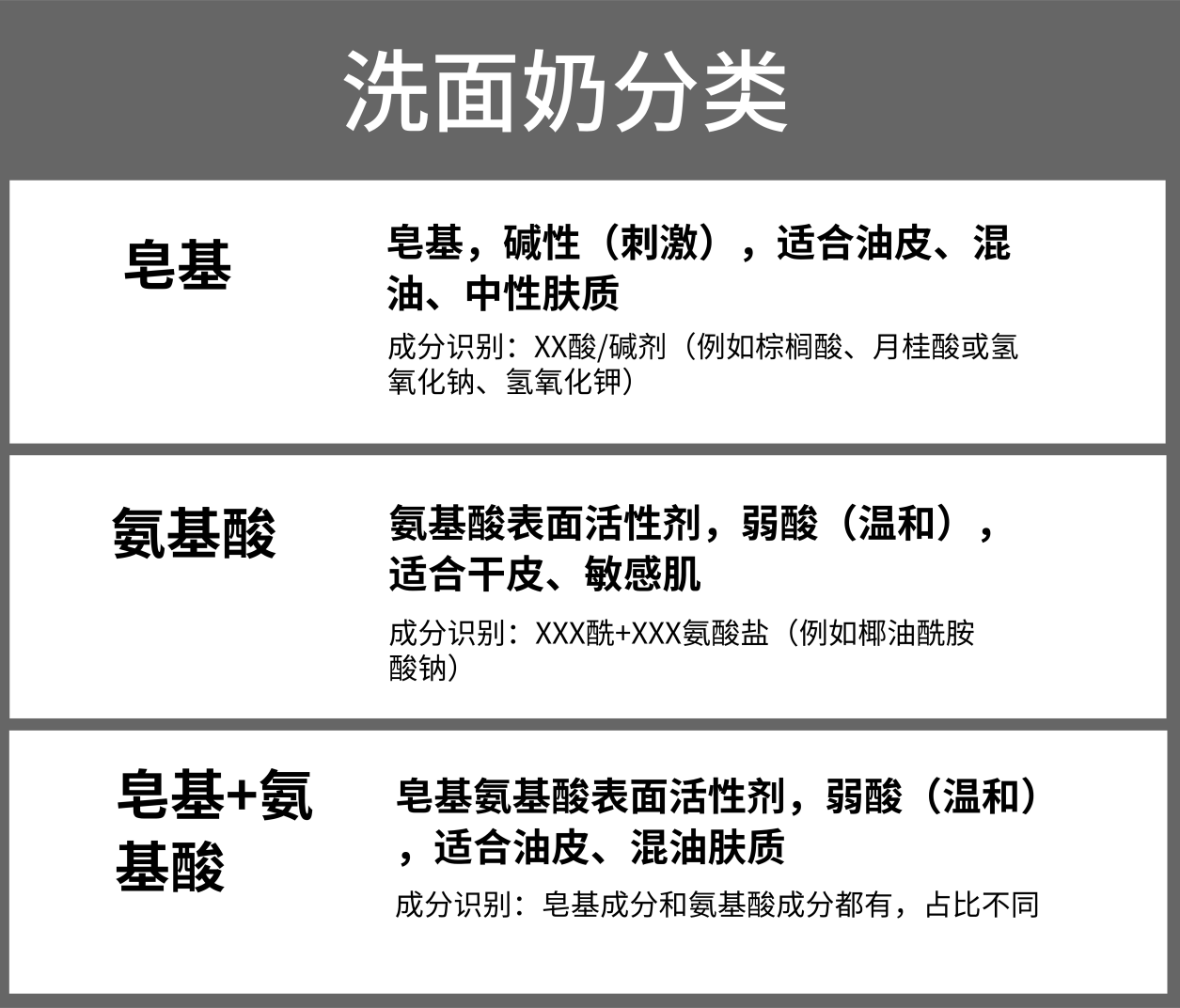
说到洗面奶,抛开肤质谈洁面都是乱来,所以正题之前给大家简单科普一下,关于什么肤质用什么类型的洗面奶。
一定要根据分类图对好入座!要是有成分党护肤控,也欢迎大家评论交流哦。

通过问题,可以看出题主肤质属于油皮+痘痘肌,和我的肤质刚好吻合,所以我从自己一直回购的洗面奶里挑选了5款高性价比的推荐给大家。
该说的都说了,直接上图进入正题!!!

═══════════════════正题分割线══════════════════════
DreamtimesK1洁面乳
类型:皂基和氨基酸复配
ph值:7.2
肤感:洗完清爽、滋润,香味很好闻
气泡度:丰富细腻
参考价格:69RMB/120ML
K1清洁力测试图:

(女友代拍,禁止盗用)
我用了3年DT经典的K1洗面奶,清洁力无可挑剔,能持续控油超8小时以上,当之无愧的毛孔”清道夫”。最重要的是K1使用感极好,能揉搓出特别细腻的泡沫,上脸又柔又滑很亲肤,冲洗后不假滑不紧绷,是一款让我爱上洗脸的洁面乳。
═════════════════════分割线═══════════════════════
EltaMD氨基酸洁面乳
类型:氨基酸
ph值:5-6
肤感:洗完无紧绷感,香味自然
气泡度:较多,易冲洗
参考价格:168RMB/207ML 198
EltaMD清洁力测试图:

(女友代拍,禁止盗用)
氨基酸洗面奶温和度不用多说,亲肤不刺激,清洁力也不俗,搓出的泡沫丰富细腻,适合喜欢喜欢泡沫多的小伙伴。容量大,按压式使用起来方便,但不适合外出携带。添加少量防腐剂,敏感肌就慎用吧。
═════════════════════分割线═══════════════════════
欧莱雅控油洁面膏
类型:皂基
ph值:9.8
肤感:磨砂膏质感,洗完感觉紧绷
气泡度:泡沫少
参考价格:39RMB/100ML
EltaMD清洁力测试图:

(女友代拍,禁止盗用)
欧莱雅控油洁面膏,清洁效果强,适合大油皮,控油也是杠杠的,磨砂颗粒可以去角质,所以对黑头有一点的作用,建议一周使用1~2次。欧莱雅是出差旅行可救急,超市首选平价洗面奶,洗完会拔干,所以要配合爽肤水使用。
═════════════════════分割线═══════════════════════
丝塔芙洗面奶
类型:氨基酸
ph值:7.64
肤感:温和
气泡度:无
参考价格:29.9RMB/118ML
丝塔芙清洁力测试图:

(女友代拍,禁止盗用)
丝塔芙洗面奶不含皂基,使用会感觉超级温和,挤出来是透明啫喱状,洗完清爽滋润。丝塔芙特别好的是不含香精,就是清洁不太强,现在秋冬季节做晨间清洁很适合,出油多的夏季清洁力和控油效果就不太够。
═════════════════════分割线═══════════════════════
曼秀雷敦男士控油抗痘洁面乳
ph值:7
肤感:丝滑滋润
气泡度:泡沫较多、细腻
参考价格:39.9RMB/150ML
曼秀雷敦男士控油抗痘洁面乳,添加的茶树精油可抗菌消炎,对痘痘肌友好,清洁力不错,控油同时还能收缩毛孔,用的时候直接按压很方便,曼秀雷敦洁面有种特别的气味,个人不太喜欢。

(女友代拍,禁止盗用)
═════════════════════分割线═══════════════════════
别忙着划走,瞅瞅总结!

本次测试结果对比:

拍照时候为了给你们展示更真实、更直观的使用效果,直接用手搓,油皮、痘痘肌的男生建议使用起泡网,就是先用温水,然后起泡网起泡,最好凉水冲洗,这样不容易造成过度清洁。

不要偷懒,基础护肤清洁、补水保湿,晒后修复都要做到位,日常水乳、面膜一个都不能少。保持睡眠充足,不要刻意追求小麦肤色,秋冬也要注意防晒,才能保持更好的皮肤状态。
码字不易,看完记得点赞、评论、感谢、分享来支持我啊。

版权声明:本文内容由互联网用户自发贡献,该文观点仅代表作者本人。本站仅提供信息存储空间服务,不拥有所有权,不承担相关法律责任。如发现本站有涉嫌抄袭侵权/违法违规的内容, 请发送邮件至 举报,一经查实,本站将立刻删除。
