“疫情前制氧机本来在国内产能过剩,处在打价格战的状态。因为疫情,尤其是最近印度的疫情紧张,海外订单开始增加。”一位医疗器械经销商告诉健康界。
印度疫情近日呈现失控的紧张态势,引发全球关注。单日新增病例连续数天超过30万例,印度医疗系统濒临崩溃。《印度快报》援引政府内部的评估说,这波疫情海啸要到5月中旬才能达到峰值,届时每天将有约50万新增病例。
中国驻印度大使孙卫东在社交平台上表示,“据中国海关总署统计,今年4月以来,中国向印度提供了5000多台呼吸机、21569台制氧机、超过2148万个口罩和约3800吨药品。”孙卫东写道。
此前一天,孙卫东也在社交平台上介绍,中国的医疗器械供应商正在加班加点处理来自印度的订单,最近几天收到了至少2.5万台制氧机订单。
根据启信宝数据显示,目前我国制氧机相关企业共3993家,厂家数排名前三位的省市分别是西藏、北京和广东,其次江苏和山东的企业数量也较多。2020年,制氧机相关企业新增339家,今年以来新增36家。
是否会如去年的呼吸机行情一样,制氧机海外需求为国内厂商带来一波销售红利,而这波需求是否具备可持续性?制氧机的潜在市场如何?
印度为什么缺制氧机?
印度疫情危急,张文宏医生指出,医疗资源遭到挤兑是近期印度新冠死亡率飙涨的主要原因。“原本他们只要有一口氧气吸就能活下来的。”他认为,印度目前最需要的是氧气,氧气胜过任何药物,可以降低年轻人的死亡率。
补充氧气可以缓解病程,多位支援过武汉新冠肺炎患者救治的医生告诉健康界,当患者患者出现呼吸困难时,及时进行氧疗措施是挽救患者生命的必须采取的措施,以保证患者血氧饱和度达到一定数值,缓解病程向重症及危重症转化。
氧疗救治根据病人病情严重程度分为四类:第一,接受鼻高流量吸氧;第二,无创呼吸机供氧;第三,气管插管有创呼吸机支持,进行肺复张和俯卧位;第四,采用ECMO(体外膜肺氧合),ECMO也被称为“最后一道守护者”。因此,氧疗所需的高流量氧疗仪、无创/有创呼吸机、ECMO就成为了救治的关键。
市场上销售的制氧机以家用为主,而医院通常使用中心供氧系统,较少单个制氧机采购需求。在2020年2月初,武汉市肺科医院(武汉市结核病防治所)曾因氧气用量达到日常用量峰值的10倍以上,氧气供应遇到困难,原因就是医院的管线在设计之初没有考虑到如此极端的情况,预留在病房的氧气接口无法同时供应如此大量的氧气。
于是,当时武汉的各大新冠肺炎定点医院,除了将氧气瓶搬进病房应急以外,供氧系统的改造也同步进行。来自钢铁企业的支援队,火线驰援,保障医院的氧气管线改造。这也是国内未曾大规模爆发出制氧机缺口的原因。
“印度的医院改造不可能有国内那样的效率,只能靠氧气瓶和制氧机。”上海市卫生建筑设计研究院一位工作人员告诉健康界。
制氧机市场高度集中
国内疫情严重时,制氧机还是出现了特殊需求。比如,鱼跃医疗在疫情前只提供3升、5升这种低流量的吸氧机,但国家工信部、卫健委下发通知,需要研发更高流量的吸氧机配合市场需求。鱼跃医疗在48小时之内生产10升流量的吸氧机到前线,配合危重病人的治疗。“这种高流量的制氧机需要专门再定制,更适用危重病人,平时需求量不这么大。”鱼跃医疗工作人员介绍。
健康界查询,鱼跃医疗制氧机市场占有比重全球第一,约占有60%左右的市场份额。鱼跃医疗董秘王瑞洁表示,印度方面对制氧机的询单量比较大。短期内,印度的订单增加较快。两周时间以来,鱼跃医疗累计接收印度的制氧机订单大概在1.8万台左右。
2020年国内生产制氧机的总量在22万台左右,其中北京北辰和江苏鱼跃的国内和出口总量差不多在7万台。几年来,家用制氧机在国市场上逐渐兴起,市场上有新松、海龟、鱼跃、龙飞、易氧源、奥吉、氧立得、高新华康、海氧之家等品牌,主体价位在3000-4000元之间。

制氧机市场将持续增长
目前,国内疫情平稳,制氧机的需求取决于国外疫情变化。“现在,除了印度,美国和欧洲的需求量也比较大。”一位医疗器械经销商告诉健康界。
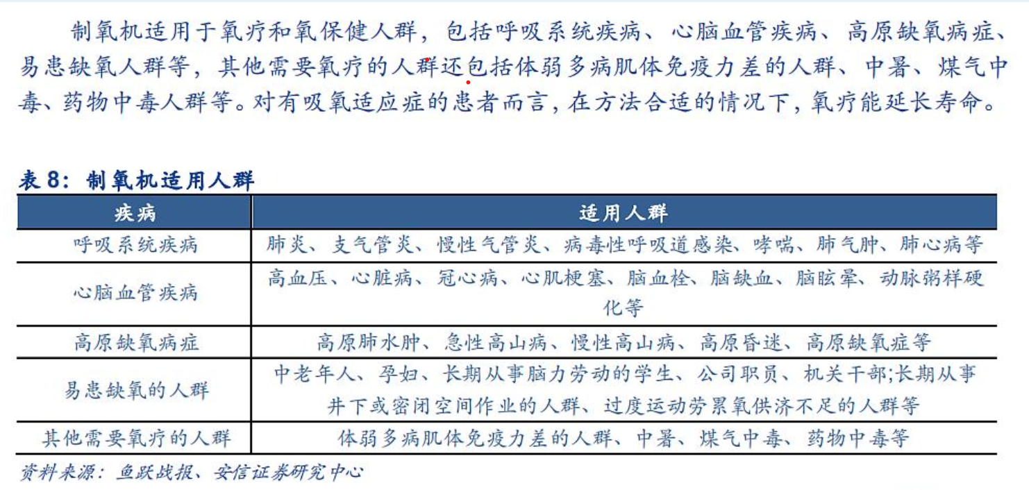
健康界查阅到,国家食品药品监督管理总局曾发布提示,提醒消费者:制氧机属于二类医疗器械,除医疗机构使用外,小型的制氧机还可以用于环境和病理情况下低氧的家庭辅助治疗,如高原缺氧、严重的呼吸系统疾病和心脑血管疾病,

因为特殊的海拔分布,西藏是我国吸氧机厂家最为集中的省份,同时也是吸氧机需求最大的地区。根据阿里健康发布的《中国人健康产品消费趣味地图》和《双11男女健康消费热力图》,西藏居民对制氧机、氧气袋类产品有较大需求。
除了呼吸系统疾病、心脑血管疾病患者外,制氧机通常的一般消费群体主要集中在老年人身上,随着人口老龄化,吸氧机的市场也会增大。
吸氧对于缓解和预防老年人心脑血管疾病、呼吸系统疾病具有一定效果。2020年新冠肺炎疫情里预防和救治激发了人们对健康的重视和期望,同时大众消费者对家用制氧机产品认知度有所提升,疫情进行了对用户的市场教育。智研咨询的报告认为,在GDP增长、社会消费水平提高、人口老龄化加快、城镇化以及消费结构升级等多因素的驱动下,我国制氧机行业需求将保持增长态势。
智研咨询预测的2021-2027吸氧机市场需求

值得注意的是,国家食品药品监督管理总局网站上提醒消费者,家庭辅助治疗用制氧机不得用于生命维持或生命保障,该产品只在医生指导下按照处方的每日使用时间和流速使用,从而降低适应症选择不当带来的风险。
版权声明:本文内容由互联网用户自发贡献,该文观点仅代表作者本人。本站仅提供信息存储空间服务,不拥有所有权,不承担相关法律责任。如发现本站有涉嫌抄袭侵权/违法违规的内容, 请发送邮件至 举报,一经查实,本站将立刻删除。
