奶粉智库致力于为大家解读每一款奶粉,欢迎关注奶粉智库母婴评测中心的奶粉评测系列文章!今天我们选择了9款奶粉从品牌、奶源、原料、配料、营养配方等方面进行深度评测,为您解读不同奶粉的特点!如果这篇文章没有你想了解的产品,可以在文末给我们留言,下次评测可能就出现了哦~
本次评测的9款奶粉包括:飞鹤舒贝诺、旗帜益佳、爱荷美、雀巢能恩、合生元阿尔法星、纽菲特贝多灵、辉山子母、美庐优培、可瑞乐。

评测说明:
本次评测由奶粉智库母婴评测中心组织进行, 本次评测不涉及感官评测,参加评测产品均以3段为例,下面均省略段位。营养配方参考我国目前执行国标GB10767-2010《食品安全国家标准 较大婴儿和幼儿配方食品》和GB14880-2012《食品安全国家标准 食品营养强化剂使用标准》以及2018年9月发布的《食品安全国家标准 幼儿配方食品(征求意见稿)》。
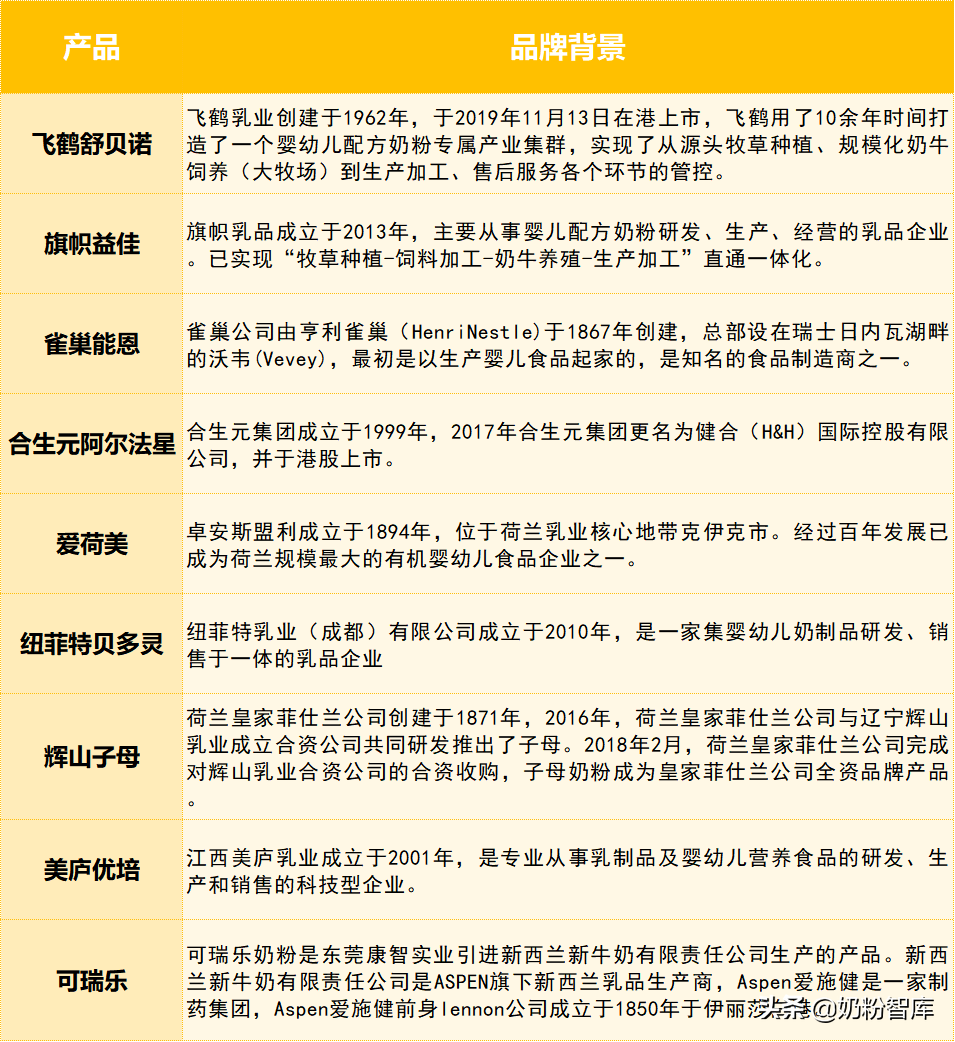
一、品牌背景
下面是9款奶粉的品牌背景信息。

品牌背景体现了乳企的综合实力,本次评测的9款奶粉,均具有较强大的品牌力,在研发、养殖、生产、营销、售后等方面有各自的优势。
二、基础信息
下面是9款奶粉的产品名、版本、奶源、产地、奶基原料等基础信息。

奶源、国别总结
国产奶粉(奶源与产地均在国内):飞鹤舒贝诺的奶源与产地均来自黑龙江;旗帜益佳的奶源与产地均来自河北;纽菲特贝多灵奶源来自黑龙江,产地位于杭州;辉山子母奶源与产地均在中国。
国产奶粉(奶源在国外,产地在国内):美庐优培奶源来自新西兰,产地在江西。
国产奶粉(奶源跨度大,产地在国内):雀巢能恩奶源来自澳洲、新西兰,产地在哈尔滨。
进口奶粉(奶源与产地均在国外):可瑞乐奶源与产地均来自新西兰,属于新西兰原装进口奶粉;爱荷美奶源与产地均来自荷兰,属于荷兰原装进口;合生元阿尔法星奶源与产地均来自丹麦,属于丹麦原装进口。
南北纬40~50度被公认为是全球黄金奶源带分布地。除了黄金奶源地,自控牧场也是优质奶源的产出条件之一。如果当地不具备良好的奶源条件,也可选择采购优质奶源地的原料来保证奶粉的品质。
原料总结:
第一奶基原料为生鲜乳:飞鹤舒贝诺主要奶基原料为生牛乳、脱盐乳清粉、脱脂乳粉;旗帜益佳、纽菲特贝多灵、辉山子母、可瑞乐主要奶基原料为生牛乳、脱盐乳清粉;爱荷美主要奶基原料为脱脂牛奶、脱盐乳清粉;合生元阿尔法星主要奶基原料为脱脂牛乳。
奶基原料均为乳粉:雀巢能恩主要奶基原料为脱脂乳粉;美庐优培主要奶基原料为全脂奶粉、脱盐乳清粉。
在原料上,相比乳粉(全脂、脱脂乳粉等),生鲜乳(生牛乳、脱脂牛奶乳等)的新鲜程度更好一些。但还需结合其奶源地、产地来看,如果工厂与奶源地相隔较远,那么相比自控牧场而言,原料到工厂就需要经过更长时间的运输及检验等过程。
三、配料
在配料方面,我们主要点出敏感成分、特色成分。下面我们一起看下这9款奶粉的配料情况~

敏感成分:
①合生元阿尔法星添加有葡萄糖浆固体、香兰素、乙基香兰素;
②可瑞乐添加有固体玉米糖浆;
③雀巢能恩添加有麦芽糊精;
④爱荷美添加有棕榈油、葡萄糖浆固体。
葡萄糖浆固体、固体玉米糖浆、麦芽糊精属于碳水化合物,加入奶粉中后,降低了乳糖的含量。从营养价值来讲,白砂糖、葡萄糖浆固体、麦芽糊精等不如乳糖,主要是提供能量,且价格相对便宜。但部分特医食品中,这类碳水化合物的添加相对较常见,在缓解乳糖不耐受等方面,起到了积极的意义。
香兰素、乙基香兰素属于香精香料,不提供能量和营养,主要用于改善奶粉的感官性质。
棕榈油:添加棕榈油在奶粉中是为了提高脂肪中棕榈酸的含量,但其中的棕榈酸结构易于钙结合产生钙皂,进而可能影响能量和钙的吸收,出现便秘。但是,由于宝宝体质不同,对棕榈油的消化情况不一样,如果宝宝消化吸收不错,也没有必要刻意去更换奶粉。
特色成分:
①合生元阿尔法星添加有β-胡萝卜素;
②飞鹤舒贝诺、美庐优培添加有无水奶油。
无水奶油是奶粉中天然乳脂的来源,即“天然OPO”,其棕榈酸主要在Sn-2位上,与OPO结构类似,富含不饱和脂肪酸,有助于营养吸收、减少钙皂、降低便秘几率。
β-胡萝卜素是维生素A的前体物质,在体内可转化为维生素A,有助于保护视力、抗氧化及提高免疫力。
四、营养配方
婴幼儿配方奶粉属于配方食品,妈妈们在选择奶粉时,营养配方是比较关心和纠结的点。那么,这9款奶粉配方如何呢?下面我们将来为大家具体分析~
可选择成分
可选择成分包括常规强化配方和特色强化配方,在国标中没有强制要求添加。常规强化配方为大多数品牌添加,一部分品牌会选择性添加特色强化配方。

①旗帜益佳、可瑞乐、美庐优培、爱荷美、纽菲特贝多灵、飞鹤舒贝诺添加的可选择成分种类较多,均在10种及以上,其中纽菲特贝多灵不含特色强化配方;
②合生元阿尔法星、辉山子母、雀巢能恩添加的可选择成分种类在10种以下,辉山子母不含特色强化配方,雀巢能恩可选择成分种类相对较少,只有5种。
选择奶粉时,营养素种类是一方面,但营养素的含量也同样值得关注,一般来说,关注含量时可以参考以下数值:
★胆碱含量≥100mg/100g
★DHA占总脂肪酸含量的0.2%~0.5%
★益生元含量≥3g/100g
★OPO含量≥2.5g/100g
★核苷酸含量≥40mg/100g
★叶黄素含量≥200μg/100g
★CPP含量≥50mg/100g
★乳铁蛋白含量≥50mg/100g
★益生菌含量≥1x106CFU/g
下面我们具体看下9款奶粉的营养素含量,如下:

(“比奶粉”、“查品牌”、“看评测”,上奶粉智库)
胆碱:辉山子母、可瑞乐的胆碱含量比较充足,分别为140mg/100g、114mg/100g。
DHA:辉山子母的DHA含量不错,占总脂肪酸含量的0.31%。
益生元:美庐优培的益生元含量不错,为5.9g/100g。
OPO:飞鹤舒贝诺、旗帜益佳的OPO含量比较充足,分别为3.3g/100g、3g/100g;可瑞乐的OPO含量也不错,为2.8g/100g。
叶黄素:旗帜益佳的叶黄素含量较高,为211μg/100g。
CPP:美庐优培的CPP含量比较充足,为100mg/100g。
益生菌:旗帜益佳的益生菌含量比较高,添加量≥1.2×107CFU/g。
许多奶粉都有自己的侧重点,下面我们对不同奶粉的营养素种类与含量所侧重方面进行分析,比如大家关注度比较高的脑部发育、视力发育、消化吸收、免疫力方面:
与脑部、视力发育相关营养素
脑部、视力发育的最关键的阶段就是胎儿期及婴幼儿期,并且两者都离不开营养的支持。在脑部、视力发育相关营养素方面,我们可以关注胆碱、牛磺酸、DHA、ARA、叶黄素等营养素的含量。当然,目前这些营养素也是奶粉中添加较为普遍的。
从营养成分表可以发现:
雀巢能恩未添加胆碱;辉山子母、可瑞乐的胆碱含量比较充足,分别为140mg/100g、为114mg/100g;其余6款奶粉都含有胆碱但是添加量一般且差别不大。
胆碱:促进脑部发育,提高记忆能力,保证信息传递,提高反应力,降低血清胆固醇,促进脂肪代谢。
此次评测的9款奶粉都添加有牛磺酸,但含量差别不大。
(1)DHA:
DHA全称二十二碳六烯酸,在大脑皮层中含量高达20%,在眼睛的视网膜中所占比例最大,约占50%。研究表明DHA对于促进婴儿早期神经系统和视觉功能的发育有重要作用。
中国营养学专家组在《中国孕产妇及婴幼儿补充DHA的专家共识》中提出在无法母乳喂养或母乳不足的情况下,可以选择含DHA的配方奶粉,其中DHA含量应为总脂肪酸的0.2%-0.5%。

此次评测的9款奶粉中,辉山子母的DHA含量较为优秀,占总脂肪酸含量的0.31%;其余奶粉DHA含量整体不高,均未达到总脂肪酸含量的0.2%。
(2)叶黄素:
叶黄素又名类胡萝卜素,是一种重要的抗氧化剂,是构成人眼视网膜黄斑区域的主要色素,有助于促进视力神经发育,保护宝宝视网膜和眼睛。

此次评测的9款奶粉中只有旗帜益佳、美庐优培、飞鹤舒贝诺添加有叶黄素,其中旗帜益佳的叶黄素含量较高,为211μg/100g,其余6款奶粉均未添加叶黄素。
小结:与脑部、视力发育相关营养素含量方面,“辉山子母、旗帜益佳”相对较好。
与消化吸收相关营养素
消化吸收不好是婴幼儿常见的问题了,与消化吸收相关营养素方面我们可以关注OPO、CPP、益生菌、益生元等,除此之外,蛋白质的组成也与消化吸收密切相关,可关注水解蛋白的添加、乳清蛋白含量等。
(1)OPO
OPO属于一种结构脂,全称1,3-二油酸-2-棕榈酸甘油三酯,有助于改善人体对于矿物质和脂肪的吸收,减少肠道内皂钙的形成,维持肠道菌群健康和保护肠道,降低婴幼儿便秘的几率等。

本次评测的9款奶粉中有飞鹤舒贝诺、旗帜益佳、合生元阿尔法星、可瑞乐添加有OPO,其中,飞鹤舒贝诺、旗帜益佳的OPO含量比较充足,分别为3.3g/100g、3g/100g;可瑞乐的OPO含量也不错,为2.8g/100g;其余5款奶粉均未添加OPO。
(2)CPP
CPP又称酪蛋白磷酸肽,能够与钙、铁、锌发生螯合反应,避免与磷酸、草酸、植酸等物质结合而沉淀,促进钙、铁、锌等二价矿物质的吸收。
本次评测的9款奶粉中,只有美庐优培添加了CPP,美庐优培的含量比较充足,达到100mg/100g,其余8款奶粉均未添加CPP。
(3)益生元
益生元可以理解为“益生菌的食物”,有助于维持肠黏膜的健康和肠道有益菌的增殖,促进肠道蠕动,帮助消化。

经过对比可以发现,雀巢能恩未添加益生元,美庐优培的益生元含量较高,达到5.9g/100g,其余奶粉的益生元含量一般。
(4)益生菌
益生菌的含量我们可通过配料表查看,本次评测的9款奶粉中,只有旗帜益佳、雀巢能恩、爱荷美、美庐优培添加有益生菌,具体菌种与含量情况如下:

益生菌的效果因与添加量、包埋工艺、活菌数、保质期内活菌数、冲调等多种因素相关,所以在选择时,要看产品包装上标示活菌的数量,或者选择添加量数字相对较大的产品。
小结:与消化吸收相关营养素含量方面,“美庐优培、旗帜益佳、飞鹤舒贝诺”相对较好。
与免疫相关营养素
宝宝的免疫力也是家长非常关心的,尤其是冬天寒冷季节,免疫差的宝宝会更易生病。保证营养是提升免疫的方法之一,奶粉中与免疫相关营养素主要有乳铁蛋白、核苷酸、益生菌等。

小结:与免疫相关营养素含量方面,“旗帜益佳、爱荷美、可瑞乐”相对较好。
五、价格参考
在养娃的日常开销上,奶粉占据着一个重要的部分,一般来说家长都想选一款性价比高的奶粉,所以奶粉的价格是值得对比的。由于各品牌奶粉本身有不同的规格,所以计算奶粉的克单价能较为直观地比较各奶粉的价格情况。下面我们来对比下这9款奶粉的价格:

以上统计数据主要来源于各品牌京东官方旗舰店和线下母婴店等渠道,属于实时参考价格,另外,许多奶粉有多买多送或者附带赠品,这些额外价值需要单独考虑,请大家购买时以实际到手价为准哦~
小结:从上述9款奶粉的克单价来看,爱荷美、可瑞乐、美庐优培的价格相对较高,克单价在0.4元/g以上;飞鹤舒贝诺、旗帜益佳、纽菲特贝多灵、辉山子母价格相对适中,克单价在0.3-0.4元/g左右;合生元阿尔法星、雀巢能恩的价格稍低,克单价分别为0.26元/g、0.18元/g。
六、评测总结
本次评测从奶源、原料、配料、配方等方面为大家分析比较了9款奶粉,在选择奶粉时,消费者也可以结合这几点来比较。

这9款奶粉中,从品牌、奶源、原料、配料、配方等多个方面综合来看,相对较好的为“旗帜益佳”。在营养配方方面,如果爸爸妈妈比较在乎消化吸收相关营养素,那么“美庐优培、旗帜益佳、飞鹤舒贝诺”比较不错;如果爸爸妈妈比较在乎与脑部及视力,相关营养素,那么“辉山子母、旗帜益佳”比较不错;如果比较在乎免疫相关营养素,那么“旗帜益佳、爱荷美、可瑞乐”比较不错。
(注:评测结果仅供参考,不代表唯一选择标准,购买时可结合宝宝适应情况、商家优惠、购买渠道便利性、奶源、性价比等方面来选择。)
最后要特别说明的是:母乳是宝宝最好的食物,母乳充足的话,建议最好还是母乳喂养。奶粉最终选购时还需结合自己宝宝的实际情况而定,宝宝适合就是好的。
版权声明:本文内容由互联网用户自发贡献,该文观点仅代表作者本人。本站仅提供信息存储空间服务,不拥有所有权,不承担相关法律责任。如发现本站有涉嫌抄袭侵权/违法违规的内容, 请发送邮件至 举报,一经查实,本站将立刻删除。
