据中央广播电视总台中国之声《新闻纵横》报道,中国汽车工业协会最近发布的有关全国7月份汽车销量的数据显示,7月份,全国汽车销量186.4万辆,同比下降11.9%;
相对的,新能源汽车销量27.1万辆,同比增长164.4%。一升一降的数据对比,让新能源汽车的未来,值得期待。
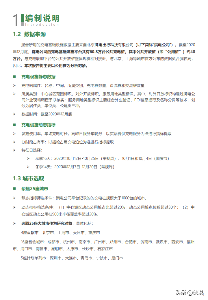
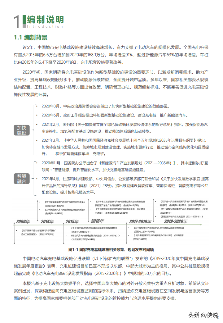
新能源汽车的热销,对各大城市的充电桩,尤其是直流充电桩的配置提出了更高的要求。近日,2021年度《中国主要城市充电基础设施监测报告》向社会发布,《报告》由住建部城市交通基础设施监测与治理实验室、中国城市规划设计研究院编制完成。
目前我们所生活的城市中,充电桩配置情况究竟如何?使用效能怎么样?能缓解新能源汽车的续航里程焦虑吗?
为进一步助力产业升级、推动能源低碳转型、全面提升城市品质,2020年初,国家明确将充电基础设施作为新型基础设施建设的重要环节,相关部委从规模结构配置、工程技术、财政补贴等方面出台政策,明确管理办法,规范编制标准,不断促进充电基础设施体系发展。
以此为背景,住房和城乡建设部城市交通基础设施监测与治理实验室、中国城市规划设计研究院,联合北京满电出行科技有限公司,开展中国主要城市充电基础设施的研究工作,编制完成了2021年度《中国主要城市充电基础设施监测报告》。
《报告》选取25座大城市的充电公用桩为研究对象,探索构建面向充电基础设施监测的指标体系,从静态与动态两方面重点解析中心城区公用桩的建设和使用情况,对典型城市群区域内高速公路沿线充电基础设施的建设情况进行了评估,归纳总结了充电基础设施在空间发展与运营服务等方面的特征和问题,最终提出了相应对策建议,为国家部委和有关部门完善充电基础设施的管理提供参考。
版权声明:本文内容由互联网用户自发贡献,该文观点仅代表作者本人。本站仅提供信息存储空间服务,不拥有所有权,不承担相关法律责任。如发现本站有涉嫌抄袭侵权/违法违规的内容, 请发送邮件至 举报,一经查实,本站将立刻删除。
