如果你之前用自己的身份证注册了一个头条号,运营了一段时间,发现自己创作的方向和领域选错了,想注销掉这个账号,然后重新注册一个新号去运营,可不可以呢?
当然是可以的,其实头条平台还是蛮人性化的了。目前对于已经在运营的账号,如果不想再使用的话,只要满足以下条件,就可以将其注销,然后使用之前的身份证信息重新注册一个新号。

像小编就有个账号要注销掉,这个账号很早就注册了,一直没有去运营。因为当时对领域的选择不是很了解,就盲目注册了一个健康领域的账号,结果发现头条发布健康和财经领域的相关内容,都需要提供相关的资质和证明,否则是不允许发布相关领域内容的。
所以这里也要给大家提个醒,就是以后在注册账号的时候,不要盲目的选择领域去注册,尤其是健康和财经这2个领域,你没有相关资质证明的话,肯定是做不了的。下面来给大家说说头条号注销的具体流程。
头条号注销的具体流程:
你可以在西瓜视频APP上面操作,也可以在头条APP上面操作,小编注销账号是在头条APP上操作的,下面是具体的操作流程图,供大家学习参考。
1.首先在手机端登陆需要注销的那个头条号,直接点击【系统设置】

2.然后点击顶部的【账号和隐私设置】

3.接下来滑动到底部,点击【账号注销】

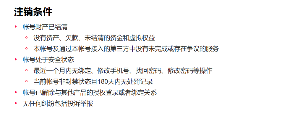
4.看一下你的账号满不满足注销的条件,如果满足的话,勾选【我已阅读并同意注销协议】,点击【下一步】按钮即可

5.点击发送验证码,系统会往你这个账号绑定的手机发送一个验证码,在下方输入验证码即可

6.看下账号注销的条件,是否显示【已通过】,如果显示已通过,就直接点击【下一步】按钮

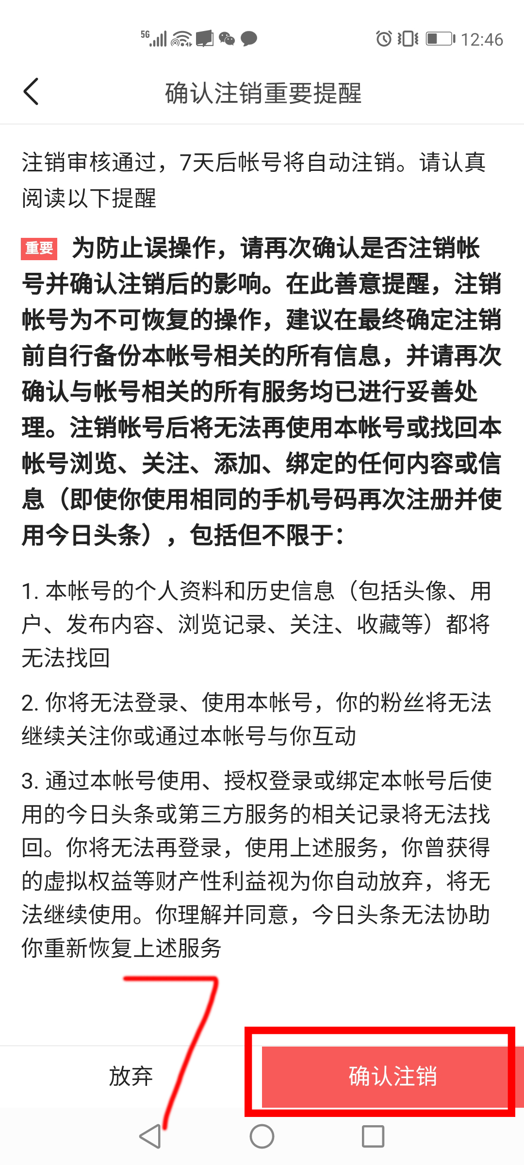
7.再一次认真阅读注销提醒,确认后就可以点击底部的【确认注销】按钮进行注销了

8.弹出注销账号的窗口,点击【确认注销】按钮即可

账号注销审核时间
注销申请提交后,一般会在7天内被审核。你可以回到该审核页面查看审核结果,并进行最终确认。注销审核期间,不要再用此手机号去登陆此账号。注销成功后,之前注册这个账号的身份证号、手机号、营业执照等,又可以再次拿来注册新的账号。
版权声明:本文内容由互联网用户自发贡献,该文观点仅代表作者本人。本站仅提供信息存储空间服务,不拥有所有权,不承担相关法律责任。如发现本站有涉嫌抄袭侵权/违法违规的内容, 请发送邮件至 举报,一经查实,本站将立刻删除。
