在观看视频会议和网络视频时,有时我们不能完整地记录重要的内容。边听边写的方式真的很累人,效率很低;如果是长视频,就更费时了,不仅要反复听,还要逐字逐句地打出来。
这时,你只需要找一个专业、实用、功能强大的办公软件,比如很多上班族和学生常用的“黑狐提词”,它就能帮助你快速将视频中人物的声音转换成文本,从而轻松整理笔记。

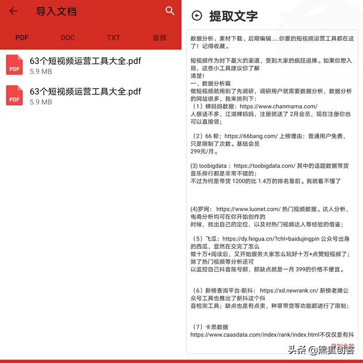
操作简单,只需将视频导入系统,然后系统通过语音识别,就可以视频转文字,提取文字,非常方便!
最令人惊讶的是它的转换速度很快,而且内容精准。一般来说,它不需要怎么检查,更不用花那么多时间修改,而且还可以直接复制出来使用!

当然,语音转文字也可以~

除此之外,它还能够用来文档文字提取呢,支持的格式多样,比如Word、PDF、TXT通通都可以!

平常录视频或者直播,老是要花很多时间,平常一句话都能说清楚的事情,在镜头面前总是支支吾吾老半天,所以这个时候就可以用“黑狐提词”来提词拍摄了,边录视频边看台词,一次性过,而且也不用花那么多时间去背台词了,香!

版权声明:本文内容由互联网用户自发贡献,该文观点仅代表作者本人。本站仅提供信息存储空间服务,不拥有所有权,不承担相关法律责任。如发现本站有涉嫌抄袭侵权/违法违规的内容, 请发送邮件至 举报,一经查实,本站将立刻删除。
