治理和规范平台,要抓住三大关键点。
► 痛点凸显,内容电商待规范
随着直播和短视频的兴起,电商成为内容平台商业化的最优解。与传统电商相比,内容电商下的互动关系带来了更高效的转化。商务大数据监测显示,2020年电商直播场次超过2400万场,累计观看超过1200亿次,直播商品成为刺激消费的新渠道。
不过,跑得越快越容易摔倒。直播带货、视频种草等模式站上风口的同时,商品质量良莠不齐、刷单、虚假宣传、售后无保障等问题逐渐凸显。
案例来自黑猫投诉 案例来自黑猫投诉
究其根本,原因有二——
第一,随着越来越多商家转战线上,品牌打造逐渐成为可复制的玩法,新产品层出不穷,但用户缺乏辨别优劣的能力。借助内容平台对品牌商的多项扶持,一些品牌形象差、货品质量低的商品获得曝光度,并通过直播话术、虚假宣传等方式获取用户好感,消费者收到货发现不及预期,也很难维权。
第二,带货达人的增加让同质化竞争更加严重,劣币驱逐良币。
据CNNIC的中国互联网络发展状况统计显示,截至2020年6月,电商直播用户规模已达3.09亿,占网民整体的32.9%。于是,在供给端,不断有MCN机构协助KOL进行内容持续输出,对接供应链和平台资源,推动直播电商发展,如今MCN机构已经超过两万家。主播因其低门槛和超水平的收入成为炙手可热的职业之一。
正是因为主播的门槛较低,才导致了头部达人稀缺,且带货集中度高。一般而言,知名主播的供应链及服务体系完善,购物体验有保障;而中尾部主播缺乏货源和售后能力,也很难提供保质的电商服务。
内容电商与传统电商的区别之一在于,前者多出了一个“内容创作者”的中介,如何管理和定义这个中介,一直属于电商产业的模糊地带。
可以说,内容电商是把双刃剑,提升购物效率的同时也让违规场景多样化。
那么,消费者的权益如何才能得到保障?这个问题亟待解决。
► 抖音电商总则率先出台,近8万带货达人被罚
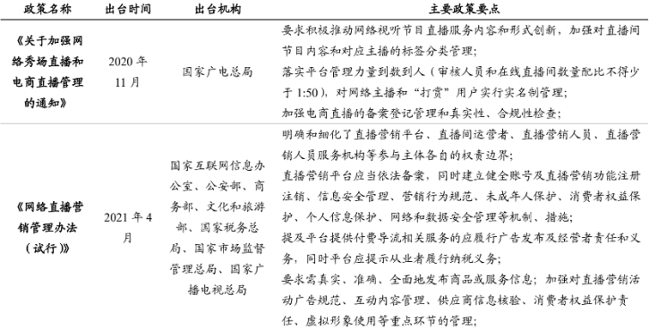
早在去年11月时,国家广电总局就发布了《关于加强网络秀场直播和电商直播管理的通知》;今年 4 月,国家更是推出了《网络直播营销管理办法(试行)》,不断加强对直播的引导规范和直播营销行业的内容服务管理。重点针对互动内容、供应商信息核验、消费者权益保护、带货主播尤其是长尾主播等的治理。
数据来源:国家互联网信息办公室
作为兴趣电商平台的抖音电商,则亲自下场,承担对自己平台的监管,更有话语权。亲自下场做裁判,就要承担更多监管职能,秉持“认真做电商”的初衷,坚持有质量的GMV才是核心指标,抖音为净化直播带货和视频种草做出了很多扎实举措。
在用户端,运费险、7天无理由退换等保障政策先后上线;在达人端,抖音引入了达人带货口碑分、橱窗保证金,并推出电商达人等级体系;在商家端,按照品类管理,如二奢类目,抖音的做法是接入妃鱼、红布林等二奢平台的供应链,圈定一批MCN机构开放带货权限。
值得注意的是,今年抖音又率先推出了平台规则。
6月25日,抖音电商公布了《电商创作者管理总则》(下称总则)。该总则于5月6日上线,5月20日正式生效,对电商创作者(带货达人)的角色定位、准入资质、内容创作、行为规范,以及其在整个内容电商交易链路中的责任和义务,以平台规则的形式给予了明确定义。
这次,抖音将电商创作者明确定义为新型内容营销主体,开创性地提出”应知明知责任”,即电商创作者必须为其宣传内容的真实性负责,应知明知商品真实情况仍虚假宣传,或未尽到应尽的义务,负有赔偿责任。其中,”应知明知商品真实情况”包括商品本身明确标注的信息、商详页信息、以及在合理场景下即可得知的信息。
据了解,已经有78176名带货达人因违规被抖音平台判罚,其中百万粉丝以上的达人有2223人,规则之下人人平等。
为提升整体主播素质和门槛,抖音针对准入资质和内容创作提出了限制规则。包括带货权限的实名认证、不合规账号封停等措施,并要求主播遵循9条总原则,严禁“违反公序良俗的表演炒作”等13种违规营销场景、5种内容侵权情况、2种无资质发布专业领域内容,以及7种其他违规内容。
对价值观奇葩和无下限博人眼球的内容抖音将严格判罚,此举不仅提升了平台内容产出质量,更减少了其对消费者决策的干扰。
为减少诱导行为、打击虚假、夸大宣传,抖音平台也加强了行为规范。众所周知,强互动性的直播带货容易导致冲动消费。部分主播为促成交易,通过虚假承诺如“点赞送手机”、“评论666可1元秒冰箱”等,诱导用户与其互动,侵害消费者权益。抖音在此次总则中明确提出严禁“诱导欺骗消费者点赞、收藏、分享、关注”等5种作弊行为、2种垃圾内容、3种引导非法交易行为,以及4种其他违规行为。
可以说,抖音电商规范平台运营,承担起了电商运营者的责任,亦遵循了国家相关政策的监管趋势,也加强了自身实力,以规范的操作吸引更多优质创作者的入驻。
正如抖音官方此前在首届平台电商生态大会上表示的,抖音电商将通过商家、达人和商品三大扶持计划,助力生态共赢,同时保障每个消费者提供购物体验,不让劣币驱逐良币。
规范内容电商生态,是抖音兑现承诺的重要一步。抖音电商总裁康泽宇认为,“平台治理是长期工作,抖音电商还会持续继续不计成本,大力投入。”
► 跑赢行业要把握三大关键点
抖音电商制定的规则具有示范效应,业内效仿将成必然,抖音又如何维持在全行业的领先?
内容电商仍处于成长期,能拉开平台间差距的关键有三:平台对商家的基础服务能力,用户消费权益保障、服务体验。
一方面,有不少从未接触过直播带货的商家,尤其是产业带中小商家,急需借助平台转型线上,平台的扶持政策、技术能力是其选择的关键;另一方面,从贩卖流量到自有生态变现的升级过程,是占据用户心智的过程,规范的购物流程、完善的售时服务是加分项。百花争艳,平台的口碑要用硬实力说话。
落实到抖音平台,一一对应的是——共建治理生态、构建消费者权益保护体系、建设质检物流基地。
据《2020抖音电商消费者权益保护年度报告》显示,抖音在平台治理方面投入的大量资源,收获了不凡的成果+。该平台先期投入1.6亿元,成立消费者权益保障基金,另设立3000万元专项经费对商品进行多维抽检;通过技术手段识别超4万次店铺违法违规行为,清退售假商家9384家;开展”啄木鸟行动”,累计封禁涉嫌刷单的违规帐号超62万个;在上架前成功拦截违规商品超30万件,累计下架违规商品超百万件。
在共建治理生态上,抖音电商坚持对假货和黑产零容忍,线上采取技术拦截、人工排查、专项整治等手段,线下配合执法部门严厉打击,保护广大消费者合法权益。
在构建消费者权益保护体系上,抖音电商通过内容治理、商家治理、商品治理、完善售后能力等一系列组合拳,升级消费者权益保护体系,提升治理能力。包括严打虚假宣传、特定行业站外引流等严重违规行为;加强商家投诉处置;建立商品信息中心、商品发布制度、商品多维检查机制等机构机制;启动成立消费者权益保障基金等等。
► 写在结尾
未来“直播+短视频”将成为电商新常态。公开数据显示,2020年直播电商整体规模突破万亿,预计未来两年仍会保持较高的增长态势。随着内容平台与电商交易的融合程度不断加深,预计2021年直播电商规模将扩大至2万亿元,渗透率达到15%。
与此同时,优质的电商生态需要平台治理做加持。抖音电商此次对电商创作者进行规范管理,为行业树立了标杆,不仅打造了更加有氛围的电商环境,也保护了消费者的权益。
版权声明:本文内容由互联网用户自发贡献,该文观点仅代表作者本人。本站仅提供信息存储空间服务,不拥有所有权,不承担相关法律责任。如发现本站有涉嫌抄袭侵权/违法违规的内容, 请发送邮件至 举报,一经查实,本站将立刻删除。
