广告策划书由广告策划者根据广告策划的结果撰写、提供给广告客户审核、认可、为广告活动提供策略指导和具体实施计划。
广告策划书写作写作攻略,分为广告策划书写作概述,广告策划书的一般模式,美国广告大师莱斯特·第来诺的广告策划书内容,广告策划书一般形式,广告策划书正文基本格式以及WORD文本编辑的基本知识六节知识点。

广告策划必须首先掌握的基础理论。全面介绍和分析了广告和广告策划的最基本的理论问题如广告策划在广告活动中的地位及其任务,广告策划人员的素质要求等。
广告市场调查:了解什么是市场,市场的功能,市场体系和典型的市场类型,市场调查的内容与程序。
市场认识与细分:认识市场,了解市场的含义与功能;区分市场的类型;了解市场细分的概念、标准、要求、方法;了解市场细分的作用。
产品认识与定位:产品认识的概念、类型与组合;进行产品形象、生命周期、物质特点、识别标志的分析;产品定位的概念与策略。
广告战略策划:广告战略策划的定义、物征、程度;广告战略目标的概念、分类、制定、原则;学会从不同角度设计广告战略。
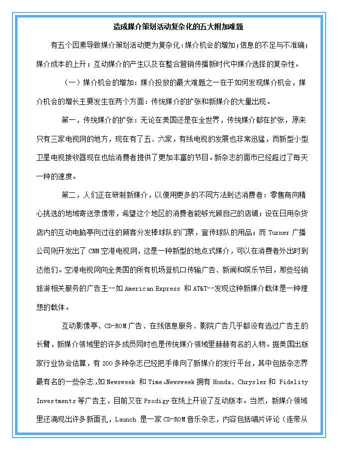
广告媒体渠道策划:全面介绍和分析了广告和广告策划的最基本的理论问题,指出了广告策划在广告活动中的地位及其任务,同时明确了广告策划人员的素质和组织对广告策划的意义。
广告推进程序策划:广告表现的意义、手段、策略;策推进与实施策略。
广告创意概述:广告创意的特点、原则与基本理论,生产过程、思维方法与创作技巧。
广告效果的多维评估:介绍广告测定概述、广告沟通效果测定、广告经济效果测定、广告社会效果测定。
广告文案创作:如何准确、简明、形象、动人的语言来表现广告?介绍广告文案的特征与构成、广告标题、广告征文、广告随文。

广告策划书标准格式,以一些关键词和几个问题说明策划书的每个部分应该有哪些内容,要回答哪些问题。

广告策划流程分为以下几个阶段:市场调查阶段→广告策划与创作阶段→广告实施阶段→广告总结阶段。
每个阶段需要做什么,怎么做,有什么注意事项,在本文都分别进行说明。

广告策划,要确定广告索要传播的内容,选择表现手法和诉求方式,综合考虑品牌形象、市场定位、信息强度、受众心理等各种复杂因素度身定做,量体裁衣,斟酌究竟哪一种表现方式对特定的商品最合适、效果最好。教程结合企业案例,分解广告策划的每个步骤要点。

策划书的撰写并无统一格式,关键在于结合企业要求,突出重点、语言简练、数据准确、分析透彻。

版权声明:本文内容由互联网用户自发贡献,该文观点仅代表作者本人。本站仅提供信息存储空间服务,不拥有所有权,不承担相关法律责任。如发现本站有涉嫌抄袭侵权/违法违规的内容, 请发送邮件至 举报,一经查实,本站将立刻删除。
