入秋后的晚上夜凉如水,即将凌晨的街道空空荡荡,没什么人影。然而不管多晚,老王都知道总有一盏灯为他留着……
刚刚加班做完令人头痛的社区团购应对方案,满身疲惫的老王一头扎进了他每天必来的这家便利店,吃着热便当喝着黑咖啡,这家24小时便利店总是能让老王即刻满血复活!街角便利店的那盏灯、那扇门总会为苦逼的快消“打工人”留着开着……

CVS便利店,一直以来都是渠道管理中相对热门的话题,但可能很多一线日化快消城市经理会认为,CVS便利店是一个鸡肋,销量不大却费用不低。
但如果站在更高维度看,CVS便利店,不仅仅是一个卖货的场所,也是非常重要的品牌宣传阵地,CVS便利店的背后,是一代又一代的城市年轻消费群体,是未来主流消费人群的核心渠道之一。因此,这样的渠道我们必须牢牢抓住。
当然,这里谈的CVS便利店,是真正意义上的连锁制现代便利店,而不是挂着便利店招牌的小店和烟杂店,也不是分布在各地加油站网络的便利店,比如易捷、昆仑好客,我认为这两家归属于特通渠道更加准确。
对于城市经理而言,在一线销售工作中面对最多的就是两个类型的便利店—即本地连锁便利店和专业全国连锁便利店。
本地连锁便利店,相对比较普遍,一二三线城市或多或少都有,但主要集中在一二线城市。比如上海的好德、厦门的见福,西安的每一天,成都的红旗,福州的万嘉,武汉的today等等。
专业全国连锁便利店,主要是在北上广深,比如全家、罗森、7-11等。这两类的区别就在于即食食品(鲜食)的占比,本地连锁便利店更多聚焦在香烟、休食,还有一些日化杂货,鲜食占比往往低于20%。
而偏日系的全国性专业连锁便利店,以7-11和全家为代表,往往鲜食占比达到30%-50%,往往售卖早餐、咖啡、关东煮以及盒饭等。
关于CVS便利店的日化类目,不管是本地连锁型还是专业型全国便利店,通常日用洗化品类的占比基本都能稳定在5%-10%的区间,常规对应的就是两到三节货架,小一点的门店一般一到两节货架。

如果从销售额角度看,按照核心城市单间便利店月均销售额在15万左右,一二线城市月均在10万元前后来看,众多的日化厂家在CVS便利店渠道,争夺的就是10000元左右有限的销售额,如何瓜分、如何抢占更多的份额就是在数十万家便利店终端每日上演的“万元争夺战”。
为了这两三组货架,各厂家贴身肉搏,方寸之间血雨腥风。当然,如果再进一步细分,牙膏、牙刷,纸品,洗发水、洗衣液、肥皂,以及剃须刀等子品类,对某一细分品类厂家来说,是每一厘米排面的抢夺。
本篇站在常规日化品类的视角,谈谈CVS便利店的演变趋势,一线城市经理管理这个渠道的痛点和思考,以及在10000元的销售额内,两三组有限货架下相应的打法和策略,期望对一线城市经理能提供一些启发和思考。
-01-
CVS趋势:覆盖下沉,品类升级,数字运营
坦率地说,虽然CVS便利店发展了很多年,已经被视为传统主流渠道,但如今发展依然看好。即使是在今天,互联网加码的各类新零售电商,离消费者越来越近,但便利店仍存在着两大“15”无可比拟的优势。
什么是两大”15”?
第一个,离消费者更近,这里的近是指物理距离的“近”。
消费者完成一个便利店的购买行为,来回15分钟左右,目前最快的电商再高效也无法达到这样的响应速度。
第二个,客单价15元左右。
便利店的平均客单在15元,这是电商成本无法服务的客单价区间,电商的一单运费至少是3-4块。如果是15元的客单,根本无法裹住3-4块的运费。
因此,即使今天的电商想着法子玩出花来,但是CVS便利店都能有效规避。基于这样的背景,我们再来看看,当前的CVS便利店整体的演变趋势如何?
1. 覆盖下沉,增速放缓
这里说的增速放缓,主要是因为疫情的冲击下,相比之前的增速有所放缓。同时,一线城市便利店,经过近些年的发展也趋于饱和。另外一方面,房租涨,人工涨,经营成本也越来越高,更多的是“守店”。
但不是说没有增长,CVS便利店在二三线城市的下沉趋势,是显而易见的。门店往下走,比如今年10月,河南首家7-11便利店在郑州开业。未来二三线城市门店下沉将成为扩张主阵地。
当然,顺便提一下,CVS便利店这门生意其实由来已久,但迟迟没有得到快速发展,核心原因它是一门重生意,互联网思维也不是很强,资本也不怎么青睐。
不像平台型电商,有想象空间短时间可以驱动几倍涨幅。便利店做的就是3公里半径的小圈子生意,只能看单店盈利水平,正因为如此,缺少资本的加持,发展一直相对缓慢。
2. 南北地域,依然明显
便利店的发展,除了跟整体的经济水平有关联外,与地域也有强关联性。今年5月,全时便利店发文,北京160家门店结束营业。抛开自身的内部经营问题不谈,仔细观察我们会发现,整体便利店在北方城市的发展,一直不如人意。
我认为其中有一个关键原因便是天气。过了11月份,一直到4月,北方基本是处于冬季,晚上过了10点以后,除了少部分夜市,其他街道基本上没什么人。即使在家,北方人也不愿意重新裹上厚衣出门买东西。因此在北方,真正的便利连锁店很少,而且发展也非常缓慢。
而另一端的南方则是另外一番天地,尤其是在广东,无论是CVS便利店的覆盖还是密度,抑或是坪效和客单上,明显高于北方市场。为什么广东的东莞是便利店的“鼻祖”,最大的便利店所在地,其中关键的因素是天气热、天不长夜长。
另一方面,便利店在华南也是最为聚集的地方,除了天气热外,经济发展向好,外来打工人多,生活节奏快,时间宝贵……这些都是24小时便利店生存的土壤!而四五线城市,更多的年轻消费群体是没钱有闲,有的是时间,相对便利店这样的“快生活”元素对小镇青年们不是刚需,最多只是尝鲜。
3. 品类升级,差异结构
CVS便利店为了提高坪效,通常要做两件事,第一调整品类结构,核心是提高毛利;第二满足年轻群体需求,聚焦爆品,提高周转。
在品类结构上,一是自有品牌越来越多,因为CVS便利店内的SKU非常少,且门店的房租和人工成本也在日益增长,门店不得不通过自有品牌的经营,继而提高整体毛利;
二是即食品类的发展,相比常规标品毛利也高,同时也能有效避免生鲜电商、社区团购的渗透,这也是在如上海这样的电商和新零售高度发达城市市场,便利店生存的立根之本。
在聚焦需求上,年轻消费群体对常规日用快消品,更注重爆品,也更符合年轻人小而美的消费诉求。
4. 数字运营,提高粘性
数字化运营是老生常谈的话题。疫情加速了各行各业对数字化的运用,对技术的运用,便利店也不例外。通过数字化的运营,减少用人成本,提高经营效率,提高用户粘性。
比如电子支付,数字营销,智能推券,会员系统等等,通过数字化降本增效,同时增加与会员的黏性,提高复购和客单。
以上是当前CVS便利店的发展演变趋势,虽然整体前途光明,但聚焦到日化快消厂商的一线城市经理,在面对便利店渠道也存在着诸多痛点。
-02-
毛利高,管理难,冲击大
首先是毛利要求高!CVS便利店普遍30%-40%的毛利要求,让市场爆品卖进变难。成本转嫁导致经销商贸易条款压力也逐年增大。
当然他们往往也实属无奈,门店的房租在涨,人工在涨,特别是在各项成本不断攀升的一二线城市,毛利必然是核心指标。此时,一线城市经理很痛苦,真正畅销的,毛利不高;不畅销的,要贴上促销。
除了毛利要求外,在品类管理上也越来越严苛。管理越正规的便利店,对选品的效率也就越高,汰换周期更短,甚至有些互联网概念的便利店,要求每周选品和每周汰换。
当然,常规的便利店对标品的SKU的汰换周期也是越来越短的,以往可能是半年,现在3个月就有略微调整,末位淘汰制。
同时对门店管理的维护,成本也在不断上升。经销商人员拜访的成本,物流配送的成本,还有二级活动的落地执行成本都在水涨船高。运维和执行的主要原因依然是单产有限和门店分散。
如果是单一品类的快消厂商,对一个月只产出几百块的CVS终端门店,很难做到专门且规律性拜访。所以往往只能退而求其次,通过统仓统配,远程监控的形式,做辅助式维护。整体策略只能是日常一线放牧式管理加上总部的强配强推。
多渠道的冲击,2020年表现最为明显。因为疫情,社区团购,O2O到家电商,微信营销等多种模式和玩家异军突起,增长迅猛。
新渠道为了进一步获取用户和流量,不惜拿着快消标品高额补贴来低价引流,这些短期行为或多或少也对便利店管理产生了冲击和影响。
-03-
便利店,线下生意永不消失的渠道!
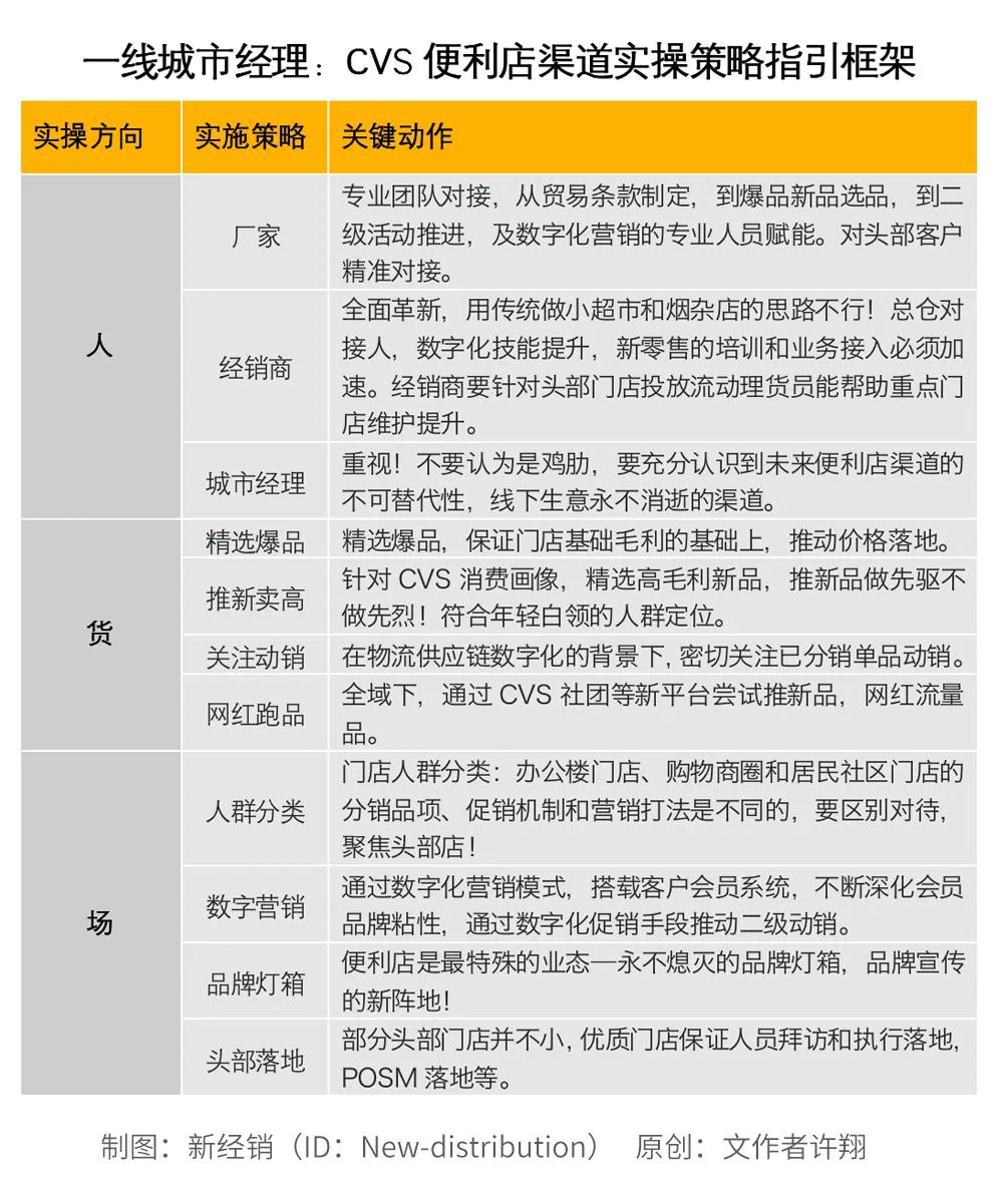
结合便利店的演变复盘与当前一线城市经理的痛点剖析,我整体梳理了一下CVS便利店的“人、货、场”三个维度的规划和布局。

1. 专业人,专业销,充分重视
首先是快消厂家,不管对传统本地便利店,还是相对专业现代化的便利店,要专业的团队对接。从贸易条款的制定,到爆品新品选品,到二级活动推进,和促销活动的落地,以及最新的如数字化营销的赋能,都需要有专业的人,精准对接头部客户。
便利店不是食杂店,也不是社区超市,不仅仅要看点更要顾面。因此,总部集群和门店运维两方面都要兼顾。光有总部运维谈判的能力不行,还要有高效的管理能力。在门店广泛分布的现实背景下,远程的产品管理,考验的是基本功。
在经销商合作伙伴方面必须做到四个字——全面革新。过去我们的很多经销商都是用做传统超市和食杂店的思路,现在是行不通了。连锁CVS便利店,作为相对专业的零售商,对互联网技术的应用也非常快,而且是在不断迭代过程中。
因此,对经销商关于新零售的培训和业务接入必须加速,针对部分头部门店,可以适当考虑投放流动促销员,重点门店重点维护提升。
最后,一线城市经理自身要充分重视,不要再认为是鸡肋渠道。便利店因为散,且单产低,导致很多城市经理都认为不重要,甚至认为是生意的补充。
这是严重的认知缺失和趋势错判,一线城市经理要意识到不管零售业态如何发展,在未来便利店渠道是不可替代的,是线下生意永不消逝的渠道。
2. 针对消费画像,推新卖高,不做先烈
在货方面,精选爆品,保证门店基础毛利的基础上,还是要推动价格的落地。爆品是构建渠道基础生意的底盘,保流量保生意。
一线城市经理针对CVS的消费画像,比如白领、打工人、年轻人,男性等标签,了然于胸,针对门店背后的不同画像,精选高毛利新品,推新品做先驱但不能做先烈。
推新品不是为了死,而是为了活着。新品在便利店更多是推广的一个窗口,不仅仅是卖货的窗口,还是推广的窗口,符合年轻白领群体的定位。
在物流供应链数字化的背景下,要及时关注已分销单品的动销。一线品牌相对是有资源有实力进入便利店,但铺货分销只是第一步,核心是要关注第二步的动销。此时,对产品的静销力,将会提出考验。选品慎重,静销要强。
最后,当前越来越多的本地CVS便利店开始尝试涉足社区团购等平台,此时,快消厂商可以考虑借着平台尝试新品,尤其是网红流量跑。爆品打基础,网红打毛利。
3. 门店分类,数字营销,重新定位门店价值
针对门店,不管是一线城市,还是二线城市,必须依据人群进行门店分类管理。比如办公楼门店,购物商圈门店,居民社区门店、工厂门店等等。
举例一个城市经理在所管辖的区域内的某个CVS连锁有150家终端门店,对这150家便利店要清楚地知道每个类型门店的数量,相应分销品相、促销机制和营销打法,要区别对待,聚焦头部店。
在门店的实际经营中,既然很难做到规律性日常拜访,更要积极搭载便利店的会员系统,数字化营销模式,通过数字化促销手段推动二级动销,不断深化会员品牌粘性。
当然,针对区域部分头部门店和优质门店,还是要保证人员拜访和执行落地和POSM露出。这里强调一下,什么是头部门店,最直接的方法看单店产出,有可能是工厂周边的门店,也有可能是高端居民社区的门店。
最后,我想说说CVS便利店的特殊价值,无论是大城市还是一线城市,有很多便利店是24小时营业,这意味着什么?事实上,它也是一个永不熄灭的品牌灯箱,一个永远矗立的广告牌,不要小看两三节货架,这两三节货架上的陈列的商品,其实就是品牌宣传的阵地。

因为它的背后有着是无数的年轻消费群体,在高频、低客单的消费场景下,高频意味着高触达,高触达意味着品牌有高曝光的机会。陈列越多,越显眼,货期越新,品牌的美誉度便会越高!
对于老百姓,便利店是一座城市的温度,是深夜街道永远的等候,微不足道却又如此重要。
对于快消人,便利店还是一个销售渠道,是未来永不落幕的守候,微不足道却又如此重要。
吃完便当,整理好桌子,老王起身走到这家便利店的日化货架前,蹲下身子仔细地数着每一个分销单品,1、2、3、4……也许这就是一线快消城市经理简简单单的快乐……
伴着“欢迎您再次光临”的门铃声推开门,深夜的凉意瞬间钻进了老王的南极人,耳机里传来的歌声却让他很温暖。
“勇敢的少年种着梦里花,他曾以为永不会枯啊,如果明白了飞翔的代价,他还能如此英勇吗?Woo……”
版权声明:本文内容由互联网用户自发贡献,该文观点仅代表作者本人。本站仅提供信息存储空间服务,不拥有所有权,不承担相关法律责任。如发现本站有涉嫌抄袭侵权/违法违规的内容, 请发送邮件至 举报,一经查实,本站将立刻删除。
