注册制时代,越来越多的企业成功登陆A股市场。
有的企业确实是想借着资本市场的力量继续壮大,但也有的企业怀着其他”小心思”上市,例如在今年年初上市的公牛集团,其上市后的一系列操作就让人大叹”看不懂”。

作为国内的”插座一哥”,公牛集团早就负有盛名。
而在上市以后,公牛集团也备受投资者的追捧,从发行价的59.45元一路涨到147.88元才打开涨停板,后面继续拉高至190.19元才见顶,总市值一度超过千亿,成为今年为数不多的千亿市值次新股。

然而在上市不久之后,公牛集团的种种表现和其股价以及市值就显得”格格不入”。先是业绩大幅下降,一季度业绩暴跌57%,二季度业绩也下跌了24%;再是超高的分红,2019年年度分红22.8亿,但有21.86亿落入了创始人兄弟的口袋;最后是股价长时间横盘不动,已经没了上市时凌厉的走势。
如今的公牛集团虽然经过了一段时间的回调,不过市值仍有1000亿,但是其市值背后又有多少泡沫?
插板龙头的含金量有多少?
公牛集团创立于1995年。
当时的插座产品十分低劣而且不安全,用没多久就容易短路损坏,创始人阮立平怀揣着两万元和弟弟阮学平一起创办了慈溪市公牛电器有限公司,下定决心要制作”安全”、”用不坏”的高品质插座。

由于当时国内几乎没有比较知名的插座生产企业,公牛电器快速脱颖而出。在成立25年之后,公牛集团就成为了国内转换器、插板座的绝对龙头,2019年营收也达到了100亿。到了2020年,公牛集团成功登陆A股,市值一度高达1140亿,可以说是风光无限。

然而,公牛集团的含金量又有多少呢?
以其成名的产品——插板座来看,目前已经有不少的企业在追赶。虽然公牛集团的插座销量仍然排在第一,但是后面仅仅做了两年排插的小米集团和外国品牌飞利浦销量也并不低,深耕25年插板座的公牛集团,壁垒十分有限。

除了插板座以外,转换器、开关插座等产品,也均在被同行所追赶。虽然在插板座行业仍然有不小的名气,但是这个千亿市值的公牛集团,含金量或许十分有限。
深受地产周期之困
虽然只是小小的转换器和开关插座,但是这一类产品却和空调这一类大型白家电一样,和房地产紧密相连。
特别是其主营产品之一的墙壁开关插座,多数只有在新房建设时才会大批量使用,毫无疑问公牛集团已经和房地产捆绑在了一起。
在今年一季度,由于疫情的影响,全国大部分地区停工停产,房地产也停止作业,公牛电器的业绩迎来大幅的下跌。
根据数据显示,今年一季度,公牛电器的营收仅为13.8亿,大幅下跌了37.96%,净利润仅为1.7亿,大幅下跌了57.68%。可见房地产市场对于公牛电器的影响之大。

其实,不仅仅是今年的表现,自从2017年房地产速涨周期结束之后,公牛电器的业绩增速就出现了明显的下滑,2017年的营收增速高达34.91%,到了2019年就仅剩下10.76%。

最近有消息传出,公牛集团开始继续深挖B端业务,并和各大房地产企业”抱团取暖”,与保利发展、融创集团、金地集团、建业地产等多家大型房地产开展合作,房地产周期之困已经将公牛集团牢牢”捆住”。
在如今严控房地产市场的大背景下,公牛集团的困局或将继续延续。
分红套现,又是老套路?
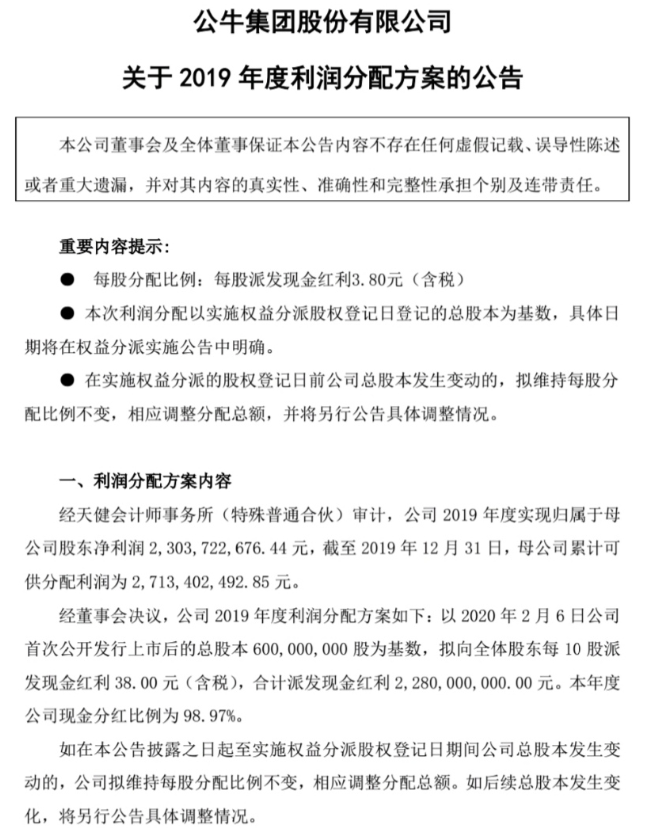
2019年的年报,公牛集团大手笔分红22.8亿(净利润23.4亿)。然而,这”豪气”的分红,最后都落到了两个实控人阮立平、阮学平兄弟手上。
据半年报披露,截至6月30日,阮立平兄弟直接和间接持有公牛集团86.29%股权,分红获得了19.67亿。这不免让人有”分红套现”的错觉。

其实公牛集团是典型的家族型企业,大部分的持股都由家族成员所持有。
根据公牛集团的招股书资料显示,公牛集团的实控人为阮立平、阮学平,二者共计合计持有公司股权95.876%,其中,二人的姐妹阮亚平、阮小平及阮幼平,通过凝晖投资合计持有公司股权0.754%。上市之后虽然持股比例有所下降,但是控制权仍然由阮立平家族牢牢掌控。
在控制权牢牢掌控的情况下,公牛集团频现关联交易。公司的实际控制人家族成员、董监高成员亲属,开设了至少16家销售公司作为公司的经销商。例如阮立平妻弟潘敏峰及其配偶徐奕蓉控制的亮牛五金和杭牛五金,2018年与公司的关联交易金额接近8000万元。
除此以外,2016年和2017年,公司向关联方的采购金额接近5亿元,占公司营业成本的比例超过10%。
公牛集团的背后,有着许多秘密,关联交易是否有利益牵连?大额度分红背后的逻辑到底是什么?
历经25年风风雨雨,从曾经的小作坊到如今的插板龙头,公牛集团确实有过辉煌的时刻。然而在上市之后,业绩大幅下降,公司分红流入实控人口袋,以及错综复杂的关联交易,都不免让人认为公牛集团上市”别有所图”。
资本市场没有新故事,至于公牛集团是真心求发展,还是怀揣着其他的”小心思”,或许只有时间才能给予我们答案。
版权声明:本文内容由互联网用户自发贡献,该文观点仅代表作者本人。本站仅提供信息存储空间服务,不拥有所有权,不承担相关法律责任。如发现本站有涉嫌抄袭侵权/违法违规的内容, 请发送邮件至 举报,一经查实,本站将立刻删除。
