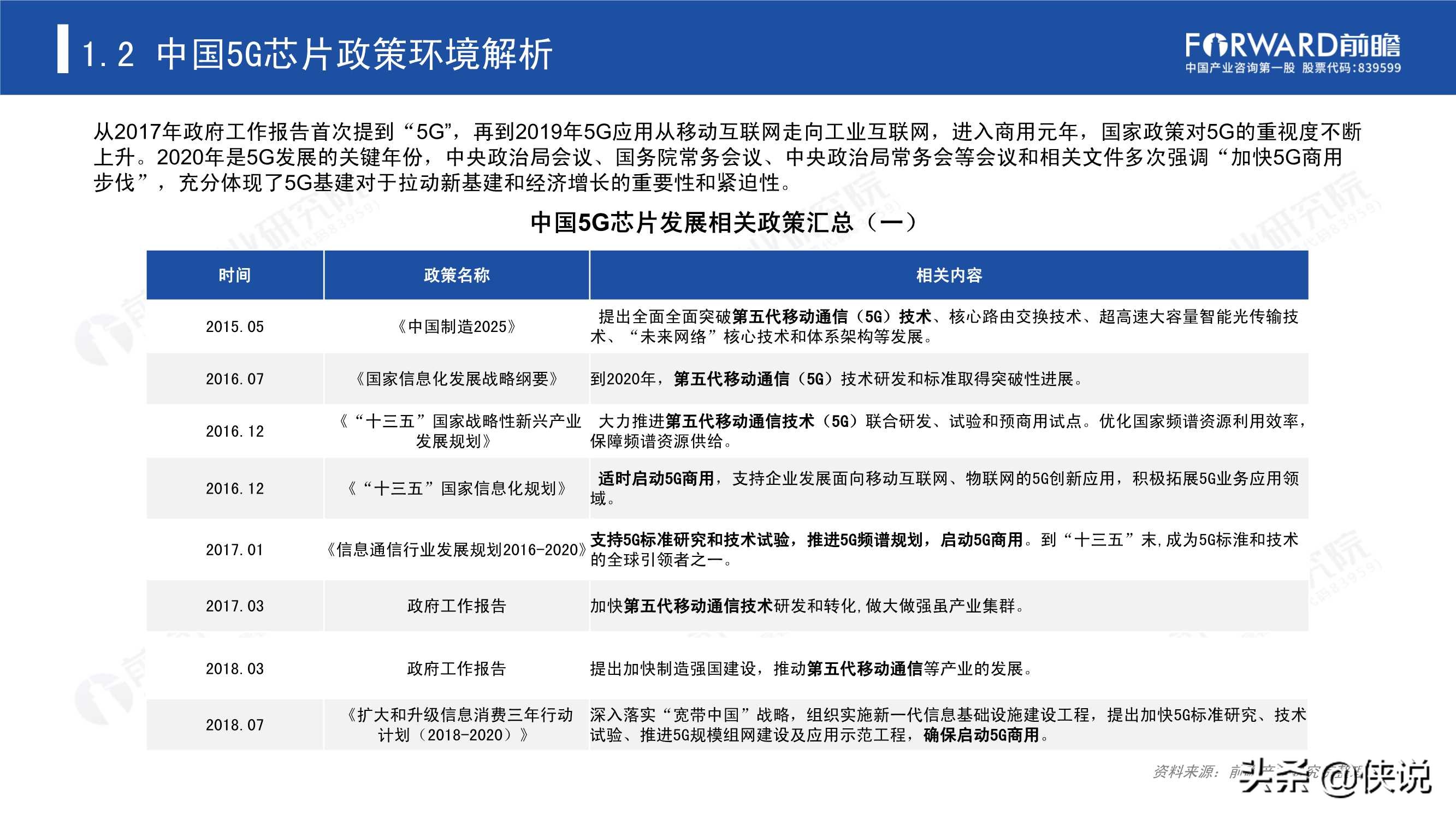
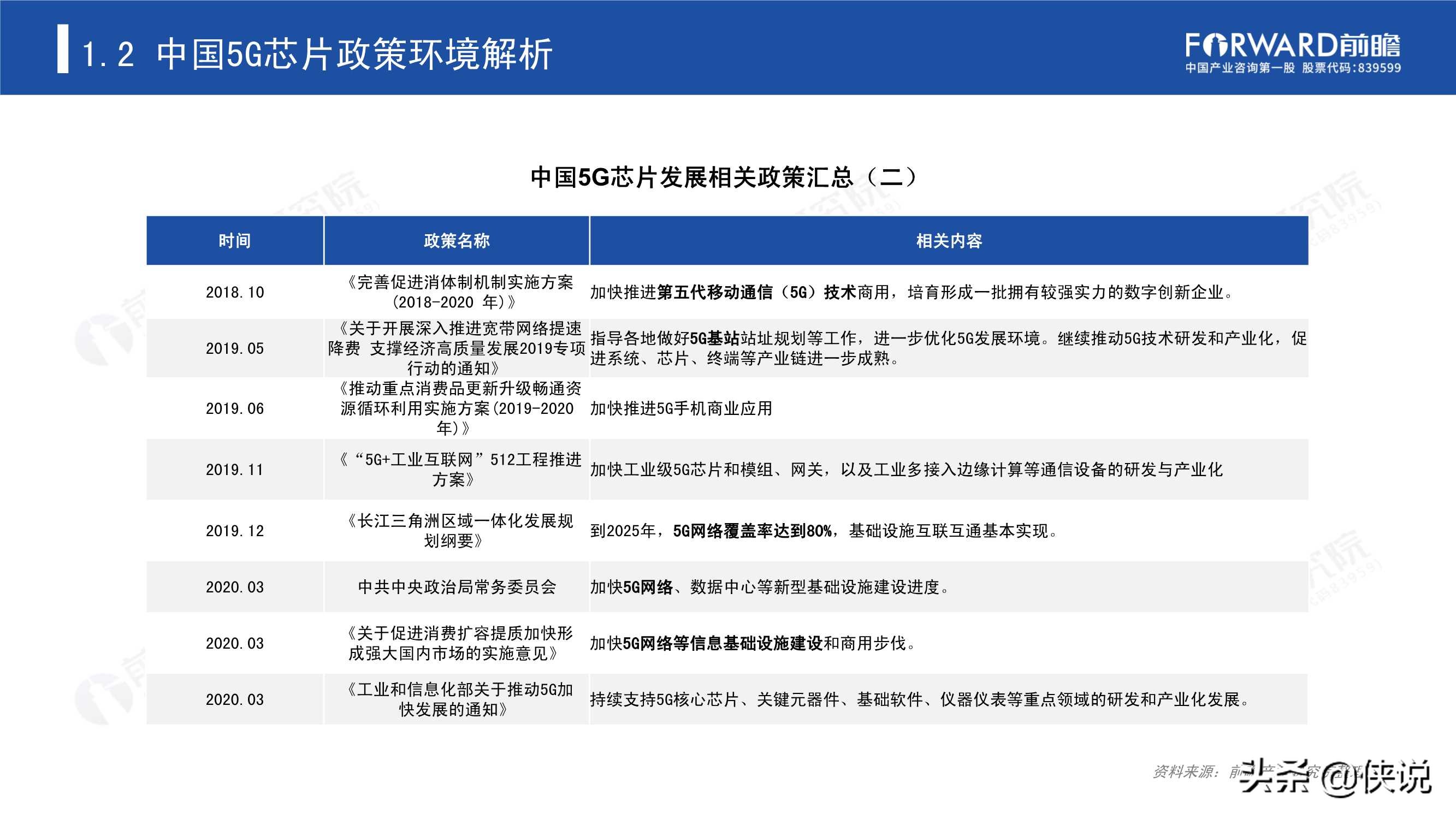
近日,前瞻产业研究院发布《2020年5G芯片行业研究报告》,详细分析下当前5G芯片行业发展现状与未来形势,报告指出:
根据Statista数据,2019年全球5G芯片市场规模为10.3亿美元。预计到2025年市场规模将达到145.3亿美元,2019-2025年复合年增长率超过55%。
其中智能手机是基带出货量的主要驱动力,2019年全球基带市场出货量为22.3亿片。从金额来看,2019年整个基带市场规模达到209亿美元。5G基带芯片出货量在2019年受到很大的关注,由于平均售价高,其占基带总出货量的2%左右,约为0.45亿片;同时获得了8%的收益份额,约为16.72亿美元。
未来几年,全球5G芯片市场的增长动力主要有以下三点:
数据的创建和使用需求:
• 未来今年,无论是消费者还是商业企业,数据的创建和使用数量将会持续增长。将数据的密集使用者转移到5G网络中将会提高网络资源管理效率,同时也会提高性能和可靠性。5G网络用户的增多将会大大加大5G设备的需求和5G芯片的需求。
更多的接入设备需求:
• 随着物联网的持续发展,同时支持数百万个连接端点的需求将会变得越来越重要。由于能够实现指数级的连接数量, 5G的密集优势是移动网络运营商提供网络性能的关键。物联网产业的发展一定程度上可以带动5G芯片技术上和规模上的提升。
速度和实时访问的需求:
• 5G带来的速度和延迟将为新应用打开大门,并将给一些现有的应用增加移动性。这些应用会给人工智能、边缘计算、云服务等企业带来优势和改变。




















版权声明:本文内容由互联网用户自发贡献,该文观点仅代表作者本人。本站仅提供信息存储空间服务,不拥有所有权,不承担相关法律责任。如发现本站有涉嫌抄袭侵权/违法违规的内容, 请发送邮件至 举报,一经查实,本站将立刻删除。
