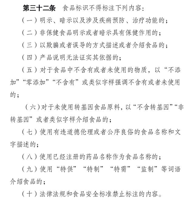
7月27日,《食品标识监督管理办法(征求意见稿)》中提到,不得标注对于食品中不含有或者未使用的物质,以“不添加”“零添加”“不含有”或类似字样强调不含有或者未使用的,鼓励食品生产者在食品标识上标注低油、低盐、低糖或者无糖的提示语。
-01-
零添加与转基因
在食品“健康”话题热度高居不下的今天,越来越多的人相信健康问题和传统饮食习惯息息相关。所以商家也是根据消费者们对“健康”趋之若鹜的心理,巧妙的拿捏着这些痛点。
目前在售的食品中,以 “无添加”“零添加”为宣传卖点、吸引消费者的,已成为趋势。
关于食品添加剂大家一直持排斥态度,但是其实只要添加合理,食品添加剂是无害的,现在很多食品都打出了“零添加”、“无添加”的口号,其实都是商家的营销手法。
所谓的“零添加”,要么是允许添加而不添加,要么是未添加非法添加剂。在GB 2760《食品安全国家标准食品添加剂使用标准》中,允许使用的食品添加剂有防腐剂、甜味剂、着色剂、增稠剂、乳化剂等,而且有规定使用范围和最大使用量和残留量。
在实际情况中,随着食品工业的发展,即使在家做饭,也会用到、吃到含有添加剂的食品,典型的就是炒菜时搁上一勺鸡精或味精。
另外,关于转基因的争论一直都有,其实国家对转基因产品的使用有着科学的划分,但市面上的食品包装一般只有“不含转基因”“非转基因”字样,容易造成歧义和误导,导致很多消费者对哪些食品含转基因犯嘀咕,因此意见中修改了相关规定。这意味着,以后转基因产品会明确标示“转基因”,而不含转基因的食品不得再标“不含转基因”等字样。
-02-
纷纷中招的快消品
目前在售的食品中,以 “无添加”“零添加”为宣传卖点、吸引消费者的,已成为趋势。但是早在此之前,业内就有人提出“随着法律法规的完善,势必让企业给出一个零添加的交代”,现在看来却是纷纷“中招”。
1. 乳制品
由于酸奶工艺趋于成熟,一些无添加或者少添加的酸奶更能迎合现在的消费需求,所以整个乳制品领域打“无添加”“零添加”牌的现象十分显著。

几乎所有的酸奶品牌,包括君乐宝、简爱、乐纯、新希望、光明等都出过“零添加”等系列产品。

据媒体界面新闻报道,“伊利的植选植物奶,瓶身正面上写着“无加入蔗糖”;新希望的天香原态酪乳,包装正面则标注‘拒绝添加 香精 色素 增稠剂’;君乐宝的简醇风味酸牛奶,透明的瓶身上大大标注着“0添加蔗糖”“简单从零开始”;君乐宝的每日活菌,瓶身上也标称“0添加蔗糖”。
2. 调味品
以千禾酱油为例,一个原本中国较大的焦糖色制造龙头企业,近几年做的风生水起的主导产品却是零添加酱油和有机酱油。

千禾味业2016年登陆A股,以“零添加”概念做营销,陆续推出的“头道原香”、“东坡红纯酿”等一系列无添加和有机高端产品,投入大高举高打,得到了良好的市场反馈,据千禾味业2017年三季报显示,营业收入6.90亿元,同比增长25.6%,净利润为1.05亿元,同比增长45%。
除此之外还有作为中国酱油老大,推出的高端酿造酱油系列“海天零添加头道酱油”,太太乐的原味鲜酱油醒目标注“0添加 3重鲜”;欣和的六月鲜酱油标注“真 · 0添加”。
3. 饮料

在饮料货架上,统一旗下的茶里王标注“不添加 自然回甘”;还有消费者很熟悉的椰树椰汁,也宣称“敢承诺不用椰浆不加香精”。
-03-
包装大清洗
除了踩雷零添加、非转基因的食品以外,按照国家市场总局所出新规来看,今年还有其它很多商品的包装都将要大换血!

1. 生产日期和保质期标注文字不得小于3毫米
生产日期和保质期到底该标在哪,此次的征求意见稿明确提出,生产日期和保质日期应当显著标注,可以印制在白底色的包装面上;采用激光蚀刻方式标注生产日期和保质日期的,文字应当清楚。生产日期、保质日期的文字高度不得小于3毫米。
2. 食品标识不得强调适合儿童老人等特定人群
“专为婴幼儿打造”“专为老年人设计”这样的用语,今后将不允许再出现在食品标识上。征求意见稿提出,没有法律法规、规章和食品安全标准等规定的,食品标识上不得使用文字或者图案明示、暗示或者强调产品适合婴幼儿、儿童、老人、孕妇等特定人群。
另外,涉及到婴儿奶粉上标称的“进口奶源”,到底是从哪进口的?征求意见稿提出,婴幼儿配方乳粉标签、说明书声称生乳、原料乳粉等原料来源的,应当如实标注具体来源地和来源国。
3. 食用盐加碘、复原乳比例必须明确标注
食用盐加碘、用复原乳生产液态奶,需要明确标注。食用盐加碘的,应当在食品包装的主要展示版面标注“加碘”字样并标明碘含量;食用盐未加碘的,应当标注“未加碘”。而使用复原乳作为原料生产液态奶的,应当在产品名称紧邻部位标注“复原乳”字样,并在产品配料中如实标明复原乳所含原料及比例。标识的“复原乳”字样应当醒目,其字号应当不小于产品名称的字号。
4. 食品添加剂应标注具体名称
糕点中添加的膨松剂,到底是什么东西?征求意见稿提出,配料表中的食品添加剂应当标注其具体名称,标注甜味剂、防腐剂、着色剂、乳化剂、增稠剂等功能类别名称的,还应当在其后标注食品添加剂的具体名称。记者在一包糕点的外包装上就看到,食品标识中明确标出,糕点中添加了膨松剂,包括焦磷酸二氢二钠、碳酸氢钠等。
5. 不得标注“特供”“特需”字样
明示、暗示以及涉及疾病预防、治疗功能的;非保健食品明示或者暗示具有保健作用的;以欺骗或者误导的方式描述或者介绍食品的;使用已经注册的药品名称作为食品名称的;使用“特供”“特制”“特需”“监制”等词语介绍食品的,均被“明令禁止”标注。
文章部分素材来源于国家市场监管总局、界面新闻
PS:2020年8月24日-26日,由新经销举办的第2020年(第三届)中国快消品大会将在上海震撼开启!100+重量级分享嘉宾,2000+快消行业从业人员,16场重磅议题。本届大会将以“数字化新基建”为主题,发掘数字化新基建为行业带来的机遇和启发!




版权声明:本文内容由互联网用户自发贡献,该文观点仅代表作者本人。本站仅提供信息存储空间服务,不拥有所有权,不承担相关法律责任。如发现本站有涉嫌抄袭侵权/违法违规的内容, 请发送邮件至 举报,一经查实,本站将立刻删除。
