(1)楼梯的型式和类型
楼梯的分类见表3-16。
表3-16 楼梯的分类

在实际结构工程中还有一种复合式楼梯,即板式与梁式混合的楼梯,也就是通常所讲的“三跨梯”。本书中主要介绍钢筋混凝土现浇式的板式梯、螺旋梯和混合式梯三种楼梯的识读方法。
(2)常见楼梯的结构组成(表3-17)

表3-17 常见楼梯的结构组成
(3)楼梯结构详图的内容和作用
楼梯结构详图由楼梯结构平面图和楼梯结构剖面图组成。其中,楼梯结构平面图为楼梯的水平剖面图,是表达各构件(如楼梯梁、平台板、梯段板、踏步等构件)的平面布置情况、构件代号、尺寸大小、平台板的配筋和板厚,以及平台的结构标高等内容的图样。
特别提醒
当楼梯的平台板采用通用配筋时,可以单独给出其配筋情况。
楼梯结构的平面图应分层绘制,尤其是底层和顶层。当中间数层中楼梯的结构布置和构件类型完全相同时,可仅用一个平面图来表示,即标准层楼梯结构平面图,但应把反映标准层的每一个标高均注写在该平面图上。
楼梯结构剖面图为楼梯垂直剖面图,它是表达楼梯在竖直方向各构件的布置与构造、梯段板和楼梯梁的配筋情况和构件尺寸等内容的图纸。
各个平台梁通常为单跨梁,一般跨度可归纳为为数不多的几种,而且承受的荷载相差较小,往往采用通用配筋的方法,也有通过说明或截面表达的方式来表述其配筋及断面情况。
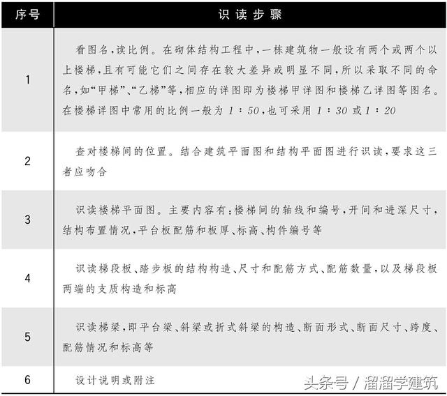
楼梯详图的识读
(1)楼梯详图的识读步骤
为便于识读楼梯详图,应先了解识读步骤。根据楼梯详图的特点,识读步骤见表3-18。

表3-18 楼梯详图的识读步骤
(2)板式楼梯详图的识读
板式楼梯是最常见的梯型之一,而且结构简单,所以是必读之图。现举一例(如图3-14所示)以供识读。该图表示某砌体结构工程中的一部楼梯,名为楼梯甲,该建筑物只有三层。从图中可见,该梯位于建筑平面中C~D和④~⑤轴之间,楼梯的开间尺寸为2600,进深为6000,梯段板编号为TB1、TB2两种;平台梁有三种,它们的代号分别为TL1、TL2和TL3三种,平台梁支于梯间的构造柱上,它们的代号为TZ1和TZ2两种;两梯段板之间的间距为100,因此每个梯段板的净宽为1130;平台板宽度为1400减去半墙厚度,即为1280;平台板四周均有支座;配筋分别为短向上层为ф8@150,下层ф6@150;长向上层只有支座负筋,即配ф8@200,下层为ф6@180;板厚归入一般板型的厚度由设计总说明表述,即为90;标高同梯段两端的对应标高。平台梁的长度为“2600+2×120=2840”它们配筋及断面形状和尺寸见TL1、TL2和TL3的断面图所示,即TL1为矩形断面,尺寸为200×300,顶筋为2ф16,底筋为2ф18,箍筋为ф6@200,其余平台梁仿此而读。楼梯中的构造柱的截面形状及配筋情况详见TZ1和TZ2断面图,即TZ1的断面尺寸为200×240,其中“240”对的边长即为楼间墙体的厚度,该柱纵向钢筋为4ф14,箍筋为ф6@200,TZ2仿此而读。楼段板TB1两端支于平台梁上,共12级踏步,踢面高度166.7,踏面宽度280,水平踏面11个,该板板厚110,底部受力筋为ф10@100;两端支座配筋均为ф10@100,其长度的水平投影长为800;板中分布筋为ф6@250,TB2仿此而读。该梯所用材料强度均由结构设计总说明统一表述,故本图中不再附注。

图3-14

图3-14 板式楼梯详图
(3)螺旋(板式)楼梯详图的识读
螺旋梯是种特殊的楼梯形式,属空间结构,常用于公用建筑和私家住宅、别墅之中,并且应用越来越普通,现举一例,如图3-15所示,以供识读。

图3-15

图3-15 螺旋(板式)楼梯详图
由图中可见,该梯图名为楼梯乙详图。从剖面图中标高可知,该梯用于6层的建筑物中,第六层的标高为21.000m,而且2~6层的层高相同,均为4m,因此该梯的平面图只需两个,即底层平面和标准层平面。
从底层平面图可见,该梯在底层部分由两段组成,即直段(5级台阶)和半圆弧段(24个踏面板,外圈半径3150mm,内圈半径1350mm),共有3个,分别为1—1,(上支座),2—2(梯板中部)和3—3(底支座),在半圆弧段中的踏面平面形状均为扇形,表达时需用角度和立体坐标系的坐标(x、y、z)共同表达。从1—1剖面可识读到,底层梯段上支座的构造处理,板厚350mm,标高5.000m,受力钢筋③号(上层)、④号(下层)的位置及其在支座的锚固,以及⑤号、箍筋的位置和用量。同理2—2剖面表明了该梯段中部梯板的截面形状、截面尺寸(总厚度350mm,分为上段厚150mm,下段厚200mm;梯板总宽度1800mm,分为中部宽1600mm和两边外伸各100mm),注明内圈和外圈的位置,各种钢筋(详以代号表示)的位置和用量。由3—3剖面可知,该梯段在起步处(下支座)的标高、板厚、受力筋、箍筋的位置及用量、受力筋的锚固要求等。依据底层平面图和1—1、2—2、3—3剖面,结合钢筋表,可以确定各号钢筋的形状、位置和数量等;结合踏步尺寸明细表,即可识出该梯段各踏步板在空中的位置、尺寸和形状等。
对于标准层梯段的识读,仿底层梯段的读法即可。有关材料的强度等要求同样归属于结构设计总说明中。
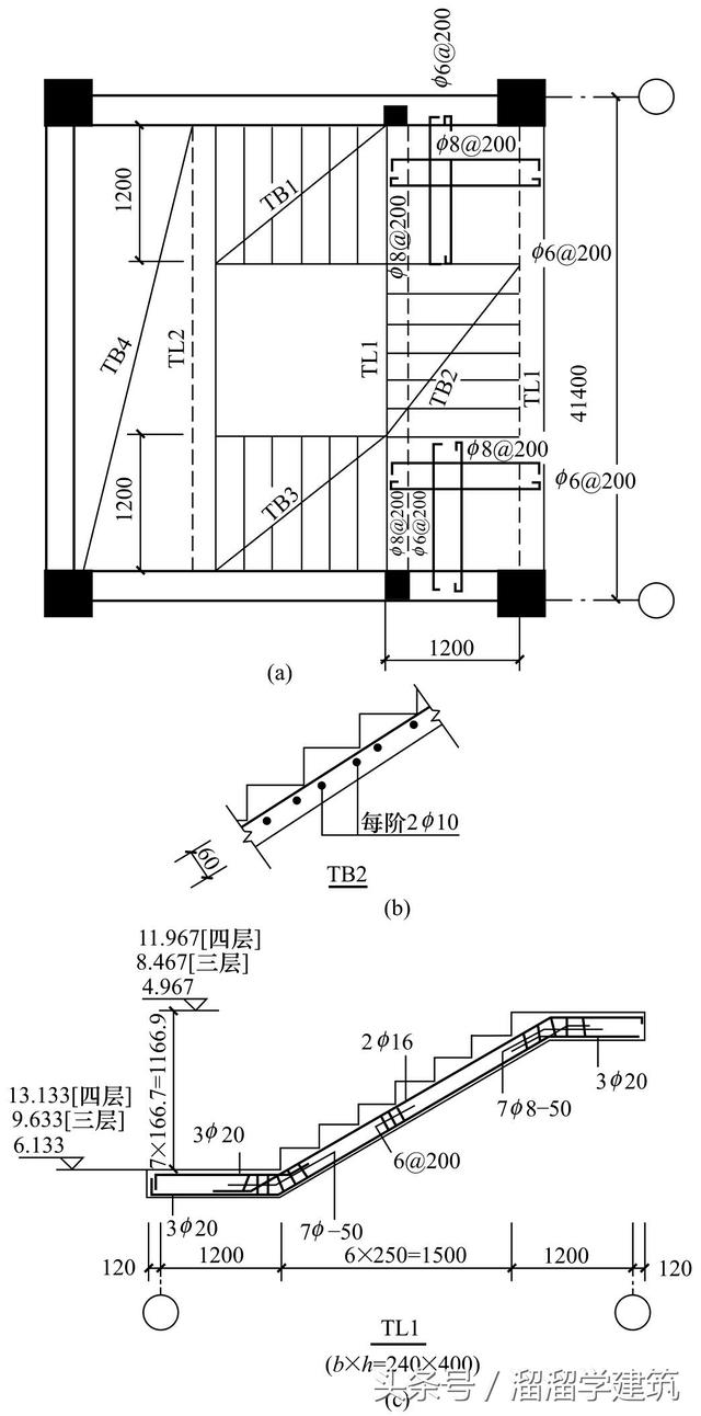
(4)板梁复合式楼梯详图的识读简介
板梁复合式楼梯,即由部分板式和部分梁式复合而成,即通常用于三跑梯中,也即当楼梯间进深不足,开间有余的情形下采用。现举一简例,如图3-16所示,仅供识读之用。

图3-16 板梁复合式楼梯简图
从图中可知,该梯用于4层的建筑物之中,且各层楼梯的布置及构件类型均相同。为阅读方便,图中只反映出主要构件的布置及配筋情况。该梯由梯段板(板式)TB1、TB3,平台梁TL2、平台板TB4、折式斜梁TL1(两根)和踏步板TB2等级成,故称之为板梁复合式楼梯。
对于梯段板TB1、TB3、平台梁TL2和平台板的识读方法与板式梯同,在些不重述。从该梯平面图中可见,在板式转到梁式的过渡区有两个中间转台(即中间平台),它们的配筋采用双层双向配筋方式,上层为ф8@200,下层为ф6@200。TB2为踏步板,其斜板板厚为60,受力筋配法为每个踏步底2ф10,受力筋顶配有分布钢筋,其用量归属于说明之中,一般为ф6@250或ф6@300。
在TL1梁中,该梁由两个水平段和一个斜段组成,故称之为折式斜梁。图中表明该梁的形状、尺寸、标高、截面形状和大小、踏步的路踢面高度166.7mm和踏面宽度250mm,同时注明需配钢筋的形状、类型和构造要求等。由TL1详图可见,所配受力钢筋分布在构件的上部和下部,其中,上部受力钢筋分别为左支座处的3ф20和右支座处的2ф16,考虑到该梁的特殊性,所以中部的原来架立筋也取用2ф16,下部受力钢筋均为3ф20。因为该梁配筋较清楚,所以其剖面图可不画出,只要在TL1后面括号内注写b×h=240×400即可,所配箍筋为ф6@20。应特别注意的是在两个转折处的构造情况,上部筋在左转折处不能直接搭接或焊接,而应各锚入梁中;下部筋在右转折处,虽然用量相同,但必须断开且各自锚入梁中;同时对左右两个转角处均应加密箍筋。
版权声明:本文内容由互联网用户自发贡献,该文观点仅代表作者本人。本站仅提供信息存储空间服务,不拥有所有权,不承担相关法律责任。如发现本站有涉嫌抄袭侵权/违法违规的内容, 请发送邮件至 举报,一经查实,本站将立刻删除。
