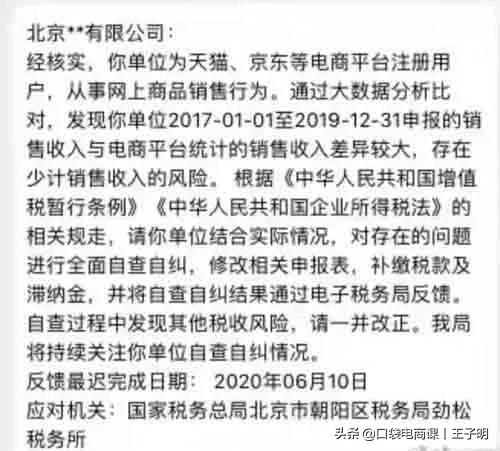
电商刷单的要倒霉了,近日部分电商公司收到国家税务局通知自家店铺2017-2019年度电商平台收入对不上缴税款,北京地图大批电商卖家被要求补缴3年的税款。违反税务法规,要求即刻补税缴款,开始要对刷单下手了!

一、北京地图近2000家企业收到税务局通知
据悉,北京第一批通知了2000家企业,一次性按照支付宝进账额度补税。
简单讲就是之前一些网店冲排名大量刷单,被税务局用大数据监测出来,17-19年之间店铺平台流水对不上公司收入缴税,现在税务局开始要秋后算账。

要求之前有过刷单对不上账的一些店铺结合自己实际情况,即刻补缴税款,之前刷多少这次补缴多少,这么一搞,那些之前疯狂刷单的店铺怕是要赔到哭了!


有网友表示,2017年数据都有,看来税务局这是早就备着了,虽然说现在电商竞争激烈,搜索规则等因素影响店铺不好混,促成了刷单 但刷单本质就是造假骗人,被查也是早晚的事,就怕刷单赚的钱连罚款都不够交!
二、少计销售收入,需要补多少税
那么少计销售收入,到底需要补多少税呢?有会计机构对此进行了一个举例:
假如该电商企业,不考虑其他问题,2019年少计收入2260000元的话。
需要补税如下:

从计算结果可以看出,少计收入226万元,需要补税78.34万元,这还没算上滞纳金与其他罚款!
在本案例中,被查单位从事线上货物商品销售,但是这一块的收入、所得可能并未正常申报,存在着少计收入的风险,这个是税务机关查处的重点与核心!根据《中华人民共和国税收征收管理法》规定:
对纳税人偷税的,由税务机关追缴其不缴或者少缴的税款、滞纳金,并处不缴或者少缴的税款百分之五十以上五倍以下的罚款。
三、自查提示背后的其他风险
电商界流传这样一句话:“做电商,刷单是死,不刷单死的更快”。为了获取更多流量曝光机会,很多商家都会利用“刷单”来提高自己店铺、商品权重,继而达成交易。如果是刷出来的销量,那么针对这一收入,也是有纳税义务的,你还敢刷单吗?
针对这一消息,不少电商卖家惊恐不已。卖家们也纷纷表达了不理解:
“正常一般纳税人是可以用进项票抵扣一些的,但做电商的基本上都拿不到进项发票。比如从农民手上买的产品,他们怎么开发票?如果没有进项,就得完全按照售价来收取17%的增值税,谁也承担不了。”
“微薄的利润去承担近三年将近百分之三十的税率,做天猫店的利润我相信大家都明白,现在的电商成本不低于实体店了,人工、平台佣金、推广费用、快递费、财务、房租等,真正到咱们手里还剩多少利。辛辛苦苦做了几年搬运工,到头来全部上交国家。这是把人往绝路上逼。一旦补税倾家荡产也补不起,只能面临破产了!!!”
四、做好税务筹划,合理降低税负
偷税漏税有风险,正规纳税成本高,善用政策做好税收政策,做好税务筹划,合理降低税负成本,规范纳税是唯一的出路。
例如:是否可以将店铺注册为个人独资企业?
个人卖家应当承担的主要纳税义务包括增值税和个人所得税,无需缴纳企业所得税,缴纳经营所得的个人所得税,若是可以核定征收,大约可以节税70%。

对于电商的税收问题,2019年1月1日起施行的《电商法》明确规定,税收的缴纳主体包括电商平台内的经营者,只要通过电商渠道进行交易,都需要缴纳税收。大数据时代,如果税务机关检查的话,也会一查一个准。每个商家都要收起侥幸心理,提前做好规划。
你好,我是【王子明】,如果我的经验分享,对你有帮助或启发
版权声明:本文内容由互联网用户自发贡献,该文观点仅代表作者本人。本站仅提供信息存储空间服务,不拥有所有权,不承担相关法律责任。如发现本站有涉嫌抄袭侵权/违法违规的内容, 请发送邮件至 举报,一经查实,本站将立刻删除。
