由于最近的工作中需要用到消息队列,顺带花时间整理了一下。
C语言消息队列,有三种,一种是System V ipc,第二种的是posix ipc,第三种是自己用代码实现的消息队列。
System V ipc 和Posix ipc 也叫进程间通信。(IPC的全称是Inter-process Comminication,就是进程间通信)。
进程间通信分为三个内容,分别是:消息队列、信号量和共享内存。
System V IPC也分为以下三种类型:
System V 消息队列
System V 信号量
System V 共享内存区
System V IPC 三种类型
本文将主要介绍System V 消息队列
在System V IPC中,System v ipc中有一个重要的类型是key_t,在msget、semget、shmget函数操作中都需要利用这个类型是参数。
key_t的值由函数ftok来生成,函数ftok把一个[已存在的路径名,pathname]和一个[整数标识符,id]转换称一个key_t值, 称为IPC键。
key_t ftok(const char *pathname, int proj_id);
System V 消息队列
消息队列函数由msgget、msgctl、msgsnd、msgrcv四个函数组成。
1.msgget函数原型

msgget函数原型
如果用msgget创建了一个新的消息队列对象时,则msqid_ds结构成员变量的值设置如下:
msg_qnum、msg_lspid、msg_lrpid、 msg_stime、msg_rtime设置为0。
msg_ctime设置为当前时间。
msg_qbytes设成系统的限制值。
msgflg的读写权限写入msg_perm.mode中。
msg_perm结构的uid和cuid成员被设置成当前进程的有效用户ID,gid和cuid成员被设置成当前进程的有效组ID。
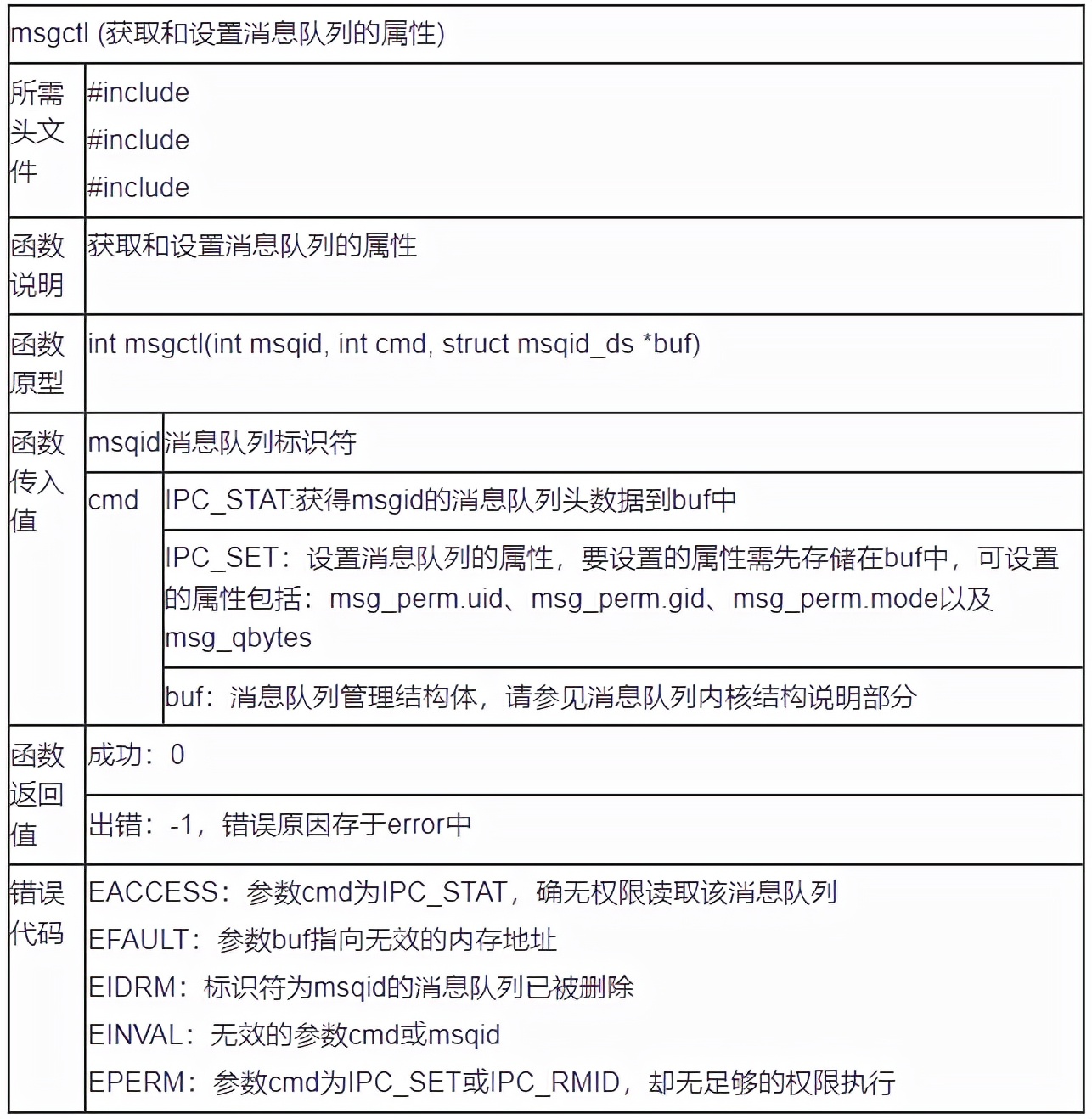
2.msgctl函数原型

msgctl函数原型
3.msgsnd函数原型

msgsnd函数原型
msgsnd()为阻塞函数,当消息队列容量满或消息个数满会阻塞。消息队列已被删除,则返回EIDRM错误;被信号中断返回E_INTR错误。
如果设置IPC_NOWAIT消息队列满或个数满时会返回-1,并且置EAGAIN错误。
msgsnd()解除阻塞的条件有以下三个条件:
① 不满足消息队列满或个数满两个条件,即消息队列中有容纳该消息的空间。
② msqid代表的消息队列被删除。
③ 调用msgsnd函数的进程被信号中断。
4.msgrcv函数原型

msgrcv函数原型
msgrcv()解除阻塞的条件有以下三个:
① 消息队列中有了满足条件的消息。
② msqid代表的消息队列被删除。
③ 调用msgrcv()的进程被信号中断。
消息队列使用程序范例
msgrcv.c
#include<sys/types.h>
#include<sys/ipc.h>
#include<sys/msg.h>
#include<stdio.h>
struct msgbuf
{
long type;
int groupid;
int appid;
char buf[1024];
};
int main()
{
int msgid;
msgid=msgget(0x1000,IPC_CREAT | 0777);
struct msgbuf mb;
msgrcv(msgid,&mb,sizeof(struct msgbuf)-sizeof(long),1,0);
printf("type: %dtgroupid: %dtappid: %dn", mb.type,mb.groupid, mb.appid);
puts(mb.buf);
}
msgsnd.c
#include<sys/types.h>
#include<sys/ipc.h>
#include<sys/msg.h>
#include<stdio.h>
struct msgbuf
{
long type;//类型
int groupid;
int appid;
char buf[1024];
};
int main()
{
int msgid;
msgid=msgget(0x1000,IPC_CREAT | 0777);
struct msgbuf mb={1,1,1,"hello world"};
int ret;
ret=msgsnd(msgid,&mb,sizeof(struct msgbuf)-sizeof(long),0);
//这里的长度不包括类型的大小
}
测试

在运行./msgsnd程序后,使用ipcs命令,可查看到消息队列的状态信息。如下图,显示有一条消息。
分步执行和查看消息队列信息
在后台执行./msgsnd &。
发送消息
ipcs查看Message Queues信息。
查看ipcs
执行./msgrcv,接收消息队列信息。
接收消息
ipcs查看Message Queues信息。消息已被接收。
查看ipcs
最后是对POSIX和System V的一个起源介绍
POSIX
POSIX(Portable Operating System Interface for Computing Systems)是由IEEE 和ISO/IEC 开发的一簇标准。该标准是基于现有的UNIX 实践和经验,描述了操作系统的调用服务接口,用于保证编制的应用程序可以在源代码一级上在多种操作系统上移植运行。它是在1980 年早期一个UNIX 用户组(usr/group)的早期工作的基础上取得的。该UNIX 用户组原来试图将AT&T 的系统V 和Berkeley CSRG的BSD 系统的调用接口之间的区别重新调和集成,从而于1984 年产生了/usr/group 标准。1985 年,IEEE操作系统技术委员会标准小组委员会(TCOS-SS)开始在ANSI 的支持下责成IEEE 标准委员会制定有关程序源代码可移植性操作系统服务接口正式标准。到了1986 年4 月,IEEE 就制定出了试用标准。第一个正式标准是在1988 年9 月份批准的(IEEE 1003.1-1988),也既以后经常提到的POSIX.1 标准。
System V
System V, 曾经也被称为 AT&T System V,是Unix操作系统众多版本中的一支。它初由 AT&T 开发,在1983年第一次发布。一共发行了4个 System V 的主要版本:版本1、2、3 和 4。System V Release 4,或者称为SVR4,是成功的版本,成为一些UNIX共同特性的源头,例如 ”SysV 初始化脚本“ (/etc/init.d),用来控制系统启动和关闭,System V Interface Definition (SVID) 是一个System V 如何工作的标准定义。
AT&T 出售运行System V的专有硬件,但许多(或许是大多数)客户在其上运行一个转售的版本,这个版本基于 AT&T 的实现说明。流行的SysV 衍生版本包括 Dell SVR4 和 Bull SVR4。当今广泛使用的 System V 版本是 SCO OpenServer,基于 System V Release 3,以及SUN Solaris 和 SCO UnixWare,都基于 System V Release 4。
System V 是 AT&T 的第一个商业UNIX版本(UNIX System III)的加强。传统上,System V 被看作是两种UNIX”风味”之一(另一个是 BSD)。然而,随着一些并不基于这两者代码的UNIX实现的出现,例如 Linux 和 QNX, 这一归纳不再准确,但不论如何,像POSIX这样的标准化努力一直在试图减少各种实现之间的不同。
就先到这里,后面再讲一下Posix消息队列和自己用代码实现的消息队列。
版权声明:本文内容由互联网用户自发贡献,该文观点仅代表作者本人。本站仅提供信息存储空间服务,不拥有所有权,不承担相关法律责任。如发现本站有涉嫌抄袭侵权/违法违规的内容, 请发送邮件至 举报,一经查实,本站将立刻删除。
