新年刚过,小鹏汽车就动作不断。
除了进军换电业务、旧车销售、自动驾驶等与主营业务相关的动向以外,小鹏还盯上了美妆业务。先是在2022年2月8日注册了相关专利,可根据目的地推荐妆容,后是其新销售公司经营范围包含化妆品零售。
连续3个月交付量破万的小鹏汽车,似乎把步子迈得更大更远了,然而不少问题却接踵而至,先是小鹏南京4S店的销售员或因没有弄懂促销政策,致使小鹏汽车陷入了“骗补”风波。
后是小鹏汽车7家4S店半年内违规采集43万张人脸信息,被罚款10万元。而最近,小鹏P5延期交车的问题引发大量车主不满并投诉。
一边是有些“异想天开”的新业务,一边则是主营业务问题频出。,小鹏汽车创始人何小鹏想要做到“在激进的快跑中保持平衡”,或许没那么容易。
推荐妆容、卖化妆品,新能源汽车都爱女车主?
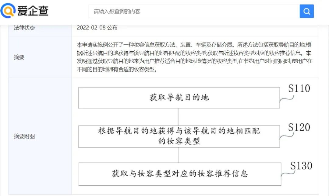
据爱企查公开的工商信息,2月8日,广州小鹏汽车科技有限公司申请的“一种妆容信息获取方法、装置、车辆及存储介质”专利公布。
根据其摘要信息,本申请实施例公开了一种妆容信息获取方法、装置、车辆及存储介质。所述方法包括获取导航目的地;根据所述导航目的地获得与该导航目的地相匹配的妆容类型;获取与所述妆容类型对应的妆容推荐信息。本发明通过获取导航目的地来为用户推荐适合目的地环境情况的妆容类型,在节约用户时间的同时,使用户在不同的目的地拥有合适的妆容类型。
图片来源:爱企查
不久后,由小鹏汽车销售有限公司全资控股的广州橙鹏汽车销售服务有限公司成立,经营范围除了包括汽车零配件零售;新能源汽车换电设施销售;二手车经销;新能源汽车整车销售等,还包括化妆品零售。
这并非小鹏汽车第一次在女性用户的化妆需求上做文章。其最新推出的小鹏P7,就特意在主驾驶的前方设置了一个带有补光灯的化妆镜,相关博主在评测和推荐时大多都会点明这一点称,“专属女生的汽车功能”、“旅游、吃饭、逛街都能随时补妆”、“有柔光补妆镜再也不用到处找光补妆了”……
所以不难猜测,上文提及的化妆相关的新动作背后,是小鹏汽车的目光又一次盯准了女性车主。
这倒也不令人意外,毕竟新能源汽车品牌似乎都在发力讨女性车主的欢心。从直接打出“更爱女人的汽车品牌”长城欧拉,到常常提及“女性思路”、推出了镜空粉等配色的蔚来,甚至包括主打小巧可爱的五菱宏光。
一个重要的原因就是,新能源汽车,往往会成为女性车主的首选。
据消费者洞察和市场研究机构J.D. Power(君迪)发布的2021中国新车购买意向研究SM(NVIS)显示,不同人群的购车偏好差异明显:95后女性考虑购买新能源汽车的比例最高,30至40岁的男性对国际品牌燃油车的购买意向更高。
而个灯数据营销也显示,相较燃油车车主们,新能源车主中女性占比会更高,达26.62%,是燃油车车主中女性占比的1.22倍;同时,以25-34岁年龄段人群为主,占比达48.51%,将近一半。
按照小鹏的判断,消费能力正逐渐上涨的女性车主,也是美妆消费的主力。
市场的数据也从某个角度印证了这一点,《2021 巨量引擎美妆行业白皮书》指出,2020 年,年轻女性人均化妆品花费高居千元以上,贡献了市场近7成的销售额。
“小鹏如果同时要发展化妆品零售和美妆功能,一方面或是为了增加女性车主的用户黏性,同时带来新的用户增量,另一方面则也可能是为了拓宽业务布局,让用户得以在美妆业务和主营业务之间实现有效转换。”有业内人士分析称。
但这一动向也引起了部分女性用户的不解,“其实P7的化妆镜平时的使用率真的不高,现在如果要推出根据目的地推荐妆容真的是很难让人理解,毕竟也不是所有女性车主都要化妆,更不可能换一个目的地就要换一个妆容,感觉这个功能像是画蛇添足。”
“激进的快跑”:自动驾驶、换电、旧车销售……
如果说小鹏推出的美妆相关业务还有些让人难以理解,其先后成立自动驾驶新公司和销售公司的步子也算得上紧锣密鼓。
据爱企查,小鹏汽车先于2月15日成立上海鹏煦汽车销售服务有限公司,由小鹏汽车销售有限公司100%持股,公司注册资本为500万元。经营范围显示,包含新能源汽车换电设施销售;新能源汽车废旧动力蓄电池回收及梯次利用等。
2月17日,由小鹏汽车销售有限公司全资控股的广州悦鹏汽车销售服务有限公司成立,法定代表人为李初旭,注册资本500万人民币,经营范围包括汽车旧车销售;分布式交流充电桩销售;仓储设备租赁服务;汽车装饰用品销售等。
先看换电业务,据“电动知家”此前的消息,这已不是小鹏汽车注册的第一家包含新能源汽车换电设施销售的销售公司,自去年开始,小鹏汽车就陆续在全国各地注册了不少具有换电设施销售业务的公司,这意味着小鹏汽车已经有资格为旗下产品推出换电技术服务甚至向第三方出售新能源车所需的换电设施业务的可能。
不过,有媒体就“换电业务”向小鹏汽车求证时,小鹏汽车相关人士曾表示“一直在做超充站网络,至少目前规划的车型没提及到可换电的信息。”
再看自动驾驶,早在此前,何小鹏也曾公开表示,小鹏汽车将会在2022年开展Robotaxi业务,以加快小鹏的智能驾驶技术商业化。所以,这一举动倒也算是早有铺垫。
至于旧车销售,锌刻度发现,早从2021年底8月,小鹏汽车便于梅州、泰州、广州和昆明等多地成立涉及二手车业务的新公司,而在2021年11月举行的广州车展上,小鹏汽车发布亮相全新的SUV旗舰车型G9的同时也曾宣布推出官方二手车业务,称小鹏二手车将提供六大平台大数据定价;智能车况检测;官方二手车定价模型等服务。
小鹏的野心不小,而其盯上的市场也都还有较大空间。
自2020年换电站被写入政府工作报告后,国家接连出台政策助推、巨头纷纷加码换电,换电产业链已迅速腾飞,成为人人渴望掘金的蓝海。其中,A股换电概念股已有30家。此外,万亿市值的锂电巨头宁德时代、北汽、上汽等一系列车企都不断入局换电。
图片来源:新京报
华西证券研报显示,2021年我国已建成换电站1200座,预计2025年国内换电站新增数量将达到9000座以上。2021年国内换电站设备价值在17亿元,行业尚处于萌芽阶段,预计2025年,国内当年新增换电设备需求将达到120亿元。中电联更是预测,2035年中国换电服务市场空间将达1200亿元。
而旧车销售市场,似乎也正迎来新的机遇——2021年的二手车行业,迎来惊人的增长势头。截至2021年12月,全国二手车交易量累计实现1758.51万辆,同比增长22.62%。
显然,面对着各个赛道掀起的潜在风口,小鹏仿佛都想去蹭一趟,忙着跑步入场。
难保的平衡:“骗补”风波、违规收集信息被罚、集体投诉
尽管小鹏于2022年初以“单月销量达到16,000辆、连续第4个月交付量破万”的成绩,继续领跑造车新势力,但不容忽视的一点是,激进快跑中的小鹏并非一帆风顺,而是问题频出。
最近的风波是,小鹏汽车因不按规定日期交付P5车型,被“准车主”在新浪旗下消费者服务平台黑猫投诉上集体投诉。锌刻度在黑猫投诉搜索发现,目前有关小鹏汽车的投诉已超过400条,其中大部分的投诉原因都是“迟迟未交车”、“不按规定日期交付”和“不退定金”等,而涉及的车型均为小鹏汽车P5 460G。
有消费者在黑猫投诉表示,“本人于2021.10.5预订小鹏汽车p5 460G版本并且缴纳了5000元定金,然后签署了汽车购买协议。签署汽车购买协议时,销售人员告知11月底或者12月交车,12月迟迟未交车,多次询问小鹏汽车APP客服、400客服电话,答复1月15日交车。截止2022.1.15,仍然没有配车,已经明显不可能在最后交付期限到来前完成交付。”截至2月17日,该名消费者仍然未能提车。
而根据消费者提供的对话截图,客服回应称,“现阶段全球范围内芯片、电池紧缺,整体行业的交付周期都比较长,也请您理解,我们已努力协调资源,没有额外的补偿方案。
上为黑猫投诉,下为小鹏客服
此外,在12315、微博、车质网和小红书等平台,关于小鹏汽车P5延期提车的投诉和质疑声也一直在增加。其中,小红书也出现了许多有关于“小鹏P7延期交付”的内容,有消费者表示,“之前一直积极联系销售和交付,都说在8周内,现在8周到了被通知到2月。”
据懂车帝报道,小鹏汽车方面表示:“由于受疫情影响,行业面临着包含磷酸铁锂电池等主要零部件供给的极度紧张,也给小鹏P5 460车型的生产带来了极大的不确定性,造成了460车型订单无法在下定时的预计交付周期内及时交付,对此我们深表歉意。”
这已并非小鹏汽车第一次陷入“危机”。此前,江苏电视台的《零距离帮忙》报道了一则小鹏汽车疑似“骗补”的新闻,尽管小鹏汽车官方后来回应称,经核实,该门店店员在与客户沟通过程中未清楚了解2021年11月的相关促销政策,造成了客户的误解,并在后续处理过程中,没有及时为客户解决问题。有关人员对相关政策没有讲清楚,是公司管理失误,后续小鹏将履行合同的承诺,“不存在也没有必要有做低价格获取国家补贴的行为。”但信任度显然大打折扣。
而在2021年12月,小鹏汽车再度陷入争议。据爱企查,小鹏汽车因线下门店擅自采集43万张消费者的人脸照片被罚款10万元,处罚公开日期为12月14日。
处罚书披露的信息显示,2019年3月1日,上海小鹏汽车销售服务有限公司与某公司签订了《小鹏汽车门店客流监测项目框架合同》,小鹏汽车共花费17.38万元购买门店客流监测项目服务相关的软件及硬件。其中,包括具有人脸识别功能的摄像设备22台,这22台设备被安装在5家直营店和2家加盟店中。2021年上半年,这7家小鹏4S店共采集并上传了43.16万张人脸照片。
一边是四处张望的目光和飞奔的脚步,一边则是绊脚的“石头”不断,如果说眼下的绊脚石,小鹏还尚能应付,从长远来看,这些小石子或许也将让小鹏“在激进的快跑中”难保平衡。
版权声明:本文内容由互联网用户自发贡献,该文观点仅代表作者本人。本站仅提供信息存储空间服务,不拥有所有权,不承担相关法律责任。如发现本站有涉嫌抄袭侵权/违法违规的内容, 请发送邮件至 举报,一经查实,本站将立刻删除。
