2020年新冠疫情到来之后,一些老牌烘焙品牌、前网红烘焙品牌很多都遭遇了大规模闭店的困境。
与此同时,2021年近20家投资机构在烘焙品类投下了9笔融资项目,其中有5笔单次融资额更是超过亿元。不过,资本投资的多数是新创立的品牌。
老牌烘焙品牌遇冷,新创烘焙品牌成香饽饽,烘焙品类未来到底该如何走?
文章看点:
1.烘焙品类的发展历程是怎样的?
2.烘焙品类的发展现状又是如何?
3.优质烘焙品牌要怎样养成?

烘焙品类正遭遇冰火两重天的发展境地,一方面是老牌烘焙品牌、前网红烘焙品牌,如宜芝多、克莉丝汀、贝思客等品牌的关店潮;另一方面则是新兴烘焙品牌,如爸爸糖手工吐司、墨茉点心局等品牌的崛起。
创立于2019年,在早前仅有19家店的墨茉点心局就被资方市场给出了20亿的估值,如今估值高达50亿。
其实,国内的烘焙市场本身规模不小。欧睿数据显示,从2016年之后,中国就已是除美国之外的全球第二烘焙市场,在2013年到2019年,中国烘焙市场的规模一直在2200亿元以上,2020年中国烘焙市场的规模约达到了2567亿元。

事实上,面包烘焙在国内的餐饮行业已经是一个比较刚需的存在了。可零售、可即食,可早午餐、可下午茶,可当快餐、亦可佐正餐。

△图片来源于摄图网。
2016年,奈雪的茶用软欧包+茶饮切入市场,不过短短的5年时间,奈雪的茶就成了“中式茶饮第一股”。而烘焙+饮品在多数面包店也确实形成了稳定的商业模式,在全家、7-11等便利店,我们也经常可以看到购买面包加饮品的消费者。
在中高端西餐、法餐门店,烘焙面包也是不可缺少的主食之一,包括在点都德等粤菜馆,我们也可以看到蛋挞、榴莲酥、叉烧酥等烘焙产品。电商更是烘焙的一大根据地,在京东平台,烘焙类目下方有94万+商品,面包类目下方有91万+商品。
而根据中国食品工业协会烘焙专业委员会统计数据,我国近些年面包消费量的年均增长率稳定在8%左右,2020年我国烘焙食品的人均消费量约为8.4千克,此数据还远不及美国、日本人均消费的一半。
可见,烘焙品类的发展潜力巨大,要铸成大连锁品牌的机遇也大大存在。
展望未来,在品类发展潜力及增长红利之下,烘焙品牌们将如何发展,又将如何做大呢?这或许要回归到烘焙品类的起源和发展上去寻找答案。
1 烘焙品类的发展及演变
从浅义上来看,烘焙由“baking”翻译而来,严格来说它其实是一个舶来词,通常是指用糖、黄油、小麦粉、鸡蛋等混合物通过干热、烤制的方式使其蛋白质变性的熟化过程,主要产品为面包和蛋糕等。
但是从广义上来说,烘焙品类不仅包括西式烘焙产品,也应该涵盖我国的传统糕点(如月饼、老婆饼)等。
因此,到了当下,我国烘焙市场的产品主要为三类:面包(占比24%)、蛋糕(占比18%)、糕点(占比58%,以中式糕点为主)。

烘焙品类在我国的发展源远流长,历经了好几个阶段,且听观察君仔细道来。

1.20世纪90年前,以传统中式糕点为主
20世纪90年代之前,我国烘焙市场早前一直以中式糕点领衔发展,中式糕点店的经典产品主要为桃酥、芝麻饼等。在消费方式上,中式糕点门店的产品多以按斤称重销售,包装也极为简陋,一个小袋子即可解决。

△图片来源于摄图网。
彼时,连锁餐厅的概念尚未普及,中式糕点店铺大多为夫妻小店,国人对于西式烘焙产品还不甚熟悉。
2.一直到2008年前后,烘焙连锁化初具雏形
20世纪90年代后,随着社会的发展和进步,西式风潮来袭,国人对于西式烘焙的熟悉度与日俱增。这也助长了西式烘焙品类赛道的快速发展。
从形态上来看,西式烘焙多以蛋糕、面包、甜点为主要产品,相较于中式糕点店,西式烘焙更具有零售化属性,它们的产品不再是按斤卖,而是用更为便利的论个、论盒式销售,西式烘焙产品颜值也比较高,吸引了众多想要尝鲜的消费者。

△图片来源于摄图网。
于是,很多人看中了这个发展机遇,纷纷涌进来这个赛道。企查查数据显示,1995年,我国烘焙类注册企业为195家,2000年,我国烘焙类注册企业首次突破千家。到2008,这一数据飙升为2946,13年间有了14倍的增长。在这个阶段中,以好利来等为代表的老牌西式烘焙品牌相继创立。

从代表企业来看,香港美心西饼创立于1956年,2004年注册企业;味多美创立于1996年;好利来创立于1992年,2000年注册企业。在这个期间,西式烘焙正释放着它独特的魅力。
与此同时,外来烘焙品牌纷纷入驻内地市场。譬如创立于台湾的元祖于1993年进驻大陆市场,而发源于韩国的巴黎贝甜和多乐之日先后于2004年、2005年进驻中国。
这个阶段,属于西式烘焙连锁品牌发展的初期,各家品牌均在各区市场跑马圈地,发展势头迅猛。而中式传统烘焙品牌却声量不大,并不为外界所关注。
3.2008-2018年左右,线上烘焙品牌崛起
在这个阶段中,老牌烘焙品牌几乎已经在各自的市场中稳稳立足,在行业内小有名气了,好利来、面包新语等品牌更是在全国大规模拓展,经历了一轮发展高峰,此时的烘焙赛道竞争已经非常激烈了。
因此,对于诸多新创品牌来说,如果还是以旧思路老方式,是很难杀出重围的。于是,趁着线上O2O风潮的到来,有人想到了线上。这其中,以幸福西饼最具代表性。作为一个线下起家的烘焙品牌来说,在看到线下市场的局限性之后,果断转战线上,进而把门店铺向全国,成为“线上烘焙第一品牌”。

△图片来源于幸福西饼官方微博。
而另外一些品牌则是走的捷径,依靠“网红的特性”迅速走红。这其中,比较有名的是彻思叔叔、瑞可爷爷等品牌。当年最火的时候,门店排长队,把一线城市的当红购物中心全部都进驻完毕了。
可是,当新鲜感褪去,品牌方又没能有深厚的品牌根基,这些网红品牌就被消费者无情抛弃了,陷入大量闭店的窘境,如今,这些网红品牌基本变成“查无此店”的落寞结局。
总体来看,这个阶段的烘焙市场规模还是在往上走,Euromonitor( 欧 睿) 数 据 显 示,2018年,烘焙食品市场规模的达到了2392亿元人民币。与之相对应的,烘焙企业年注册量也在飙涨,从2008年的2946上涨到2018年的33602。
增势喜人与国内烘焙从业者的创新能力脱不开关系,以吐司面包为例,它发源于19世纪,外来主要作为切片烘烤使用,2013年左右,日本出现了可以开袋即食的“白吐司”。

△图片来源于爸爸糖手工吐司官方微博。
到了2015年,单品吐司店的风潮也吹进了国内(如多数吐司店均有“北海道吐司”产品),以爸爸糖手工吐司等为代表的吐司品牌将之升级为当天现做现卖,再加入果汁/蔬菜汁、诸多肉制品等做成了颜值与美味具享的新国风吐司。
与此同时,中式烘焙品牌也在尝试做创新融合,如在中式烘焙糕点门店,我们也可见到葡式蛋挞、红丝绒蛋糕、肉松吐司等西式烘焙产品,这类产品受到了年轻消费者的喜爱,因而以鲍师傅为代表的中式烘焙品牌开始崛起。
4.2018年之后,新式烘焙品牌涌现
2018年前后,烘焙品类其实整体显得有些疲软和青黄不接。当老牌烘焙品牌没有持续创新的能力吸引年轻人,而线上烘焙品牌也让年轻人觉得乏味的时候,却迟迟看不到新兴势力冒出来。
当时很多业内人士一致认为烘焙品类有种老气横秋的感觉,言语间对于整个品类的发展不甚看好。没成想,那些年的沉默和低调竟然是在为新中式烘焙品牌的大规模崛起筑造温床。

△图片来源于墨茉点心局官方微博。
2020年疫情无情到访,餐饮行业整体损失严重,众多头部烘焙品牌亦折损厉害,可是却有一股烘焙新势力在破土而出,墨茉点心局、虎头局等新锐品牌迅速走红,成功取得了资本市场和年轻消费群体的双双认可。
它们横空出世,给烘焙赛道注入了很多的新鲜血液,让原本稍显沉寂的烘焙赛道顿时变得热闹非凡,也让烘焙江湖变得更为多样化和丰富化了。
2 烘焙品类的江湖百态
如今,烘焙品类拥有自己独有的江湖生态,从具体来看,在2000年左右,烘焙仅有两股力量,分别是传统中式烘焙与外来的西式烘焙,之后西式烘焙与中式烘焙交错共存。
基于年轻消费群体对西式烘焙的追捧,传统中式烘焙从业者主动吸取西式烘焙的发展之长来改善自身,由此发展出了第三股势力:中西烘焙产品兼存的新中式烘焙。
这三股力量各有其代表品牌和消费人群,他们共同构成了中国烘焙品类的独有格局。
1. 区域特性强,老牌烘焙品牌过于传统
烘焙品类之下有一个不容忽视的存在:老牌传统烘焙。这些传统烘焙品牌遍布全国的大街小巷,拥有海量的门店,几乎各地均有一两个他们当地的烘焙代表品牌。
它们或仍在按斤式套塑料袋销售,几年如一日地售卖着传统的烘焙产品。几乎不具有任何礼品或零售价值。这类门店也未有品牌发展思维,更未有连锁能力。
它们或打着连锁品牌的名号,不思进取,从产品到运营均毫无创新,在瞬息万变的社会中,不变则意味着落后和淘汰。

△图片来源于好利来官方微博。
这些老牌的烘焙门店很多对于产品颜值、健康、明档厨房、多元产品、零售化等趋势不关注或者没能力关注,因此,这类门店常常不为年轻人喜爱,消费人群要以中老年群体为主。
2.连锁率低,规模化程度不高
跟遍布在全国各地的烘焙小店相对应的,则是整个烘焙品类的规模化程度低,连锁化率低。
《中国餐饮品类与品牌发展报告2021》数据表明,在红餐品牌研究院研究的近1500个面包烘焙类品牌中,近70%的品牌的经营范围在三个区域以内,其中驻守单一区域的品牌高达34.5%,跨两个区域的占比为20.1%,跨越三个区域的品牌仅在14.6%,门店遍布全国的品牌更是低到4.6%。

此外,据红餐品牌研究院了解,在整个烘焙品类中,门店数超过500家店的仅占1%,头部品牌如幸福西饼、元祖食品的门店数均在300/400-980家左右,整个品类发展至今也未有几家超过1000家门店的大品牌,万店品牌在当下更属于奢望。

而低连锁化率和低规模化率,也意味着头部品牌阵营尚未满员,也代表着新品牌拥有很好的机会。
3.资本纷纷抢注新式烘焙
事实证明,烘焙新势力品牌们也的确不负众望。新烘焙虽然处于起步初期,但已经获得了资本方和年轻人的双双青睐。
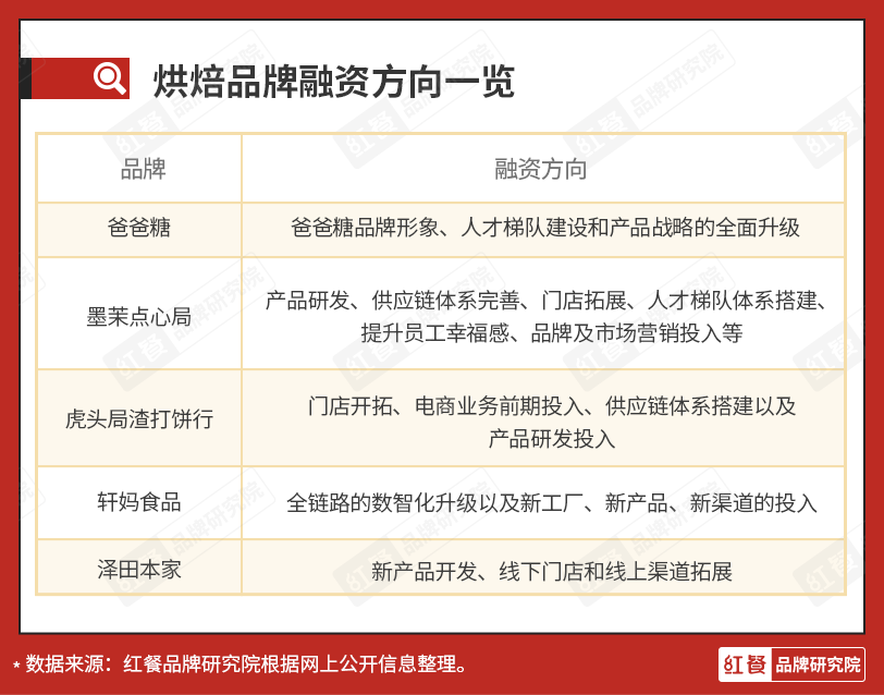
企查查数据显示,在今年1-9月,烘焙品类总共发生了9笔融资,总融资额超10亿元人民币,总披露融资额中有5笔金额过亿。墨茉点心局在1-9月完成了三笔融资,其中两笔金额过亿,可以说是资本方在烘焙品类资金投入最为大手笔的一个品牌,在A轮融资过后,墨茉点心局估值也被抬升到了50亿元。

而无论是虎头局、墨茉点心局、爸爸糖、月枫堂、泽田本家等品牌,它们都意在对标新消费群体的时尚消费,产品也多以现做和高颜值为主。
这类品牌除了在营销方面得心应手,更在多渠道布局方面有着相应的野心,如泽田本家希望进入更多场景、更大想象力的食品市场,品牌方表明“我们要将均价30元的铜锣烧覆盖到早餐、零食、下午茶等多种消费场景中。”
烘焙品牌们正在书写一个极具想象力的发展故事,或许这也是烘焙品类能荣获资本亿级投资的一大原因。
为什么传统中式烘焙早前不受年轻人认可,而当下却又让年轻人和资本方都如获至宝呢?
从传统中式烘焙产品来看,大多烘焙产品的原料较为简单,烘烤出来的产品色泽暗淡偏黑;传统烘焙产品高糖高油也于营养过剩的当代人无益;且多数产品基本提前生产,甚少有现做现吃的概念。
但好在中式烘焙从业者有着积极进取的开放心态,他们引进了西式烘焙产品再加以创新,生产出了更高颜值、零售属性明显、现做现卖、好吃新鲜、低糖、低油的健康产品。

△图片来源于虎头局渣打饼行官方微博。
以爸爸糖产品为例,门店推出了藤椒鸡肉吐司等新中式产品,既便利了减肥群体,更照顾到了年轻人对于口味、颜值、营养、便利的多重消费需求,且产品也极具中国风格,不与外来烘焙原旨雷同。
通过优化传统、佐以国潮风创新,再进入年轻人的社交圈子进行营销,一个新中式烘焙细分赛道由此被挖掘出来。
3 新中式烘焙品牌前路有猛虎
虽然目前来看,新中式烘焙品牌借助资本的力量可以迅速壮大,可是,他们日后的路却也未必轻松,前有猛虎在等待他们去战胜。
1. 零售强势抢食,电商的手伸得比即食餐饮还长
作为新中式烘焙品牌,除了要面对烘焙品牌们的激烈竞争,还要做好可以跟零售品牌们正面应战的准备。
观察君统计发现虎头局的产品有19款,爸爸糖门店的吐司产品多达23款,餐饮门店推出多少款产品,这完全受限于门店经营的品类、门店的餐饮管理能力、门店的获客能力、门店的厨房限制及厨师运作能力等。

△图片来源于爸爸糖手工吐司。
但电商并未有此类限制,在京东平台,面包有91万+商品,烘焙有94万+商品,点心有91万+商品,吐司面包有21万+商品,即使是烘焙小类的吐司,其下也有486个品牌同台竞争。
诸多0脂肪无油无蔗糖、无添加、当天生产当天发货的短保电商烘焙产品更是与餐饮烘焙产品无异。
此外,电商有着比餐饮更大的受众,竞争边界更广,电商的服务时间更是涵盖了一天24小时(随时可以购买),就是连价格也比多数餐饮产品要便宜,在物流和供应链越来越发达的今天,电商将成餐饮门店获客的一大阻力。
因此,对于新中式烘焙品牌们来说,要想在烘焙市场中站稳脚跟并非易事。
2. 产品颜值高,却面临复购和同质化难题
从虎头局、墨茉点心局、爸爸糖的目前发展来看,它们大多被视为网红品牌。由于有着高颜值的属性,对于年轻人来说,大多新烘焙品牌网红式尝鲜需求还较为明显。
以虎头局某广州门店的点评为例,总共超1000条评价,按关键词检索“又来”仅有4条数据;搜索“第二次”,显示第二来的仅有3条评价,显示不会来第二次的有6条评价。

△图片来源于墨茉点心局官方微博。
再以长沙的墨茉点心局某门店为例,门店从2020年7月至今,总共超3900条评价,检索“再来”关键词,真正第二次来消费者的仅有3人,其它都是外地游客写的“下次来长沙一定再来”。
复购成难题的背后,烘焙产品还面临着极度同质化的困扰。爸爸糖的产品与三个叔叔的产品类似,在其它吐司门店也有大量相近或者完全相同的产品。此外,鲍师傅、虎头局、墨茉点心局等的产品大多也有一定的重合度。
无论是肉松小贝、麻薯、吐司、泡芙、葡式蛋挞、香葱饼干、芝麻薄脆,这类新烘焙的拿手产品几乎都成了大多中式烘焙店、西式烘焙店(甚至电商)的标配产品。
尝鲜属性明显、复购难题、产品同质化困局、电商困境,这在信息开放的未来会越演越烈,也将成为新烘焙品牌们壮大路上的拦路虎。
3. 数以亿计资本入局,却并非全是好事
在2021年,资本携数亿风投进入烘焙品类,那么,资本能否解决烘焙品类发展的拦路虎危机呢?
几乎每个融资品牌在融资方向上都会谈及关于产品方面的投入,但问题在于,品牌方集体关注产品,最终很可能只是输出一堆同质化产品,虽然新烘焙品牌的新品周期是加快了,但整个烘焙品类的产品壁垒却是降低了,这实际于行业未来并无太大帮助。

在观察君看来,对于品牌方的未来,最深层的核心并不在于品牌方到底做了哪些布局,而在于它们有哪些布局成了发展路上的品牌壁垒及护城河。
而恰恰因为新中式烘焙发展尚处于起步阶段,品牌壁垒和护城河暂时都未特别明晰,但这确实是众多品牌们从一开始就应该重点考虑的问题,而不是一味只埋头开店扩店。

△图片来源于摄图网。
或许因为新烘焙品牌的门店数都还较少,所以只需要前来门店打卡的消费者够多,那么复购率低和产品同质化也不会成为显性问题,快上快下的新品确实也能调动顾客的尝鲜需求,但这对于顾客留存和复购依然价值不大,或许本处提及的诸多痛点需要等到新烘焙品牌开够一定门店才能显现出来。
从这个层面上来看,新式烘焙品牌和传统烘焙品牌面对的处境其实是一样的,在厮杀激烈的烘焙赛道中,究竟该如何做才能让自己立于不败之地?
4 新老烘焙品牌未来该如何走?
烘焙品类正处于发展的十字路口,它既有潜力又有自己的劣势,要做大需要面对诸多隐性难题,而要突破发展瓶颈,烘焙品牌需要回到根源来思考:什么样的烘焙门店最能打动消费者?烘焙门店的价值如何完善并最大化?
1. 立足门店价值,将门店的餐饮属性发挥到极致
餐饮门店的目的就是将餐饮职能最大化,实现其餐饮价值、餐饮属性。
对于整个烘焙品类来说,其餐饮优势很明显,就是新鲜、高颜值、健康、好吃、消费灵活(指的是零售属性明显)。这些已知且有用的属性值得持续发扬并持续优化。

△图片来源于摄图网。
此外,相较电商消费而言,餐饮门店有着可以线下互动的独特价值,更有着将产品属性完善到极致的发展能力。比如消费者喜欢一手吃点心,一手喝饮品,围绕点心消费体验的布局,这也是餐饮门店可以深挖的方向。
在爸爸糖、墨茉点心局等,我们可以看到这类品牌的餐饮职能越来越完善,品牌产品布局的优化也在持续递进(比如形成了麻薯+糕点+点心+糖果+饮品+套餐的多元产品组合)。持续深化这类布局,它或许将是门店复购和品牌差异化的一大入口。
2. 产品研发能力、产品战略需先行
在同质化困局之下,产品研发能力、产品战略能力将是一大品牌利器。
品牌方需要将新品思维升级为产品研发思维、产品战略思维,出新品的目的不是为了拉新、也不是为了证明自己有出新品的能力。深度来看,产品研发是为了产品战略服务的,而非单纯为了新品服务。
在产品战略的规划下,品牌方可以通过新品的动作找出更契合品牌、更能打动顾客的好产品。这才是新品研发和产品战略的目的所在。

△图片来源于摄图网。
在执行操作方面,门店需要对新品进行思考,找出新品销量高低背后的深度原因,用它来优化品牌原有的产品,并指导未来新品的方向,这就是产品战略先行的方法。
譬如,某门店做出了一些每日现做现卖的新产品,结果发现这类产品的销量极佳,于是也把其它产品升级为鲜食产品,并把现做的过程展示出来,将现做当成门店的产品战略,以此形成品牌认知。
在烘焙品类,可以尝试的产品战略路径还很多,比如低糖低卡、好吃、新鲜、明档、以鲜作为抬头、多元口感、Q萌等,品牌方到底是要走其中一条路还是多条路并进,这都需要通过产品研发来做市场测试,以找到更契合品牌发展的动作。
3. 中式烘焙全球化或许是未来的出路
从时势来看,中国文化已然在全球崛起,年轻一代们对国潮的喜爱也到了一个新的境界,国风汉服、国风产品等皆在海外获得了一定的好评,国潮全球化或将成为烘焙品类市场壮大的一大助力。
再者,烘焙本就是一个世界级品类,且中国烘焙现已和西式烘焙完成了深度文化融合,或许也是时候可以做文化输出的准备了。
中国食品安全网报道,从2018年至今,中式点心就有了全球化发展的潜力,文章指出,“针对澳大利亚市场,青团、八宝饭、绿豆糕、酥饼等中式传统点心系列出口增势明显,仅今年一季度出口额就达24417.6美元,较去年同期增长5倍”。

△图片来源于摄图网。
具体看来,传统中式烘焙产品的出口,月饼就是一个典型产品。中山海关数据显示,2021年1-8月,经拱北海关所属中山海关监管出口月饼共877.9吨,较去年同期增长超100.9%。
月饼出口国外,至今已有近30年历史,出口范围涵盖了30~50个国家,且范围还在持续扩大中。早前月饼出口的消费群体为行走世界但思乡的华人、华裔,之后逐步有了因真爱喜爱而消费的非华人,随着中国文化逐步崛起,月饼等糕点也成了外国友人消费中国文化的选择之一。
月饼属于极为传统的典型中式糕点,但我们也不能忽略当下的月饼产品也有了西式甜点的倾向(如各种冰皮流心等),传统月饼能有持续增长的全球化需求,我们可以设想,如果其它新烘焙产品、经由国风改造的西式甜品和西式面包等也走向了出口渠道,这将是一个何其令人惊叹的增长方向。
又或许说,资本对于烘焙新秀们的高估值,可能还在于其未来有着全球化发展的能动性。在中西烘焙文化融合良好的当下,再加上中国文化的崛起,以国潮点心为主线的全球化布局,也或将成为烘焙品牌们的未来的重要发展方向。
4. 烘焙门店可以考虑反攻电商
作为零售属性比较强的面包烘焙类产品,不应该只是眼睁睁看着零售品牌们前来抢食,自己也可以主动出击。
电商零售的竞争虽也极为激烈,但作为具有电商基因的餐饮品类品牌也不应坐以待毙,反攻电商可以是提升品牌竞争力的手段之一。

△图片来源于虎头局渣打饼行官方微博。
从京东平台来看,墨茉点心局、虎头局、鲍师傅、美心西饼、多乐之日等烘焙品牌均未入驻京东平台。但是,榴芒一刻、面包新语等品牌均有看到在线上开设旗舰店售卖相关产品,这也是一个比较好的现象。
只有打开了餐饮门店以外的其它渠道,多做一些新的发展尝试,品牌才得以做大做强,才能多维享有品类增长红利,继而带动整个烘焙行业的可持续发展。
结语
烘焙品类在我国具有一定的特殊性,它是经由中西方餐饮文化融合汇通而产生的新现代品类。
相关数据表明,我国有超14亿人口,20~30岁的年轻人占其中15%左右的比例,年轻消费者消费潜力巨大。可见烘焙品类要想稳稳立足,就必须迎合这部分人群的需求。
综合看来,烘焙品类在我国餐饮市场、电商市场都处于朝气蓬勃的发展期,它更有着全球化消费的宏大远景,无论是对新创立的虎头局等品牌,又或者是对于好利来、元祖等老牌烘焙品牌,其未来发展依然无限可期。
尤其是新烘焙品牌手握亿级资本,未来的千店、超千店品牌或许能从其中诞生。
