前两周,我写了两篇有关太平鸟的推文,内容是太平鸟的概况及其目前旗下品牌较为详细的介绍。
图片来源:太平鸟官网
图片来源:太平鸟官网
商品企划是用感性的思维、理性的框架来架构服装,是结合理性分析思考与感性启发设计创造力的方法。
图片来源:太平鸟男装
今天,和大家分享下我是如何为一个品牌做商品企划的。以太平鸟男装为例,我做了一份2022年春商品企划案。内容包括:品牌档案、设计信息收集与分析、产品企划、营销企划、终端店铺管理企划等等,仅供学习与参考。

一、品牌档案

首先,我们一起了解下太平鸟公司及PEACEBIRD MEN的一些相关信息。
图片来源:调研拍摄
图片来源:太平鸟官网
图片来源:太平鸟官网
图片来源:太平鸟官网


图片来源:调研拍摄
图片来源:自制
我们调笑自嘲,但不需要你的评价,活得真实自我,却也不标榜自己的特别。 以其街头感十足的设计,吸引众色明星追随者,无论是“男神”还是“鲜肉”,都逃不过他的魅力。
二、设计信息收集与分析

我们常用PEST和SWOT工具,对品牌做一个宏观环境的分析和自身条件的分析。











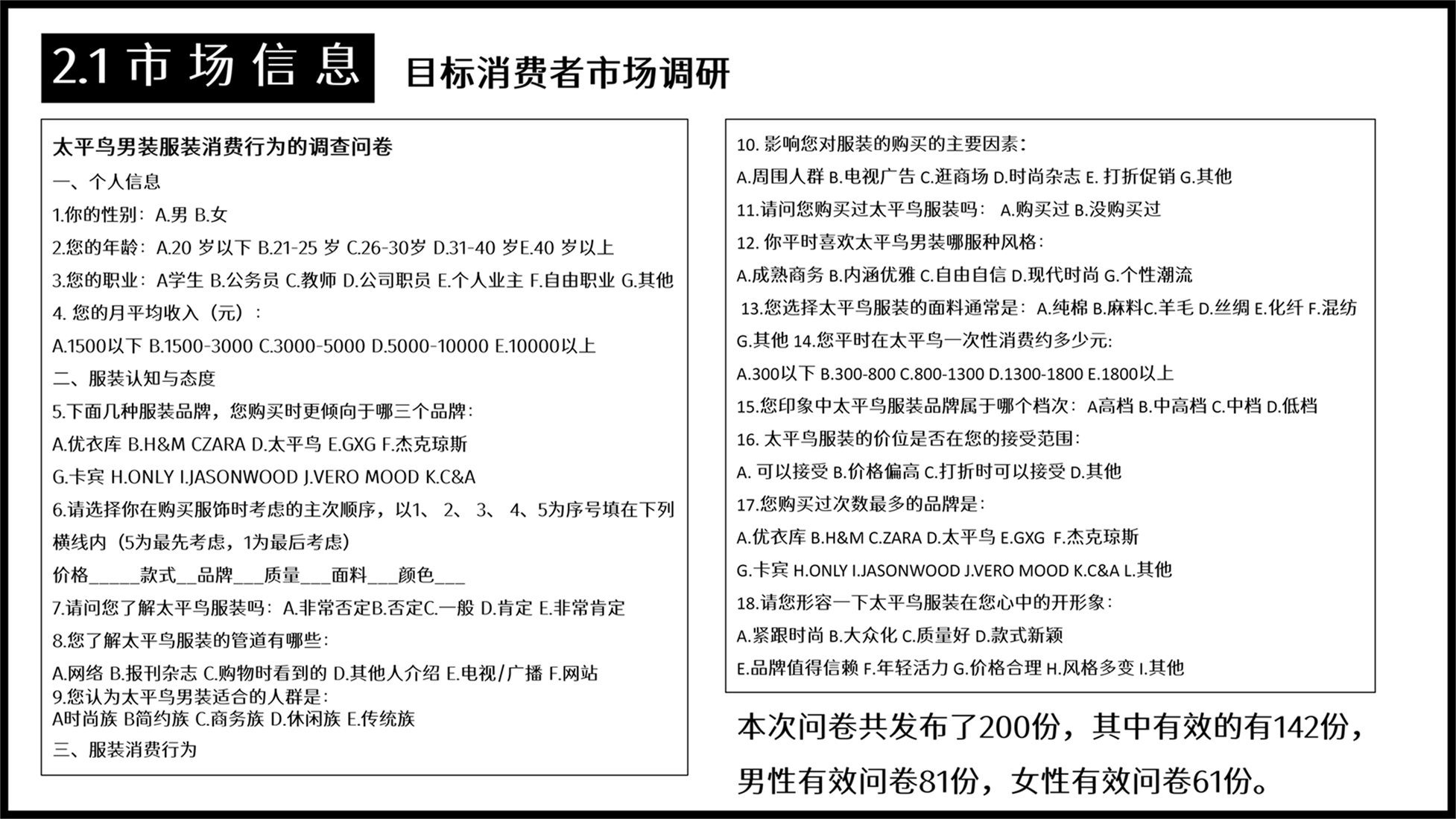
2.2 竞争品牌信息
2.3 跟随品牌信息
2.4 流行信息
三. 产品企划

在主题企划中,需要考虑到主题故事、主题的关键字/词、文案、以及该主题和目标客群的生活联系。
四. 营销企划

在做完市场调研和产品企划后,还需要制定相对应的营销企划,以结果为导向,再拟定计划进行后续执行。
五. 终端店铺管理企划

在做实体品牌的过程中,会涉及终端店铺管理企划,主要内容是VMD视觉营销和实体店动线图的设计。
