市场营销调研是针对企业特定的营销问题,采用科学的研究方法,系统地、客观地收集、整理、分析、解释和沟通有关市场营销各方面的信息,为营销管理者制定、评估和改进营销决策提供依据。
资料获取方式:关注我+点赞+评论转发,私信:调研内容。统一回复,限时分享
10 种市场营销调研活动
- l 市场特性的确认
- l 市场潜量的衡量
- l 市场份额的分析
- l 销售分析
- l 企业趋势分析
- l 长期预测
- l 短期预测
- l 竞争产品研究
- l 新产品的接收和潜量研究
- l 价格研究
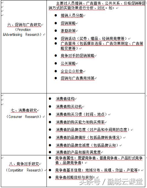
从企业生产经营角度,侧重于企业的微观市场营销调研,部分内容如下



版权声明:本文内容由互联网用户自发贡献,该文观点仅代表作者本人。本站仅提供信息存储空间服务,不拥有所有权,不承担相关法律责任。如发现本站有涉嫌抄袭侵权/违法违规的内容, 请发送邮件至 举报,一经查实,本站将立刻删除。
