摘要:掌游宝小伙伴们无限·明日了川经验之谈,魔皇技能加点装备萌新指南经验教学全解析!非常细腻和到位!

目录
一、职业综述2
二、技能详解2
三、技能加点5
四、装备搭配10
4.1 燃烧换装10
4.2 异界分析12
4.3 传说套装15
4.4 史诗套装17
4.5 武器排名18
4.6 拍卖战士18
4.7 史诗散件19
4.7.1 防具19
4.7.2 左曹右曹耳环20
4.7.3 首饰21
4.8时装徽章附魔
一、职业综述
魔皇,纯魔法百分比职业,非常吃面板和无视,以biubiubiu、boomboom为输出特点,技能华丽,掌控四系,从最早的豌豆射手、终结者到后来的闪电侠,再到现在的史诗/全散战士,流派发展还是比较趋近于策划的预期的,那就是氪氪氪,只要充钱,你就能变得更强。作为四系元素的掌控者,拥有湮灭一切魔力的双瞳,在实际定位中,其实是一个持续高频输出的职业,组队辅助能力可以忽略,清图能力优秀,抢dps能力一流,刷图节奏顺畅,最近版本提高了光墙和黑洞的控制能力,上手难度不高,比较考验成为C位手法的是禁断柔化的使用以及技能的合理安排。
目前版本,进军安屯门槛十分低,下至舰炮,上至火山,魔皇无所不能,而在卢克表现相比超一线职业,输出模式不够良好,一线爆发技能偏少,只能稳稳的占据二线地位。在这次职业改版中,魔皇落后了一个版本的伤害,所以请做好准备度过艰难的半年,坚持就是给他最足够的爱,我们正视不足,但是我们也希望能玩的开心,玩的精彩。
二、技能详解
引用E神的技能数据,全是满TP的数据,仅供参考

魔法暴击:直接增加人物面板的魔法暴击率,10级满级10%,,新改版魔皇一觉被动加了可怜的百分之十几暴击,如果进图暴击轻松97%以上的可以考虑从这里扣点。至少点1蹭宠物光环之类的。
魔法背击:不直接增加在人物面板,效果是背击时增加暴击率,10级满级15%,宠物光环会增加这个技能的等级,一般+1.进图暴击很缺的,多余的SP可以考虑加高这个技能。
魔球连射:柔滑起手技能之一,填补冷却期的技能,补刀技能,1级就满。可以靠宠物光环宝珠增加等级。时装裤子也可以加,不过不建议,成长率不高。
瞬移:给力的位移技能,有多少人上演了洗点后忘记加瞬移的悲剧。
属性变换:可以改变普通攻击的魔法球,魔球连射,元素炮,45大球,60,70,一觉最后一击的属性,只影响平X,连射,元素炮的伤害,对其他技能无加成。SP消耗比较少,性价比较高,一般加满,用来填补技能真空期的伤害,可以通过宝珠徽章宠物光环之类的额外堆等级,但是换装无效。
元素炮和元素之力:1级就精通的技能,可以通过宠物光环宝珠增加等级。一个起手和优秀的补刀技能,积满5层元素之力下,伤害还不错,sp性价比高,必满。
魔力燃烧:魔皇第一BUFF,曾经是全职业里面排的上号的BUFF技能,20级满级,42%的加成,不体现在面板上,而是体现在最终伤害里,可以放大无视攻击力,可以理解成一个无冲突的高黄字加成。但是在不断的改版中,大多数职业的BUFF都已经由力智攻击等转化为技能攻击力类型了,所以魔皇BUFF优势全无。支持各种堆等级和绿气息换装,目前的完美换装是在穿着终结6+绿气息4件+撕裂悲鸣的装备下,达成30级燃烧,那么有88.8%的加成。完美换装比不换装提升了1.888/1.42=1.33 大约30%。燃烧换装必做。
元素环绕:一个简单粗暴的加属强,减免所受伤害的技能,10级26属强,可以通过宝珠宠物光环徽章来堆。成长每级减伤+2%,属性强化+2。不必特地搞环绕换装,搞好燃烧换装就行了。
元素禁断:魔皇一套爆发的核心技能。很多新人看到这个技能描述只加雷光链的伤害,打算不加,这是错误的。这个技能的作用在于,你用B技能来中断A技能,B技能获得减冷却的效果。举例,比如地炎+链子,在地炎火柱出来之后马上按下链子的技能键,链子放出就获得减冷却加攻击的效果,比如地炎+70+冰雨,70和冰雨都能获得减CD的效果,并且70释放的僵直也会因禁断放冰雨而取消。禁断可以无限次使用。具体可以禁断的技能看详细技能说明。一觉二觉轰炸80这四个技能是不能被柔化的。禁断的上限是加5级。可以通过宠物光环来堆,一般点3级,可以节约SP。75被动黑瞳赋予了禁断不单单减冷却而且加伤害的功能。
地炎:魔皇招牌技能,起手技能,清图技能。TP+1就可以实现三条地火。满级一下1000多百分比。TP+1.伤害+4%,满TP收益较低。二觉后地火对单体怪攻击上限为12次。打巨龙你愁啥等大体积怪也体现不出优势了,算是小砍一刀。
一般推荐10级出1TP,搬砖流和闪电党可以加满。如有打团觉得太卡或者个人喜好也可以酌情放弃这个技能。
冰晶坠:攻击模式较差,冰锥伤害一般,满TP全中百分比2W+,打虫子等大体积怪还不错,但是打人形怪就比较难全中,而且要稍微站远一点的距离才能打中,判定略坑爹。现在版本这个技能已经脱离主流,除非是主冰系魔皇或者十分喜好的才加满,否则一般前置。
雷光链:原本的定位是追踪清怪群攻技能,闪电套的加成下,达到了恐怖的9W百分比,成了单体高伤软控技能。一级TP20%的成长,同时减少传导数,技能数据很美,是个十分优秀的小技能,本次改版最大的三个受益技能之一,史诗套也推荐加满,十分不习惯没有闪电套脱手链子的也可以放弃。
旋炎破:站桩持续输出技能,满级百分比3.2W,范围尚可,近战技能。一级TP成长大约14%,TP收益高。主流加点放弃这个墨迹技能。喜欢的可以考虑加满。
暗域扩张:小爆发技能,满级百分比2.7W,二觉后视觉上的范围有所增加,失明效果是全屏幕。魔皇唯一一个受武器属性影响的技能。一级TP10%的成长。CD略长,伤害在小技能里算是很不错的了。除闪电外的流派一般推荐加满,强杀火山装逼必备。
冰晶之浴:范围攻击技能,冰冻效果有控场的作用。二觉被动禁断使用冰雨可以增加范围。本次改版改善了技能结构,对范围内的敌人造成固定大约14下的攻击,砍了连击数,保证全中,满级大约2W多的百分比,伤害一般,控场压制连招衔接作用比较大。地炎+冰雨也是常用的连招。一般推荐满加TP。据说有不吃燃烧的BUG导致伤害特别低,想扣点的也可以从这里扣,坐等修复。
雷光屏障:超长X轴技能,伤害勉强对得起无色,满级百分比3.3W,有一定的控制作用,闪电套下光墙Y轴范围变大,清图更易。加1或者加高加满完全根据个人喜好。
黑暗禁域:聚怪输出兼控制技能,满级百分比3.4W,吸附进球内会强控敌人,除闪电套和搬砖外的流派必满
元素轰炸:元素爆破的代名词,狂轰滥炸一顿揍。爆发技能,满级百分比9W,本次改版收益最大的三个技能之一,全属性攻击,必满,TP也满。释放时可以按C取消,也可以按Z直接扔大球,轰炸无法被柔化,一般作为一套禁断连招的收招。建议配合黑洞使用。
幻魔四重奏:一觉主动,魔皇百分比最高的技能,没有之一,也是本次没有加强的技能,全中大概有14W百分比。建议配合黑洞使用。
元素唤醒:一觉被动,属强变成了暴击率和爆伤,不再具有职业特色,反而成为千篇一律的被动,不过还是没有了属强边际效益,伤害相比之前肯定是提高无疑,必满不多说。
元素浓缩球:60EX,简称扔肥皂,两段伤害,点满全中2.6W的百分比,范围不小,适合清小怪和连招中使用。伤害和冷却的性价比在众多技能中显得不突出。在魔皇输出技能不多的情况下,还是可以考虑点满这个技能的,看个人喜好。
元素幻灭:70EX,点满全中4.1W的百分比,爆炸有延迟,禁断使得这个技能更为灵活,魔皇的爆发技能,建议加满。
黑瞳:75被动,赋予了元素禁断增加攻击力的功能,极大增强了魔皇的续航与爆发能力。学习了这个技能后才可以用魔球连射来起手柔滑。8级时禁断的后一个技能可以增加39%的伤害,所以尽量熟练使用禁断,比如连射起手与地炎起手。还加快了禁断时地炎的速度和冰雨的范围,顺便降低了MP消耗。必满。
元素领域:一个持续半程的减抗魔法阵兼输出主力技能,满级伤害4.2W百分比,减46属抗,推荐加满,自带霸体。
聚能魔炮:80技能,一个类似大枪的压缩炮的技能,但是吸附力远远不如压缩炮。有略微推怪效果,太近身的怪无法打到。本次改版收益最大的三个技能之老大,点满6.3W的百分比,必满。
末日湮灭:二觉主动,一个成长率十分高的技能,四级13W百分比,也是本次没有加强的技能。伤害还是略输一觉,能瞬间爆发高伤害,但有延迟较墨迹,本次改版添加了破招效果,有利有弊,弊大于利,建议备一件二觉上衣和兵书来换装。
魔皇输出技能序列评析
SSS级:一二觉傲立群雄,数据超前
S级:轰炸,大炮,魔法阵,幻灭是四方神将,中流砥柱
A级:光墙黑洞两大无色技能力争上游,保值不亏,链子领跑非无色技能,闪电黑马
B级:暗扩肥皂不相上下,哼哈二将
C级:基本没有输出能力或者输出模式较差的地炎火圈冰雨冰坠谷底挣扎
三、契约点加点模版(非契约的多余的sp随意分配)
1,全流派加点框架,提供所有必点技能,剩余4280sp给自由发挥,魔皇当前版本加点特点是SP不充裕,TP溢出



2,闪电套加点——致敬唯一活在当下并且可能活到卢克raid的异界流派




3,自用幽魂点 满链子冰雨舍肥皂 后附取舍建议。



如果不习惯不脱手链子,还有觉得冰雨没什么用的,可以把点分给光墙和肥皂,TP就可以满属性变换,我满链子原因是伤害不错,用不惯肥皂(你也可以说肥皂方便连招衔接,不喜欢链子所以反着加)。
满冰雨的原因是顺手,冰雨有不吃燃烧BUG的时期加10出TP就行了,没必要点高,扣下来可以加高光墙
TP更推荐满属性变换 扣黑洞两级。
魔法暴击背击远古记忆地炎酌情加,如果觉得10级地炎太短的也可以加高,幽魂套加点基本就在地炎冰雨链子光墙肥皂这几个技能里面取舍。
4、史诗套/全散流/传说套通用加点
这版本光暗崛起,冰火没落,加强最大的三个技能分别是轰炸(改全属性),大炮(加百分比),链子(加百分比)。
故通用全散流加点在第一个全流派加点框架的基础上,优先满上输出兼强控的黑洞和小爆发暗扩,然后冰坠冰雨链子光墙肥皂5选2,如果剩余的sp不够5选2,则选的两个技能里面需要有一个扣几级或者直接扣/放弃暗扩,满哪个技能就满哪个的TP。
如果你拿不定主意5选2的,我可以给你如下参考,点满顺手的冰雨,剩余的sp偏向安图的就加高光墙,偏向白图的就加满地炎。
技能打字强杀火山可以使用的技能有,暗扩,光墙,元素炮,肥皂,幻灭,魔法阵,大炮,所以如果你经常上火山的话,可以考虑加满暗扩和TP,光墙和TP,属性变换TP,多玩模拟器这里的TP是少了PK任务的2点,有需要的可以联系有偿代做TP任务。
(咬咬QQ 2446318350)
总之加点还是十分灵活的,一切从自身需要出发,你经常用哪个技能就加满哪个。



四、装备搭配
1,燃烧换装
燃烧换装的原理:先穿一切加燃烧等级和燃烧加成的装备(比如撕裂+终结6+绿气息),上燃烧buff,然后换回刷图装备(比如闪电9+智者或者幽魂套+宇宙真理)。这样接下来的刷图过程中只要你不死,就可以享受燃烧换装所带来的加成(正常20级是42%,极限换装可以达到89%)
堆燃烧的原则:极限换装是在多堆10级燃烧的基础上,穿撕裂悲鸣+终结6+绿气息四件。如果没达到30级燃烧,先优先堆燃烧等级,再考虑终结6,以及绿气息散件。
所有能堆魔力燃烧的装备大约如下:
星辰之命运上衣或裤子 1级
任务高科技戒指1级
45或50cc布甲上衣 1级
PK武动上衣 2级
白月沉息护腿或海神迷咒裤子 1级
55级紫装 贤者斯托拉斯的长裤(已绝版) 1级
魔力逆流项链 2级
ss左槽 时间旅行者的随身怀表或尼贝儿的天界军衔 1级
撕裂悲鸣法杖 3级
时装上衣 1级
2015/2016/2017新年宠物 夏日宠物 心悦宠物 迷你二觉宠物1级
3s宠物 2级
周年称号 1–2级
左右槽镶嵌徽章各1级
国庆礼包腰带或鞋子宝珠 1级
新年礼包护肩宝珠 1级
新年礼包称号宝珠 1级
新年或国庆光环 1级
换装武器 必备撕裂悲鸣,智者虽然也有3级但是相比悲鸣少了1.2倍的加成,不推荐。
穿以上任意堆燃烧的装备尽量达成30级燃烧 其他部位穿终结6或绿气息燃烧散件 这就是尽量堆燃烧加成的办法(非完美)。
比如 穿撕裂+45cc上衣+海神腿+终结6+绿气息带徽章的左右槽 达成了30级燃烧加成是85%,如果来两个腰带鞋子技能宝珠 或者 一个腰带宝珠 一个称号宝珠 那么 这样就能达成完美燃烧换装了。
极限燃烧的计算是 撕裂的1.2*(基础20级42%+多堆10级20%+终结之元素六件套8%+四件绿气息燃烧散件4%)=88.8%≈89%
在带撕裂的条件下 每多堆一级燃烧的收益是2.4% 每多一个绿气息散件的收益是1.2% 终结六件套的收益是9.6%

这样已经有了终结6和9级燃烧,只要再来个宠物或者称号或者光环,直接就速成84%燃烧了,也就是说,最基本的燃烧换装84%人人都可以做到。往上提升就是,每多出一级燃烧等级,就可以替换掉一个堆燃烧装备成裂魂绿气息燃烧部位,当你有4个部位被替换成裂魂的时候,恭喜你达成了完美88.8%燃烧。
完美换装简单展示:


2,异界套装分析
写在前面,策划的意图很明显,就是让所有职业能够随便穿一身90“破烂”传说史诗散搭就能碾压小乌龟,虽然由于职业平衡的问题这个并不一容易实现,但是确实是有这个趋势发展,逼迫玩家强行穿异界输出变成只用异界换装,然后由散搭输出过渡到史诗套输出,你看现在史诗套都加了抗魔值,史诗套碾压异界不是梦(虽然我辣鸡剑豪穿CC套也能),所有异界输出装均要被淘汰,要不要继续打造自行判断。
阿斯兰正义套
特点是九件套的连续发射两个光墙以及黑洞CD减少,三个字总结然并卵,双光墙也就视觉上的新鲜感,想走黑洞控制流的洗洗睡,在安图副本根本没法和主流控制瞎子暗地比,这两个职业控制技能多,能先手强控还自带减防,魔皇走控制位丝毫没有竞争力。这套也加燃烧但是占用部位过多,pass

魔云套:
的特点是射的多,射的久,轰炸范围巨大,曾经在上上版本与闪电套争锋,打桩能力奇强,严重依赖技能宝珠堆属性变换等级,氪金需求大,属性变换在几个版本没有加强后,魔云套走向没落,偶有恍惚套的大佬穿来装逼

止月套
特点是超大火圈,配合65领主粉乌龟魔杖可以看到毁天灭地的火圈,但是火圈这技能本身输出方式就不优秀,几乎没人点的,做这套也就供自娱自乐吧。这里的地炎火柱生成数量+2指的是每条火的x轴更长,而不是3条变5条,不要误会

闪电之力
无所畏惧。特点是伤害爆表,9段攻击自带软控的脱手链子以及超大清图光墙,在抢DPS方面具有无与伦比的优势,对单对群均可,是曾经魔皇的主流流派,也是安图表现最棒的异界套,其优秀的手感令人爱不释手,至今活跃在小乌龟,并且链子光墙在下个版本还要加强,或许……闪电套能战到卢克raid

冰殒风暴
特点是超多锥子的冰坠和大范围多冰弹掉落的冰雨,冰雨改版后这套的效果具体怎么样尚未测试(嫌占格子异界全分了),即使效果再好,也没有伤害,两个没有伤害的冰系技能,连搬砖都难。单属性的轰炸现在都已经实装了,九件套意义不大。

终结套
特点是六件套对轰炸伤害的加成和九件套对6070的效果改变,穿着异界注定大招伤害不高,因为强散位置少,异界面板本身又低,以前甚至有穿终结套的都不点60的情况,现在嘛,这套已经沦为换装套了,值得打技能宝珠与燃烧徽章,免受分解的命运。

3,任务传说套装分析
上个版本吹嘘天下第一的假猪套
不过我并不承认魔皇有假猪这个流派,单件属性加属强比较高,加智力,有罩子特效免疫物理伤害,没有速度,对光系技能的加强程度不如闪电套,高不成低不就处于尴尬地位的一套
推荐等级:0星
没有任何理由推荐萌新和老人入坑这套

悲鸣套
每件防具都加点属强,套装效果是减少防御和属抗,上下衣对45加成比较大,首饰加速度不错,整体普普通通,找不准定位。
推荐指数:1星
搬砖的话可以做首饰加点速度,左曹当个低级双攻左,右曹当个普通属强右

遗迹套
每一件都加较高的面板和暴击率,但是套装效果简直是逗比,单纯的只加蚊子腿智力没法看。遗迹手镯倒是一个非常优秀的强散
推荐指数:2星
建议只做遗迹手镯,散搭实在没合适部位的话拿遗迹单件凑个数堆堆面板好看也行

机械牛套
每一个单件都具有光环加成,可以给队友当图腾,三件套效果不全程的20%黄字,五件套加点属强并让黄字全程,六件套减伤以及赠送不全程的霸体护甲。
推荐指数:3星
建议做三件套搭配其他强散,注意黄字冲突,属性还可以

兰总套
每件类似天御,防具加面板独立暴击率速度,更适合混伤或者固伤职业,首饰加面板,左曹有爆伤,全身不加属强,套装效果优秀,白字和一觉等级,可惜要六件套,占用多一个强散部位。
推荐等级:4星
深渊较脸黑的人可以尝试做一套兰总6

海神套
最吊的地方有两个,一是把以前非得进入诅咒状态才附加的白字变成了无条件白字,没有异常等级压制了,二是五件套!五件套!直接可以模拟无冲突史诗套,不影响其他部位的选择和搭配。而且冰强也契合未来版本主流,虽然冰系技能当前版本不太给力……
推荐等级:5星
再不济也搞个海神腿换装吧,这套适合大多数职业,安利去做五件套。六件套效果无视

总体来说传说套对于魔皇来说也只是过渡的地位,传说盒子多的没处用且一厢情愿去做来玩的可以一试,值得选择的传说部位也就海神腿堆BUFF和遗迹手镯当强散。
4、史诗防具简单分析
以后会补充比较详细的伤害对比图等,这里就主观上简单的文字分析
幽魂套,幽魂套的三大伤害构成,排在首位的是超高的暗强加成,想不到吧,这才是幽魂套最掉渣天的地方,特别是一觉被动没了属强之后。其次是在超高暗强辅助下的暗属性附伤,属强约高,附加越高,220是一倍。最后是上衣裤子的面板,腰带的暴击率,零星的技能等级加成,以及手感非常不错的三速提升。自身无黄爆冲突,便于搭配,一线防具,战到卢克raid无压力。
逝魔套,超高面板,裤子15爆伤,鞋子还有速度,全身效果都需要触发,如果不注意没有触发其中一项或者处于真空期,那伤害就有所损失。依旧属于一线史诗地位,和幽魂的伤害对比见仁见智,各有不同,并没有一定的谁高谁低,选择一套打造即可,或者学楼主蛋疼两套都打造了。
天劫套,增加全属强,减少敌人属抗,提升技能攻击力,范围内减少敌人防御力,释放霸体,没有速度,手感一般,大概是一个黑洞的范围也比较蛋疼,修练场伤害和实战伤害可能存在偏差,不建议作为毕业防具打造,在首饰够强的情况下,天劫套的伤害也是可以的。二线防具。
杀意套,主要伤害来源是上衣的黄字,裤子的爆伤,面板的加成,伪装下附加伤害,跨甲还不怎么加速度,手感极差,占用黄爆,首饰除了恍惚单件以外没有特别极品的选择,二线末防具。
战术套,图腾光环半个奶,白字速度加成比杀意稍高,自身无黄爆冲突,便于搭配,据传凭此可以拿到卢克的门票,辅助兼输出,介于一二线防具之间,可以打造。
天御套,比幽魂套更高的属性白字,简单粗暴加站街面板,打连击能力超一流,即使不当主输出装也不要分解,无黄爆冲突,和幽魂逝魔同样处于一线史诗地位。
球手套,加成类似于杀意套,上衣黄字裤子爆伤,走着跑着都是霸体,套装有速度加成和减防蚊子腿,还有40%面板,不适合魔皇,介于二线到三线之间
85两套重甲誓血和千蛛可以直接分解了,吃屎的速度和伤害。
霸域套,最强全职通用换装防具套,被攻击后增加的300魔攻是即使脱下也全程有效的,支持猴戏,本身有爆伤和较高的白字,速度也还可以,用来输出也是二线防具。
魔战套,追求CD的同时放弃了伤害,魔皇也没有需要换装的变身类技能,魔战CD装有时候还不如一个精炼戒指来得快,一个不行那就两个,这套更适合冰洁而不是魔皇。
上元节,90本命布甲,主打属强、面板和大量所有攻击力,无额外速度加成,自身无黄白爆冲突,但是会稀释恍惚套和英雄王,伤害上并不是很爆炸,穿上的都是追求信仰的。
时光套,最看好的90SS套,带来超高的面板、黄字和额外爆伤,对于缺武器精通的魔皇来说,就是需要面板。每件都加一些速度,弥补了跨甲的损失,可以再选两件释放时装。
万世套,万金油,属强特别高,每件还有些额外属性,套装效果是15白字和35爆伤,黄金甲中的战斗机,释放比时光更慢,可能需要光兵来拯救,也是一套不错的防具。
铁马套,主打技能加成,一二觉伤害突出,暴击率特别高,自带高黄爆,首饰和恍惚套十分不兼容,或许可以考虑带灯塔套弥补一下笨重的速度,属性不算优秀
星辰套,低技能等级加成,超高黄字和较高的附伤,同样暴击率特别高,比铁马要好,也是不错的辅助套,为奶爸量身订做的一套.齐了哪套都先留着。
5、武器排名
一线武器:
威利无限破坏者满状态叠加64%魔攻天下无敌,二觉+2算是赠品,也是唯一能判断叠满的办法,比较蛋疼的地方是状态需要不停放小技能叠加,没叠几层的话伤害不是很高
宇宙真理拥有最高的超越法杖的基础魔攻,高配版黑手适用于全属性取自身属强和怪物属抗差值最大的伤害在一觉被动改版后地位有所下降优势是稳定白字提升
皇姑法杖/魔杖常态35无稀释的技能攻击力提升,开魔能状态下62的提升,十分依赖叠加魔能,不开魔能并不能比肩真理和威利,即使开了魔能也略输满状态的威利
二线武器:
世事不可强求-快乐长存虽然是把棍子,天生面板低,但是满连击状态下是20%所有攻击力+20%技能攻击力+17%附加伤害,一把准毕业级别的武器
贤者之杖真理出来前的最高面板神器,稳定的高智力魔攻提升,非常不错的万金油
拉宾特的黑手之杖曾经的暗散核心,如今风韵犹存,除了耗蓝快之外伤害还是杠杠的,不控蓝也能当一把镇魂用,控蓝就是超越贤者的存在。新旧黑手的对比现在版本没有什么意义了,如果萌新想速成C买武器的话,传说武器里最好就这个了
其他(ran)武(bing)器(luan)简评:
80级及以下的SS魔杖法杖也就在白图玩玩了,并没有什么输出,要么收藏要么分解
智者千虑也就是高级噬魂,不走光的话白亏了60光强,属性变换+5适配魔云套
狼来了自带高暴击卖萌特效,在当前版本属性本身也不是很优秀
千毒绽放魔杖 18附伤对中毒敌人12黄字注意黄字冲突就是一把不错的过渡武器
魔皇之杖低配版贤者,虽然伤害和贤者没法比但是也加了一定的进图面板
进化的御魂之杖,加面板加暴击加速度,搬砖可用,关键是还超便宜,骚年来一把吗?
6、列举出一些有用的可购买的传说散件,缺啥买啥

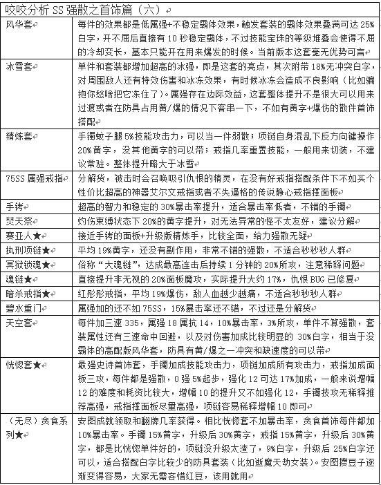
7、史诗强散分析
首先我们要了解这游戏的伤害机制有哪些组成部分。在90版本,可以提升攻击的方面有基础攻击力(主要看面板),属强,技能攻击力,所有攻击力,附加伤害(白字),黄字(增加伤害)及条件黄字(比如破招下)及额外增伤,暴击率及暴击伤害(爆伤)及额外爆伤,无视防御攻击力。此外,技能等级也可以提升伤害;还有一类伤害不属于人物本体伤害的,就是装备特效伤害(比如天御);冷却对伤害没有直接提升但是冷却短了也是有好处的。还有一种伤害类型,对部分职业特别有效(比如街霸)但是和魔皇无关,那就是异常状态伤害提升,只有能对敌人造成明显伤害的异常状态才能吃到异常状态伤害提升类技能,比如出血啊中毒啊之类的,魔皇没什么技能能给敌人造成这类异常状态,冰雨冰冻本身没伤害的,暗扩的失明也不造成伤害,黑洞的减速也没伤害,光强的感电……不好意思已经删除了,火属性变换的灼烧这种也没啥伤害的不必提,反正就是异常状态伤害提升对魔皇没用就是了,姨妈链那种不叫异常状态伤害提升,那叫条件黄字(自身出血下,对敌人增伤)。
基本的黄字白字区分这里就不再赘述了,那是上n个版本需要解释的。就说一下稀释问题吧,以所有攻击力为例,所有攻击力是一种新型无冲突白字,伤害显示直接体现在基础伤害上而不是单独多一排,同类之间是相加不是相乘。比如我有冥狱锁魂项链20所攻,再带上个英雄王18所攻,就有加起来的38所攻,英雄王此时的提升率就达不到18%了,就是所谓的稀释。然后额外黄字/爆伤和原本的黄字/爆伤装备也是稀释的,比如缘定三生+时光套,爆伤就是总共加起来的28,只有额外爆伤装备,没有普通爆伤装备下,额外爆伤也是有效的。




8、时装选择、徽章镶嵌、附魔方案
时装属性选择。
头部帽子:刷图智力,PK释放,跨甲防具可酌情带释放时装刷图
脸部胸部:攻速,其他没用
上衣:一件魔力燃烧换装,散搭或者史诗套可以一件黑瞳常驻全技能提升,一件二觉切装或者常驻,闪电套选链子提升大于黑瞳,魔云套选属性变换,没事还可以备一件一觉切装,PK选冰雨或者元素轰炸
皮肤:减免物理伤害或者魔法都可以
腰部:背包容易满选负重,PK选回避
裤子:有智力的选智力,缺蓝的选MP,PK的选HP或物防或蹲伏(楼主选HP)。刷图魔法炮或远古记忆也可以选
鞋子:移动速度
每个部位的装备能够开启的镶嵌栏是固定的,具体设定如下:
上衣:绿色徽章镶嵌孔 2个
下装:绿色徽章镶嵌孔 2个
头肩:黄色徽章镶嵌孔 2个
腰带:红色徽章镶嵌孔 2个
鞋:蓝色徽章镶嵌孔 2个
戒指:红色徽章镶嵌孔 2个
手镯:蓝色徽章镶嵌孔 2个
项链:黄色徽章镶嵌孔 2个
辅助装备:白金镶嵌孔 1个
魔法石:白金镶嵌孔 1个
绿色是魔爆红色是智力黄色是攻速释放蓝色是命中移速如果是双重徽章,比如智力魔爆,那么上衣下衣腰带戒指都可以镶嵌,但是这种推荐镶嵌在上衣下衣上,一般的输出装只要打上衣裤子绿色孔和腰带戒指红色孔就行了,其他部位可以省钱不打孔
左右徽章的话,换装装备(比如裂魂或者终结)打魔力燃烧,闪电套左右曹打链子,CD短伤害高,魔云套左右曹打属性变换,史诗套或者散搭输出的左右曹打45轰炸或者70幻灭,轰炸伤害爆炸成长低,幻灭伤害低成长高,脱手,伤害有延迟判定,二者各有优势
附魔大全
然后是附魔卡片的魔攻和智力的比较,虽然每个人属性有差距,一般来说,当面临智力和魔攻卡纠结的时候,可以把1魔攻当成2智力来看进行比较,哪个数值更高,哪个就提升更大,依次我们可以得出23魔攻卡>40智力卡,65智力卡>25卡,30魔攻卡>15魔攻20智力卡,20魔攻50智力≈45魔攻卡等结论,具体1附魔魔攻等于多少实际面板魔攻的公式这里也不提了。
写在前面,附魔的卡片宝珠种类很多,同属性不同名称卡也有,我这里就不给大家全部罗列看的麻烦了,只是以资金能力分了几种方案,大家可按实际情况购买,一些绝版的节日礼包附魔宝珠我就不再提及了,因为你在拍卖行是搜不到的,专门找留有存货的玩家买可能也比较困难,或者有些绝版可交易宝珠比如生肖龙被黑商囤了太贵不值得买,如果你在街上突然发现咦他的附魔我怎么没见过,是从哪来的,也可以直接问咬咬。耳环附魔没啥选择也不提了。
最后是卡片升级问题,去亚贝罗处拿同等级(蓝紫粉)卡有几率升级成功,再问打死。


技巧篇未按待续
版权声明:本文内容由互联网用户自发贡献,该文观点仅代表作者本人。本站仅提供信息存储空间服务,不拥有所有权,不承担相关法律责任。如发现本站有涉嫌抄袭侵权/违法违规的内容, 请发送邮件至 举报,一经查实,本站将立刻删除。
