从广告主视角来看看,我们应该怎么操作才能快速度过冷启动。
告诉你对于广告投放-冷启动而言,什么是万能钥匙,什么是无用功。
一、冷启动从何说起?
- 我们在投放广告的时候,经常会提到冷启动。
- 其实即使不在广告领域,冷启动的概念也被大家熟知。以任意项目为例,当一个项目终于有幸度过冷启动阶段,那这个项目大概率会顺利许多,项目成功完结的几率也会更大。
- 冷启动在巨量引擎广告投放平台上又称为「学习期」,顾名思义是「供新计划学习」的阶段。计划冷启动期间的表现,某种意义上可以从侧面预示他成熟期的未来表现。
| 1 | 平台对于冷启动(学习期)的定义和披露平台对于冷启动期的定义:a. 从广告首次投放出去那一刻开始的4天内(首次投放出去当天记为第1天),比如10/1 10:00第一次投放出去,10/1-10/4 23:59:59记为冷启动期,也就是平台披露的「学习期」b. 通常我们所说的“3天内”和上述的冷启动期的定义一直都是一致的 巨量引擎广告投放平台学习期披露规则:a. 计费方式:CPM/CPC此类计费方式没有学习期标签;b. 标签出现:从广告首次投放出去有曝光的那一刻开始有学习期标签,无投放无标签;c. 绿色=学习期成功:从广告首次投放出去那一刻开始的4天内成功积累20个转化,比如10/1 10:00第一次投放出去,10/1-10/4 23:59:59 之间任意时刻达到20个转化就会变绿;d. 蓝色=学习期中:还在积累转化中,尚未达到转化数目标,但还在学习期内;e. 灰色=学习期失败:从广告首次投放出去那一刻开始的4天后,未能积累20个转化会变灰。 为什么这么设置:我们认为新计划如从广告首次投放出去那一刻开始的4天内,能成功积累20个转化数,则代表他是有潜力获得更多的消耗和更多的转化的,所以设定了这样一个关键的时间节点。 我们建议:我们建议您在这四天内对新建计划保持稳定持续的投放。 |
| 2 | 冷启动对计划维度的影响影响计划模型学习结果影响计划成熟期跑量情况影响计划成熟期成本情况影响计划的生命周期 |
| 3 | 冷启动对账户维度的影响会有一定程度的影响 我们建议同账户下的投放品类和转化目标是相似的,对于新计划的投放会更友好(1) 如果投放品类差别较大,模型预估会有一定差异,新计划有可能会出现超成本和不起量问题;(2) 如果转化目标差异较大,比如一直只投放付费-转化目标,新建计划投放激活,那有可能会导致一定的超成本case,不过如果持续投放,后续也有模型学正的可能。 |
| 4 | 冷启动期间容易发生什么?新计划就像是位学生,他的冷启动投放过程就像他去上“兴趣班”。 超成本:在新计划没有历史投放数据的时候,父母以为他精通“琴棋书画”,就让他都学了一遍,结果发现只有“下棋”适合自己,之前多交的“报名费”能帮助他辨别兴趣方向,不亏;没有量:同样也是因为新计划没有历史投放数据,很多“兴趣班”因为对他不了解,加上他能付的“学费”有限,所以一直都没能找到合适的“兴趣班”。 |
| 5 | 当计划学习期失败后,需要立马关停吗?我们建议您将计划投满10天,看看计划数据表现情况,再考虑是否关停 (1) 能度过学习期的计划有更大概率能起量,但是不代表没有度过学习期的计划就不会在后续的投放过程中积累到20个转化;(2) 如果计划本身就几乎没有消耗,日均消耗≤50,建议参考诊断建议调整,若无法接受诊断建议,那建议直接关停计划建新;(3) 如果计划有消耗,日均消耗>50,只是因为是一些转化回流比较慢或者转化成本比较高的转化目标,学习期不通过可以适当延长观测时间,根据您的投放经验来看如果10天后还是不起量(这里的是否起量由广告主自行定义),那可根据您的投放经验考虑关停。 |
| 6(7 | 对于“孩子”的“教导”需要有耐心(1)给足时间:给足他充分学习的时间—— 至少等他四天(包含创建计划当天);(2)个性对待:“撞衫”很可怕,谁没消耗谁尴尬—— 不要机械复制计划,学会不同搭配;(3)敢于尝试:敢于尝试不同用户人群—— 智能放量/合理设置定向;(4)舍得花钱:舍得出高价让他冲一把—— 自动出价/一键起量/手动提出价;(5)善于学习:向自己相似的优秀前辈学习,复用别人的成功经验 —— 一键继承/相关人群包等;(6)学会复盘:适时回顾哪个环节出了问题—— 巨量引擎广告投放平台诊断工具;(7)对症下药:感冒得吃感冒药,膏药贴效果不大—— 根据诊断结论对症下药。 或者也可以直接下拉至第六部分,有更详细的排查思路。 |
二、新建计划/复制计划真的好用吗?
很多优化师习惯通过新建大量计划去度过冷启动,这里的新建计划包括但不限于:
(1)新建全新的计划-使用全新的创意;(2)机械复制之前的老计划基本不做什么改动…
So,疯狂新建计划对提高冷启动通过率真的有用吗?
| 11 | 新建新的计划+使用新的创意有用!具体原理和使用方法可关注诊断中的创意模块部分 |
| 2 | 机械复制之前的老计划基本不做改动 (不建议)浪费人力,吃力不讨好,使账户结构冗杂,不带任何思考的复制概率论不可取;机械复制的弊端:相同的计划去竞争同一部分用户群体,反而1+1<2:会分散各新计划的数据积累,拖累新计划的模型学习速度,即使新计划有起量的情况,那也很有可能是直接挤掉了老计划,总量不一定变大;会浪费新计划的测试预算:与其把预算花给已经有投放反馈的计划,不如给新计划多一些探索预算,至少知道新计划的一些设置/创意好或者不好。 |
| 3 | 使用之前的优质创意,从头开始投放和老计划不同的用户群体(使用不同的定向)可能有用!(可以探索更充分的人群);【注意】:使用优质创意创建新计划开始投放,应该是老计划衰退暂停投放之后,而不是使用相同的创意同时投放,要不然仍会存在计划间相互竞争的情况;但多样创意的持续输出才是治本之策。 |
三、广告组预算怎么设置?
| 1 | 广告组预算——不限 注意客户预算要求:可通过广告计划预算来控制消耗,以免花超客户预期 |
| 2 | 广告组预算——指定预算 手动设置日预算:请保证预算充足,以免预算不足使广告组下的广告计划撞线;如果客户没有明确的日预算最高限制,可设置不限广告组预算。 |
| 3 | 广告组预算——指定预算——预算择优分配![]() 组预算分配:系统帮助你做到预算动态择优分配,自动分配不同预算至不同计划白名单提报方式:请咨询对应的销售或运营适合对象:(1)对于计划来不及盯盘或者来不及调整计划预算的同学(2)对于不知道如何分配预算至不同计划的「优化新手」 |
四、新建广告计划怎么设置?
| 11 1 | 投放范围 广告类别 投放目标按照客户硬性条件设置即可;投放目标根据转化诉求(浅层or深度)进行相应设置。 |
| 2 | 用户定向 如何设置才是最优解?手动设置日预算:![]() 可是,如何适度设置定向? ![]() |
| 3 | 预算与出价如何设置预算和出价? |
A. 预算模块的正确打开方式
- 选择「常规投放」场景下,广告计划预算不建议夸张设置:并不是预算设置越高跑量越多,系统也不会因为预算设置得越高而优先分配流量,反而会有一定风险
- 包含下方可搭配的三种竞价策略:优先跑量/均衡投放/控制成本上限
- 在今天的预算本来就花不完的情况下,如果只能花2w,那设置预算9999999和1111111在投放上并没有什么区别,设置稍高一些即可
- 建议大家设置真实的预算值 -> 只有告诉系统你真实的预算诉求,系统才能更好地帮助你平衡跑量和成本之间的关系
- 风险:如果预算设置过大可能有成本波动风险
- 选择「放量投放」场景下,广告计划预算更不建议夸张设置:放量投放场景下的投放策略和预算设置有较大联系,预算设置过高,超成本风险较大
- 广告计划预算不建议设置过小:即使针对高转化出价也建议最少设置10个转化出价的预算,所以预算区间建议(10个转化出价预算,客户实际冷启动目标预算)取max,不必过大不宜过小
- 对于跑量:如果余额和预算设置过小,只能积累少量转化,甚至不足以度过冷启动,那计划的模型学习程度则令人堪忧,自然就会影响跑量
- 对于成本:在预算只能支持少量转化数的情况下,天然成本波动也较大
B. 出价模块
设定自己真实的成本值,通过投放场景和竞价策略进行出价策略的选择。具体详见下方的详解,对齐对于成本和跑量的诉求。
C. 投放场景+ 竞价策略模块
常规投放/放量投放+竞价策略怎么选?
假设5w是广告主一天的原始预算值,你想要把这5w块钱花出去,成本理想状态为5块
(1)最大转化投放(Nobid)
能基本帮你花完5w预算,视素材好坏成本可能低于5块也可能高于5块
(2)放量投放+ 不勾选 通过学习期后,尝试优化转化成本(图例一)
尽量花完5w预算,可以接受由于量级的递增而带来的成本上浮风险,成本可能基本>5块;
适合大促/有放量节点的广告主。
(3) 放量投放+ 勾选 通过学习期后,尝试优化转化成本(图例二)
尽量花完5w预算,学习期愿意承担上涨的风险,成本可能基本>5块,在学习期后成本尽可能下探稳定至5块,花完5w预算的概率其次,排第二;
适合大促/有放量节点的广告主,且能承受冷启动前期的成本上浮。

图例一

图例二
(4)常规投放+优先跑量
只要成本能基本维稳在5块钱左右,尽可能获得更多的转化,没有均匀跑量的诉求;
适合对于成本有一定考核诉求,但仍有一定浮动空间,同时希望转化数越多越好的广告主。
(5)常规投放+均衡投放
只要成本能基本维稳在5块钱左右,尽可能获得更多的转化,希望分时段的消耗是均匀的;
适合对于成本有一定考核诉求,但仍有一定浮动空间,同时希望能够匀速把预算花完的广告主。
(6)常规投放+控制成本上限
成本不希望超过5块钱;
适合有预算上限的中小广告主,对于成本要求比较严格,但对于量级没有诉求的广告主

常规投放+优先跑量

常规投放+均衡投放

常规投放+控制成本上限
D. 投放时间模块
冷启动期间建议4天连续投放不间断,只有这样模型才能连续高效地学习
- 投放中断影响模型:预估不准/超成本
- 主动暂停和调整时段均有较大的影响
E. 投放时段
冷启动期间建议小时维度连续投放不间断,只有这样模型才能连续高效地学习
- 投放中断影响模型:预估不准/超成本
- 主动暂停和调整时段均有较大的影响

五、民间流传方法论/致命操作一览

| 1 | 广告账户尾号为某些数值真的有用吗?预算和出价设置6/8/9这种数字真的吉利吗?账户开的多,对跑量影响越好? (1)竞价是非常公平的事情,对计划跑量影响因素主要就是创意质量(pctr/pcvr)和出价(bid)以及当前的流量充沛程度,“玄学设置”并不会有任何助力效果; (2)账户开的再多,各账户下的计划们也都是在公平地参与竞争,不存在陪跑的情况a. 如果在已有投放数据且有主力跑量计划的优质账户下,使用新创意去新建相似品类的计划,投放较好的概率会比较大b. 如果账户过于分散,反而会使预算分布不均,带来一些负面影响 |
| 2 | 预算设置得越高,计划跑的越好?(1)我们鼓励大家设置真实合理的预算值; (2)首先,在预算真实合理的情况下,a. 如果是选择「常规投放」场景搭配优先跑量/均衡投放/控制成本上限任意一种,并不是预算设置越高跑量越多,系统也不会因为预算设置得越高而优先分配流量,反而会有一定的超成本/爆量风险;b. 如果是选择「放量投放」场景,预算设置更需要合理,因为会关系到成本的表现 (3)其次,为了投放系统更好地服务大家,只有真实预算的设置才能使系统明确广告主的诉求,更好地平衡计划跑量和成本之间的关系。 |
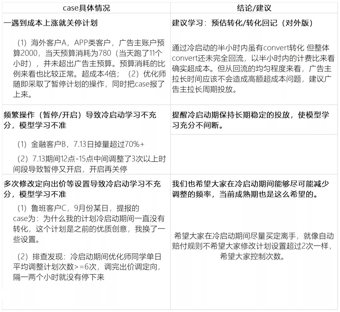
| 3 | 冷启动期间,因为成本上涨而关停计划,待成本回落后再开启 (1)首先,对于冷启动期间计划的频繁关停和开启,我们视为负向操作; (2)模型学习是一个连续的过程,中断计划的持续学习会影响计划之前积累的模型,就和孩子放个暑假再步入课堂一样,适应新的课堂和书本是需要适应和缓冲期的,所以我们不建议频繁关停计划,会导致模型学习的不充分,计划跑量和成本的不稳定; (3)其次,是否是有些回传延迟导致当时的计划成本偏高,但实际等回传回来后发现当时的成本是达标的。 |
| 4 | 冷启动期间,不要 频繁/大幅修改 定向/出价/创意 等(1)同上3,模型学习是一个连续的过程,尤其是在冷启动期间;(2)频繁修改各项设置,会影响模型学习的效果和时间,成本和跑量效果也会变得不稳定;(3)建议提前进行合理的设置,设置后就不要频繁调整,给予耐心,当然这里也不是说完全不用调整,只是次数需要控制,充分感知一下计划跑量和成本的表现趋势 。 |
| 5 | 预算设置得越高,计划跑的越好?(1)不太建议;(2)因为如果新创意和计划原创意之间差异较大,容易造成模型偏差。 |
| 6 | 言简意赅看几个case![]() |
六、遇到不起量问题该怎么解决?
| 1 | 大前提(1)序号:0(2)查什么:账户和计划本身是否有前置的问题?(3)怎么调整:账户预算/广告组预算/广告计划三者预算是否充足;账户余额是否充足(注意,这里需要特别关注投放的计划流量位和对应资金池的余额,如赠款余额是否是信息流/搜索/穿山甲专用,如充值时选择品牌专用资金池,竞价广告则不可用);计划投放状态/素材审核情况根据结论到账户后台进行余额充值/调整预算/重新过审素材。 |
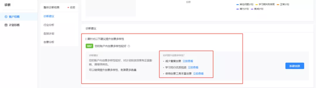
| 2 | 账户诊断A.(1)序号:1(2)查什么:入口(3)怎么调整:入口:工具-优化工具-诊断-账户诊断;根据账户诊断建议进行相对应的调整,主要包含:整体诊断结果、诊断建议、行业分析、投放漏斗、在投计划生命周期、创意分析等;可根据分模块表现情况补齐最差的模块:如右图「分模块表现」情况为整体出价模块最差,不过单计划的情况仍需观察计划诊断输出的结论和建议。 (4)诊断界面: ![]() ![]() B.(1)序号:2(2)查什么:账户创意多样性(3)怎么调整: 入口:诊断建议or创意分析从诊断建议来看:主要关注创意多样性程度即可,其他定向和竞价主要在计划维度关注即可;诊断会给到一些创意方法论; a. 从创意分析来看:b. 观测创意平均播放时长c. 观测账户创意多样性d. 获悉创意标题推荐的关键词e. 查看更多同行优质视频 (4)诊断界面: ![]() ![]() C.(1)序号:3(2)查什么:和行业整体对比差异(3)怎么调整:如果差异大:可根据主要原因进行相应调整,如右图为出价;如果差异不大:但客户维度下大部分计划都起不来量,较之历史投放起量难很多,可能会有 账户所处的行业A 在大盘中的竞争激烈程度上升 的原因,可咨询对应销售和运营。(4)诊断界面: ![]() |
| 3 | 计划诊断A.(1)序号:0(2)查什么:入口(3)怎么调整:入口1:工具-优化工具-诊断-计划诊断(宏观review)冷启动问题可主要筛选计划:「起量困难」和「学习期失败率高」的诊断类型;入口2:计划详情页,计划by计划地查看诊断详情(个性review)。(4)诊断界面:![]() ![]() B.(1)序号:1(2)查什么:宏观整体review一遍计划问题—— 从入口1进(3)怎么调整:选择「起量困难」针对起量困难计划给出的建议修改,如右图为出价;如果:1)计划一天下来几乎无消耗,≤50;2)无法根据给出的建议如「提高出价」进行修改 -> 建议直接关停计划并新建or「一键优化并新建」;如果:1)计划当日还是有些消耗>50;2)无法根据给出的建议如「提高出价」进行修改 -> 建议观察10天后关停,看下有无起量可能,这里的起量定义由广告主自行定义,不同类型广告主对于起量定义不同。选择「学习期失败率高」同「起量困难」建议,进行相应的 修改or关停or观察 操作;选择「不活跃」看账户中不起量计划是否命中「不活跃计划」;定期关闭不活跃计划,避免影响账户中其他计划的模型预估数据。(4)诊断界面: ![]() ![]() ![]() C.(1)序号:2(2)查什么:计划详细诊断(3)怎么调整:入口1:沿用上方序号1中计划诊断中的「原因:查看详情」;入口2:计划列表页。(4)诊断界面: ![]() ![]() D.(1)序号:3(2)查什么:计划整体诊断(3)怎么调整:从 预算/出价/创意/转化 四大模块看一下计划本身的弱势模块在哪里;如果觉得计划整体诊断相对比较宽泛,建议关注 序号4。(4)诊断界面: ![]() E.(1)序号:4(2)查什么:计划漏斗(3)怎么调整:a. 定向过滤是否有问题如果定向通过率绝对值<3%,首先确认定向设置,如定向设置无问题,请咨询对应销售或运营如果通过率绝对值≥3%,且天与天之间降低幅度不大,可考虑使用系统推荐定向or放开定向or使用智能放量如果定向通过率降低幅度>50%且没有作任何定向相关调整,请咨询对应销售和运营支持同学b. 是否预算/余额不足计划预算是否 账户余额/账户预算/广告组预算/计划预算 不足余额和预算所带来的结果是不同的明确是余额问题还是预算问题(从日志可看)余额:需要特别关注投放的计划流量位和对应资金池的余额,如赠款余额是否是信息流/搜索/穿山甲专用,如充值时选择品牌专用资金池,竞价广告则不可用预算会在日志中明确到是计划预算/广告组预算/账户预算的问题,调高预算设置即可c. 是否命中负面用户体验(如右图,不是所有计划都会命中)是否出现大量的用户不感兴趣或者是举报,注意优化创意/避免标题党/修改素材质量等d. ECPM竞争力是否有问题出价竞争力:提高出价,后续会上线提价展示量预估,可清楚知道提价能够带来的曝光提升;同时也可使用自动出价或者是一键起量等工具获得更大竞争力点击竞争力:提高创意吸引力,可使用程序化创意转化竞争力:优化落地页广告质量,同上方 2.负面用户体验 部分,可优化定向整体新计划竞争力:如新计划一直无展现,也可使用一键继承来复用老计划投放阶段的模型数据e. 关注负向操作(后续会上线负向操作提示)频繁暂停,暂停时间过长计划创意多样性较低,受相似创意挤压严重更多负向操作关注上方内容(4)诊断界面: ![]() ![]() ![]() F.(1)序号:5(2)查什么:潜力激化(3)怎么调整:关注潜力计划,根据诊断建议进行调整的起量概率较高,性价比高; |
版权声明:本文内容由互联网用户自发贡献,该文观点仅代表作者本人。本站仅提供信息存储空间服务,不拥有所有权,不承担相关法律责任。如发现本站有涉嫌抄袭侵权/违法违规的内容, 请发送邮件至 举报,一经查实,本站将立刻删除。
