一、抖音运营现状
据统计机构预估,到2021年,抖音的MAU将突破10亿。5G时代刚刚开启,加上疫情影响,抖音迎来了一波更大的红利期,抖音让每个人都拥有流量,抓住了流量,就抓住了这个时代的机会。

很多企业也在这个时候开始运营抖音,期望通过抖音能够树立品牌形象,获得更多的客户,目的不一而足。然而不是每一个企业的抖音数据都非常棒,有的寥寥几天播放量就突破了千万,有的几个月过去了却还没有上千。
其实导致抖音号曝光不足的原因有很多,账号策划/账户基础装修/视频套路/视频质量,都是决定抖音号曝光的因素,今天我们就来聊一下,如何提升拍摄视频的质量。
二、提升拍摄视频质量的方法
很多人都觉得拍摄抖音视频太简单了,一部手机就搞定了,所有特效工具抖音都有自带的,短视频嘛,接地气点,搞的像大片似的太划不来了。接地气没有错,但是不代表就不需要提升视频质量了。曝光过千万的视频所采用的拍摄手法,你都会了吗?更好的拍摄手法才能从成千上万的视频中脱颖而出,成为爆款的短视频。据统计,抖音中最受欢迎的视频类型,是真人出镜的视频。所以,今天就和大家分享一些常见的真人拍摄技巧和手法,帮助大家提高视频的质量。
1、抖音自带小工具的使用
在拍摄视频的时候,大家会发现抖音有一些自带的小工具,可以非常有效的提高拍摄视频的质量,相信很多同学也都用过了:
1)道具
拍摄场景里面有一个“道具”图标,里面有很多类别的道具来供大家使用,有喜欢的道具就可以收藏,方便下次使用,比如“星空渐变”道具,就能呈现不断变色的效果,当然,这个道具也需要卡好节奏来使用,否则变化的时候缺少节奏感,效果要打个折扣。

2)滤镜
“滤镜”功能也是抖音自带的功能。每一个模式的滤镜都会给人不同的色调和感觉。在拍摄的时候,手指左右移动即可切换滤镜的模式,非常方便。

3)美化
美化其实就是我们常说的“美颜”功能,包括磨皮、瘦脸、大眼等等效果。论美颜的使用技巧,可能大街上随便找一个小姐姐都能甩男生一个银河系吧!不过,美颜既可以让你变的更漂亮,也可以用来营造一种“被打回原型”的效果,比如自嘲、自黑式的视频,就可以用美颜功能拍摄,之后把美颜关闭,类似的视频也很受网民的喜欢。
4)特效
当我们拍摄完视频后,可以在预览视频时做一下视频的“特效”,比如转场特效、分屏特效、时间特效。采用的特效通常要考虑是否能与视频内容契合,一般在转折、震撼、尴尬的时候加上特效,效果会更好。
2、利用外接工具
如果不用工具,仅凭手机进行拍摄,你会发现很多爆款视频的镜头根本拍不出来,比如运动镜头,没有工具的你,画面成了人工马赛克,完全没有爆款视频中的流畅和稳定。这样的视频会被抖音判定为低质量视频,拿不到流量的。那么,到底有哪些工具,能让我们的拍摄更上一层楼呢?
1)自拍杆
论最普及、最简单的,当属人见人爱的自拍杆了,如今很多人外出游玩,都会随身带一个自拍杆。不过,今天和大家再分享一些小技巧:
①持中握法:如果自拍杆长度较长,且需要非常稳定时,可以手握住自拍杆中部,将自拍杆的底端抵在腰部,这样会形成一个三角形的支撑,稳定性特别好。
②小姐姐的手上力气远不如男生,举着自拍杆拍摄的时候难免有累的时候,手容易抖,如果拍摄的时候把手机翻下来,在自拍杆的下方,就不容易抖了。不过,自拍的时候不要用这个办法,会拍到杆子本杆。
③低视角和高视角:高低视角的定义,是指相对于人眼睛的视角,偏高是高视角,偏低是低视角。高视角拍摄会有一种俯瞰的感觉,有一种开阔、宽广、豪放的感觉。低视角是仰视的“狗狗视角”,画面更有细腻的感觉,视野有一种特别的开阔。

2)三脚架
目前给手机用的三角稳定架其实非常轻便,包括桌子上用的和地上用的都有,三脚架在固定拍摄视角,同时会稳定机器。
3)手机稳定器
手机稳定器采用了多个活动连接,让手机本体在X/Y/Z三个轴向上都保持最大限度的稳定状态。当然,稳定期肯定是要比自拍杆、三脚架要贵很多。
4)航拍无人机
论一个顶配拍摄团队必备的设备是什么?那必须是无人机,一可以享受操控,二可以开启“上帝视角”,想拍城市一角,或者跟随游艇拍摄,都是绰绰有余。航拍无人机所提供的拍摄效果,视觉冲击力那是相当的强,
3、拍摄手法和技巧
在具体的拍摄手法上,除了利用好抖音平台自带工具和航拍无人机等设备外,还有什么手法可以利用呢?
1)善用运动镜头
固定镜头相比非常简单,在这里就主要说一下运动镜头的拍摄,运动镜头就是摄像头在拍摄中的位置发生变动的手法,这样的视频画面运动感很强,同样也需要人多加练习,控制好镜头,配合好各种特效,搭配音乐并找准音乐节奏,等等。
2)镜头手法
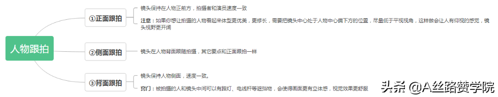
①人物跟拍:有正面、背面和侧面跟拍三种常用手法。
◆正面跟拍:镜头保持在人物正前方,拍摄者和演员速度一致。这里需要注意的是,如果你想让拍摄的人物看起来体型更优美,更修长,需要把镜头中心处于人物中心偏下方的位置,尽量低于平视视角,这样做同时会让人有仰视的感觉,镜头视野更开阔。
◆背面跟拍:镜头在人物背面跟随拍摄,其它要点和正面跟拍一样。
◆侧面跟拍:镜头保持人物侧面。同样速度一致。这里有一个窍门:被拍摄的人和镜头中间可以有路灯、电线杆等遮挡物,会使得画面更有立体感,视觉效果更舒服。

②人物定拍:人物位置不变,而镜头位置不断改变。镜头向前推进,经常用于视频开头位置,作为一名演员的第一视角;而镜头向后拉远,容易体现空间和人的关系,表达一些特定的情绪。
③环绕拍摄:人的位置不变,镜头环绕人拍摄,如果拍摄的同时,人也逆反方向慢慢转动,呈现的效果会更好。这种拍摄形式可以更好的展示主角的形态,凸显气场。还可以利用素材添加环境变换的特效,非常有科幻大片感觉。
④除了以上三种常见手法外,还有一种“希区柯克”法,需要用稳定器来进行拍摄:首先选择好合适的背景,更远的参照物更好;其次,主角选择好位置后不要变,镜头开始缓慢向后移动,同时调整焦距,注意变焦的速度配合移动的速度,保证主角大小不变。这种手法也是抖音上常用的、比较简单的拍摄手法,需要多练习变焦速度和移动速度的配合。
3)分镜
分镜如果用好了,短视频的大片感就上来了。大部分抖音视频的拍摄手法都是一镜到底,但是相对分镜,展现力会差一些。把多个由不同拍摄手法拍摄的视频剪辑成一条视频,就是分镜了,它可以让镜头画面更丰富。我们不用非得按专业导演的标准来做,但是可以多学习和体会对场景的控制。练习得多了,领会的多了,你就会发现分镜没有想象中的高深莫测,在拍摄中,你的镜头转换也会更加自然。
4、剪辑
拍摄完视频后,不能直接发布,还要做一个非常重要的环节:剪辑。之前拍摄的视频只能称之为素材,而不能称之为成品。下面介绍以下常用的几个剪辑技巧:

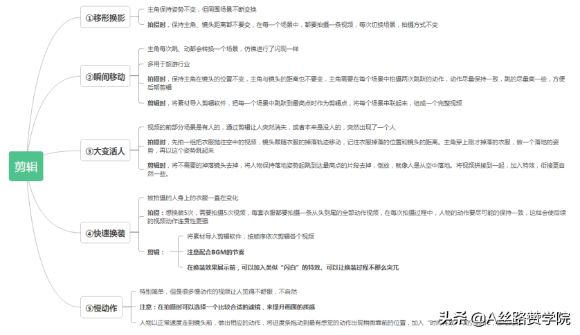
1)移形换影:指主角保持姿势不变,但周围场景不断变换。需要在拍摄时保持主角、镜头距离都不要变,在每一个场景中,都要拍摄一条视频,每次切换场景,拍摄方式不变。
2)瞬间移动:要比移形换影略简单一些,指主角每次跳、动都会转换一个场景,仿佛进行了闪现一样,这种手法多用于旅游行业。拍摄时保持主角在镜头的位置不变,主角与镜头的距离也不要变,主角需要在每个场景中拍摄两次跳跃的动作,动作尽量保持一致,跳的尽量高一些,方便后期剪辑,将素材导入剪辑软件,把每一个场景中跳跃到最高点时作为剪辑点,将每个场景串联起来,组成一个完整视频。
3)大变活人:视频的前部分场景是有人的,通过剪辑让人突然消失,或者本来是没人的,突然出现了一个人。拍摄时先拍一组把衣服抛往空中的视频,镜头跟随衣服的掉落轨迹移动,记住衣服掉落的位置和镜头的距离。主角穿上刚才掉落的衣服,做一个落地的姿势,再以这个姿势跳起来,在剪辑软件中将不需要的掉落镜头去掉,将人物保持落地姿势起跳到达最高点的片段去掉,倒放,就像人是从空中落地。将视频拼接到一起,加入特效,衔接更自然一些。
4)快速换装:也是一种抖音上常见的玩法。被拍摄的人身上的衣服一直在变化。假如想换装5次,需要拍摄5次视频,每套衣服都要拍摄一条从头到尾的全部动作视频,在每次拍摄过程中,人物的动作要尽可能的保持一致,这样会使后续的视频动作连贯性更强。将素材导入剪辑软件,按顺序依次剪辑各个视频,注意配合BGM的节奏,在换装效果展示前,可以加入类似“闪白”的特效。可以让换装过程不那么突兀。
5)慢动作:慢动作是特别简单的一种手法,但是很多慢动作的视频让人觉得不舒服,不自然。需要注意的是在拍摄时可以选择一个比较合适的滤镜,来提升画面的质感,人物以正常速度走到镜头前,做出相应的动作,将进度条拖动到最有感觉的动作出现稍微靠前的位置,加入“时间特效”中的慢动作,即可完成。
