本流程来自Wiktor Öhman,Quixel公司的美术组长。他近日对CS的标志性地图沙漠II大加赞赏并且使用UE引擎配合Megascans制作了该地图的重制版,让我们看看他的制作步骤吧。

在这篇文章中我们会详细介绍流程中的每个步骤来让你明白为什么这样做可以带来完全不同的游戏效果。过程中我们会用到Maya、RealityCapture、Quixel Bridge、UE4引擎等软件。
那么让我们开始吧!
1,粗略搭建
当制作重制版或者致敬原作时,找到正确的参考永远是第一步。在这个案例中,我是直接从CS中找的参考,截了一些各个角度的地图截图,然后在RealityCapture中使用这些数据制作一个低分辨率的扫描模型。

参考合集

RealityCapture中的高分辨率场景

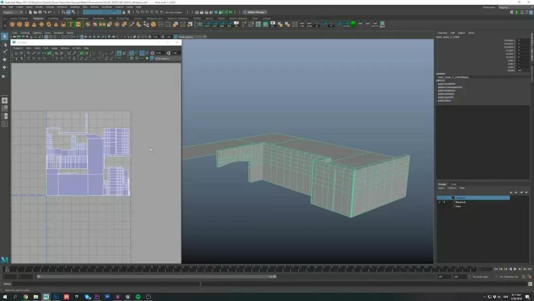
Maya中的低分辨率场景
下面我们要使用简单模型搭建一个地形(圆柱体、长方体之类的),然后将他们放置在扫描地图上来制作一个1:1匹配的原始环境。(将扫描模型作为参考)

Maya中的几何体搭建
本章的最后一个步骤,就是我们需要将这些简单地形模型导入UE引擎来开始制作地图了。

UE中的表现
2,制作建筑物
总得来讲建筑物基本是一些挤出的立方体。
如图所示,这个几何体有很多的循环边乍一看没什么作用,但是其实之后我们在引擎进行顶点绘制的时候会需要用到它们。
展开UV的过程也非常简单,由于我们后面会在房顶上用到很多透贴、修剪曲面还有其他小物件,所以这里不会出现接缝问题。

接下来就是对余下的建筑物重复这个步骤。它们都是用非常简单的几何体拼凑成的,所以覆盖整张地图大概需要1到2个小时,这比普通的流程明显要快很多。
3,使用Megascans
通过这一步我们可以取代烘焙、绘制贴图、导入模型到引擎这个流程直接从基础模型进入最终绘制贴图的阶段。
多亏Meagascans Library(https://quixel.com/megascans)我们找到了适合这个建筑物的建筑石膏材质。

Quixel Bridge中的材质预览
通常流程中的最后一步需要你手动将整个资产的全部贴图导入到引擎中,然后制作材质球,和材质实例然后将它应用到建筑物上。我们可以使用Quixel Bridge自动完成这个步骤,Quixel Bridge是一款不仅可以当做资产浏览器、下载器和管理器的东西,还可以用作导出工具哦。
导出过程大概是这样的:在Bridge中选择哪个我们之前挑好的建筑石膏材质,点击“Export”导出然后这个资产以及它的贴图组和材质球会被直接导入进UE引擎,下一步就非常简单了,只需要将材质拖拽到你的建筑物上就行了。

这看起来还不像你的最新版的战地游戏欸,这是因为在制作材质之前我们需要给建筑物本身添加更多的细节。
说到细节,需要注意的是,制作游戏场景时,你不应该在你的贴图里使用太多消耗很大的置换贴图。现在很流行那种用大量置换贴图制作出来的“材质球”,但是这并不利于游戏运行表现,因此我们极少会用到这种技术。
还有一种可以表现这种建筑物的细节的方法是加一些木板,就像之前的建筑石膏一样,我们不需要自己去雕,只需要在Bridge搜索栏中输入“wood boards 3d”(3d木板)就能找到啦!点击导出,然后开始有趣的部分吧。

对场景中的其他模型重复上述步骤,短短几分钟你大概就能想象出建筑物的效果了。通过这种方式你可以随时更换材质,免去了花费几个小时做完觉得不合适又要换掉的尴尬局面。
由于这些模型是被放在墙角的,我们在这里先跳过处理接缝这一步。
版权声明:本文内容由互联网用户自发贡献,该文观点仅代表作者本人。本站仅提供信息存储空间服务,不拥有所有权,不承担相关法律责任。如发现本站有涉嫌抄袭侵权/违法违规的内容, 请发送邮件至 举报,一经查实,本站将立刻删除。
