第一部分 绩效管理综述
1、 绩效管理
绩效是指具有一定素质的员工围绕职位的应付责任所达到的阶段性结果以及在达到过程中的行为表现。
所谓绩效管理是指管理者与员工之间在目标与如何实现目标上所达成共识的过程,以及增强员工成功地达到目标的管理方法以及促进员工取得优异绩效的管理过程。绩效管理的目的在于提高员工的能力和素质,改进与提高公司绩效水平。绩效管理首先要解决几个问题:(1)就目标及如何达到目标需要达成共识。(2)绩效管理不是简单的任务管理,它特别强调沟通、辅导和员工能力的提高。(3)绩效管理不仅强调结果导向,而且重视达成目标的过程。
绩效管理所涵盖的内容很多,它所要解决的问题主要包括:如何确定有效的目标?如何使目标在管理者与员工之间达成共识?如何引导员工朝着正确的目标发展?如何对实现目标的过程进行监控?如何对实现的业绩进行评价和对目标业绩进行改进?绩效管理中的绩效和很多人通常所理解的”绩效”不太一样。在绩效管理中,我们认为绩效首先是一种结果,即做了什么;其次是过程,即是用什么样的行为做的;第三是绩效本身的素质。因此绩效考核只是绩效管理的一个环节。
绩效管理是通过管理者与员工之间持续不断地进行的业务管理循环过程,实现业绩的改进,所采用的手段为PDCA循环:
图1:绩效管理的PDCA循环

绩效管理的侧重点体现在以下几个方面:
· 计划式而非判断式
—着重于过程而非评价
—寻求对问题的解决而非寻找错处
—体现在结果与行为两个方面而非人力资源的程序
—是推动性的而非威胁性
· 绩效管理根本目的在于绩效的改进
—改进与提高绩效水平
—绩效改进的目标列入下期绩效计划中
—绩效改进需管理者与员工双方的共同努力
—绩效改进的关键是提高员工的能力与素质
—绩效管理循环的过程是绩效改进的过程
—绩效管理过程也是员工能力与素质开发的过程
2、 绩效管理过程
在上述的绩效管理各环节过程中包括四个方面:计划、辅导、评价、报酬。
(一)绩效管理中的计划
1. 制定绩效目标计划及衡量标准
绩效目标分为两种
(1) 结果目标:指做什么,要达到什么结果,结果目标的来源于公司的目标、部门的目标、市场需求目标、以及员工个人目标等。
(2) 行为目标:指怎样做
确定一个明智的目标就是既要确定要实现什么结果又要确定怎样去做,才能更好地实现要达成的目标。
明智的目标(SMART)原则是指:
S:具体的(反映阶段的比较详细的目标)
M:可衡量的(量化的)
A:可达到的(可以实现的)
R:相关的(与公司、部门目标的一致性)
T:以时间为基础的(阶段时间内)
2. 对目标计划的讨论
在确定SMART目标计划后,组织员工进行讨论,推动员工对目标达到一致认同,并阐明每个员工应达到什么目标与如何达到目标,共同树立具有挑战性又可实现的目标,管理者与员工之间的良好沟通是达成共识、明确各自目标分解的前提,同时也是有效辅导的基础。
3. 确定目标计划的结果
通过目标计划会议达到管理者与员工双方沟通明确并接受,在管理者与员工之间建立有效的工作关系,员工意见得到听取和支持,从而确定监控的时间点和方式。
(二)绩效管理中的辅导
在确定了阶段性的SMART目标和通过会议明确了各自的目标之后,作为管理者的工作重点就是在各自目标实现过程中进行对员工的辅导。辅导的方式有两种:
(1) 会议式:指通过正式的会议实施辅导过程
(2) 非正式:指通过各种非正式渠道和方法实施对员工的辅导。
对员工实现各自目标和业绩的辅导应为管理者的日常工作,在辅导过程中既要对员工的成绩认可,又要对员工实现的目标进行帮助和支持。帮助引导达到所需实现的目标和提供支援,同时根据现实情况双方及时修正目标,朝着实现的目标发展。这也是对怎样实现目标(行为目标)过程进行了解和监控。需要强调指出的是:良好的沟通是有效辅导的基础。
对于员工的参与,要求员工能够:
(1) 描述自己所要达到的目标(或实现的业绩)
(2) 对自己实现的目标进行评估
有效的辅导应该是:
(1) 随着目标的实现过程,辅导沟通是连续的;
(2) 不仅限于在一些正式的会议上,强调非正式沟通的重要性;
(3) 明确并加强对实现目标的期望值;
(4) 激励员工,对员工施加推动力(推动力是指一种连续的需求或通常没有意识到的关注)
(5) 从员工获得反馈并直接参与;
(6) 针对结果目标和行为目标。
(三)绩效管理中的评价
在阶段性工作结束时,对阶段性业绩进行评价,以便能公正地、客观地反映阶段性的工作业绩,目的在于对以目标计划为标准的业绩实现的程度进行总结,进行业绩的评定,不断总结经验,促进下一阶段业绩的改进。
通过实际实现的业绩与目标业绩的比较,明确描述并总结业绩的发展表现趋势。
在对阶段性业绩评价之前,要进行信息收集,尤其是对实现目标过程的信息收集,在沟通和综合员工与管理者双方所掌握的资料后,通过会议的形式进行阶段性业绩的评价,包括对实际业绩与预期业绩的比较、管理者的反馈、支持与激励、业绩改进建议、本阶段总结、确定下阶段的计划等。
在评价过程中需要管理者的具备较好的交流技能:如提问、倾听、反馈和激励等。
一般绩效评价的内容和程序包括以下几个方面:
(1) 量度:量度原则与方法
(2) 评价:评价的标准和评价资料的来源
(3) 反馈:反馈的形式和方法
(4) 信息:过去的表现与业绩目标的差距,需要进行业绩改进的地方。一般评价的标准是选择主要的绩效指标KPI(定量和定性的指标)来评价业绩实现过程中的结果目标和行为目标。
(四)以考核为基础的个人回报
个人绩效回报形式包括:工资、奖金、股权、福利、机会、职权等。确定合理的具有以实现和激励为导向的业绩报酬方面,公司目前以通过与绩效管理相结合的方式构建职位职能工资制度来实现。通过员工职位的KPI(员工的业绩衡量指标)的设定,评定职位的输出业绩,对关键的业绩进行考核,综合工作能力、工作态度等方面,并将它们与报酬相结合。
3、 绩效管理适用对象
1、按管理层级划分
绩效管理系统的特点之一,是不同的绩效管理对象承担不同的工作职责,应根据其特点对应不同的绩效考核方法。因此界定和建立绩效管理系统,首先要明确绩效管理系统的适用对象。通常公司的绩效管理系统适用于全体员工,包括管理层和普通员工。
管理层的特点是,对公司生产经营结果负有决策责任,并具有较为综合的影响力。对应这样的特点,对管理人员的考核,应采用量化成分较多、约束力较强,独立性较高,以最终结果为导向的绩效评估方式。
普通员工的特点是,工作基本由上级安排和设定,依赖性较强,工作内容单纯,对生产经营结果只有单一的、小范围的影响。对应这样的特点,对普通员工的考核,应采用量化成分少、需要上下级随时、充分沟通,主要以工作过程为导向的绩效衡量方式。
管理层的工作职责又可分为生产经营直接管理职责和生产经营间接管理职责两大类。生产经营直接管理是指直接参与生产经营活动,作出的决策对企业效益与各项生产经营指标有直接影响。生产经营间接管理职能是指不直接参与生产经营活动,但从事诸如各项管理程序的政策制定、监督执行、协调管理及信息沟通等工作,其决策对企业效益与各项生产经营指标有间接影响的职能。
生产经营的直接管理职能与间接管理职能,因其工作的着力点不同,也应在绩效管理系统的设计中针对其不同特点,选择适宜的指标进行考核。
因此绩效考核目标的设立应该视考核对象的不同而有所区别,根据咨询经验和实施效果来看,通常原则如下:
中基层部门主管:绩效考核目标=绩效目标+衡量指标+改进点
一般性工作人员:绩效考核目标=工作计划+衡量指标+改进点
事务性工作人员:绩效考核目标=应负责任+例外工作+衡量指标
例行性工作人员:绩效考核目标=工作量+准确性
应急性工作人员:绩效考核目标=工作量+高压线
2、按工作特征划分
对每一岗位的工作都可以从稳定性、程序性和独立性三个方面的特征来考察。稳定性是指工作内容和工作环境的稳定程度;程序性是指工作遵循某些规程的程度;独立性是指允许个人在工作完成方面进行自我决策的程度。
对某一特定岗位技能、工作经验和个人素质等特征的要求就不同,程序性、稳定性高而独立性低的生产线工人只需要按照特定的规程进行特定的工作,因此只需具备较低的和特别专门化的知识和技能;而高层经理岗位则需要要丰富的知识和经验、创新精神和应变能力以应对变化莫测的市场竞争和错综复杂的内部管理活动。
岗位性质的不同,工作特征的差异就结果决定了绩效考核的内容和方法的差异。
对流水生产线上的工作其程序性、稳定性高而独立性低的岗位的考核,应包含较多可量化的指标,如上下班时间、操作的熟练程度、次品率等;高级经理岗位具有较低的程序性、很高的独立性和非稳定性,其考核内容应侧重于经理人员的能力和素质、股东满意度、以及公司在股票市场上的表现等方面;市场销售工作具有一定的程序性、较高的独立性,因此除考核销售额外,还应考核签订的合同数目、客户档案管理、项目进度管理、用户满意度等指标。
基层操作员工:标准比较法
中层管理人员:目标管理法
高层管理人员:非结构化法
4、 绩效指标的主要形式与内容
(1) 关键绩效指标(KPI)
即用来衡量某一职位工作人员工作绩效表现的具体量化指标,是对工作完成效果的最直接衡量方式。关键绩效指标来自于对企业总体战略目标的分解,反映最能有效影响企业价值创造的关键驱动因素。设立关键绩效指标的价值在于:使经营管理者将精力集中在对绩效有最大驱动力的经营行动上,及时诊断生产经营活动中的问题并采取提高绩效水平的改进措施。
KPI指标并不一定能直接用于或适合所有岗位的人员考核,但因为KPI指标能在相当程度上反映组织的经营重点和阶段性方向,所以成为绩效考核的基础。关于KPI指标的具体提取与分解方法在第三部分中予以详细说明。
(二)工作目标与过程设定
即由上级领导与员工共同商议确定员工在考核期内应完成的主要工作及其效果,并在考核期结束时由上级领导根据期初所定目标是否实现,为员工绩效打分的绩效管理方式。它是一种对工作职责范围内的一些相对长期性、过程性、辅助性、难以量化的主要工作任务完成情况的考核方法。
(三)KPI与工作目标的关系
KPI与工作目标在绩效管理系统中互相配合、互为补充。
1. 共同点在于:
都是依据目标职位的工作职责和工作性质而设定,反映由公司战略目标分解得出的关键价值驱动因素,并且只反映目标职位的最主要经营活动效果,而非全部工作。
2. 不同点在于:
KPI可以用计算公式计算出员工经营活动的量化结果,侧重考察员工对经营成果有直接控制力的工作,它考察的是当期绩效和最终经营成果;工作目标是由上级领导以打分的形式,定性评价员工完成不易量化的主要工作情况,侧重考察员工对经营成果无直接控制力的工作,它考察的是长期性工作和工作的过程。使用工作目标完成效果评价,可以弥补仅用完全量化的关键绩效指标来考核的不足,以便更加全面地反映员工的工作表现。工作目标完成效果评价主要包括工作目标与目的的设定、评估标准的制定、权重的确定、评估级别的评定等。
五、 建立绩效管理系统的条件
建立新的绩效管理系统要求有一些内部和外部条件支持和保证,其中有一些是必不可少的,比如需要从流程和组织结构上界定清楚各职能、职位对于战略目标的支持程度;必须统一公司上下尤其是各级直线经理对于绩效管理的认识;建立畅顺有效的信息沟通渠道等等。因此,要建立绩效管理体系并希望能行之有效,应当具备一定的前提条件。
在第一部分中已经提到绩效管理各过程,由此根据第一环节—绩效计划的建立流程来看企业本身对于建立绩效管理系统必备的支持条件:
表1:绩效计划建立所需的支持条件

从上表中不难看出,组织结构、部门设置、业务流程、职位工作职责的确定是制定绩效计划的基础,也是理解目标职位关键业务内容及主要工作成果的前提。
第二部分 关键绩效指标体系建立
一、关键绩效指标(KPI)基本概念
KPI(关键绩效指标)是Key Performance Indicators的英文简写,是管理中”计划—执行—评价”中”评价”不可分割的一部分,反映个体/组织关键业绩贡献的评价依据和指标。KPI是指标,不是目标,但是能够借此确定目标或行为标准:是绩效指标,不是能力或态度指标;是关键绩效指标,不是一般所指的绩效指标。
关键绩效指标是用于衡量工作人员工作绩效表现的量化指标,是绩效计划的重要组成部分。关键绩效指标具备如下几项特点:
(1) 来自于对公司战略目标的分解
这首先意味着,作为衡量各职位工作绩效的指标,关键绩效指标所体现的衡量内容最终取决于公司的战略目标。当关键绩效指标构成公司战略目标的有效组成部分或支持体系时,它所衡量的职位便以实现公司战略目标的相关部分作为自身的主要职责;如果KPI与公司战略目标脱离,则它所衡量的职位的努力方向也将与公司战略目标的实现产生分歧。
KPI来自于对公司战略目标的分解,其第二层含义在于,KPI是对公司战略目标的进一步细化和发展。公司战略目标是长期的、指导性的、概括性的,而各职位的关键绩效指标内容丰富,针对职位而设置,着眼于考核当年的工作绩效、具有可衡量性。因此,关键绩效指标是对真正驱动公司战略目标实现的具体因素的发掘,是公司战略对每个职位工作绩效要求的具体体现。
最后一层含义在于,关键绩效指标随公司战略目标的发展演变而调整。当公司战略侧重点转移时,关键绩效指标必须予以修正以反映公司战略新的内容。
(2) 关键绩效指标是对绩效构成中可控部分的衡量
企业经营活动的效果是内因外因综合作用的结果,这其中内因是各职位员工可控制和影响的部分,也是关键绩效指标所衡量的部分。关键绩效指标应尽量反映员工工作的直接可控效果,剔除他人或环境造成的其它方面影响。例如,销售量与市场份额都是衡量销售部门市场开发能力的标准,而销售量是市场总规模与市场份额相乘的结果,其中市场总规模则是不可控变量。在这种情况下,两者相比,市场份额更体现了职位绩效的核心内容,更适于作为关键绩效指标。
(3) KPI是对重点经营活动的衡量,而不是对所有操作过程的反映
每个职位的工作内容都涉及不同的方面,高层管理人员的工作任务更复杂,但KPI只对其中对公司整体战略目标影响较大,对战略目标实现起到不可或缺作用的工作进行衡量。
(4) KPI是组织上下认同的
KPI不是由上级强行确定下发的,也不是由本职职位自行制定的,它的制定过程由上级与员工共同参与完成,是双方所达成的一致意见的体现。它不是以上压下的工具,而是组织中相关人员对职位工作绩效要求的共同认识。
KPI所具备的特点,决定了KPI在组织中举足轻重的意义。首先,作为公司战略目标的分解,KPI的制定有力地推动公司战略在各单位各部门得以执行;其次,KPI为上下级对职位工作职责和关键绩效要求有了清晰的共识,确保各层各类人员努力方向的一致性;第三,KPI为绩效管理提供了透明、客观、可衡量的基础;第四,作为关键经营活动的绩效的反映,KPI帮助各职位员工集中精力处理对公司战略有最大驱动力的方面;第五,通过定期计算和回顾KPI执行结果,管理人员能清晰了解经营领域中的关键绩效参数,并及时诊断存在的问题,采取行动予以改进。
具体来看KPI有助于:
(1) 根据组织的发展规划/目标计划来确定部门/个人的业绩指标
(2) 监测与业绩目标有关的运作过程
(3) 及时发现潜在的问题,发现需要改进的领域,并反馈给相应部门/个人。
(4) KPI输出是绩效评价的基础和依据。
当公司、部门乃至职位确定了明晰的KPI体系后,可以:
(1) 把个人和部门的目标与公司整体的目标联系起来;
(2) 对于管理者而言,阶段性地对部门/个人的KPI输出进行评价和控制,可引导正确的目标发展;
(3) 集中测量公司所需要的行为;
(4) 定量和定性地对直接创造利润和间接创造利润的贡献作出评估。
二、关键绩效指标(KPI)设计的基本方法
目前常用的方法是”鱼骨图”分析法和”九宫图”分析法,这些方法可以帮助我们在实际工作中抓住主要问题,解决主要矛盾。
“鱼骨图”分析的主要步骤:
(1) 确定个人/部门业务重点。确定那些因素与公司业务相互影响;
(2) 确定业务标准。定义成功的关键要素,满足业务重点所需的策略手段。
(3) 确定关键业绩指标,判断一项业绩标准是否达到的实际因素。
依据公司级的KPI逐步分解到部门,进而分解到部门,再由部门分解到各个职位,依次采用层层分解,互为支持的方法,确定各部门、各职位的关键业绩指标,并用定量或定性的指标确定下来。
绩效是具有一定素质的员工围绕职位应负责任,在所达到的阶段性结果及过程中的行为表现。其中职位应负责任的衡量就是通过职位的KPI体现出来,这个KPI体现了员工对部门/公司贡献的大小。
3、 KPI指标体系建立流程
KPI指标的提取,可以 “十字对焦、职责修正” 一句话概括。但在具体的操作过程中,要做到在各层面都从纵向战略目标分解、横向结合业务流程”十”字提取,也不是一件非常容易的事情。以下主要运用表格的方式说明KPI指标的提取流程。
图2:KPI指标提取总示意图

(一)分解企业战略目标,分析并建立各子目标与主要业务流程的联系
企业的总体战略目标在通常情况下均可以分解为几项主要的支持性子目标,而这些支持性的更为具体的子目标本身需要企业的某些主要业务流程的支持才能在一定程度上达成。因此,在本环节上需要完成以下工作:
1. 企业高层确立公司的总体战略目标(可用鱼骨图方式);
2. 由企业(中)高层将战略目标分解为主要的支持性子目标(可用鱼骨图方式)
3. 将企业的主要业务流程与支持性子目标之间建立关联。
图3:战略目标分解鱼骨图方式示例

图4:战略目标与流程分解示例

(二)确定各支持性业务流程目标
在确认对各战略子目标的支持性业务流程后,需要进一步确认各业务流程在支持战略子目标达成的前提下流程本身的总目标,并运用九宫图的方式进一步确认流程总目标在不同维度上的详细分解内容。
表2:确认流程目标示例

(三)确认各业务流程与各职能部门的联系
本环节通过九宫图的方式建立流程与工作职能之间的关联,从而在更微观的部门层面建立流程、职能与指标之间的关联,为企业总体战略目标和部门绩效指标建立联系。
表3:确认业务流程与职能部门联系示例

(四)部门级KPI指标的提取
在本环节中要将从通过上述环节建立起来的流程重点、部门职责之间的联系中提取部门级的KPI指标。
表4:部门级KPI指标提取示例

(五)目标、流程、职能、职位目标的统一
根据部门KPI、业务流程以及确定的各职位职责,建立企业目标、流程、职能与职位的统一。
表5:KPI进一步分解到职位示例

四、在实际工作中KPI的应用
在KPI体系的建立过程中,尤其是在制定职位的关键业绩指标时,需要明确的是建立起KPI体系并不是我们工作目标的全部,更重要的是在KPI的建立过程,各部门、各职位对其关键业绩指标通过沟通讨论,达成共识,运用绩效管理的思想和方法,来明确各部门和各个职位的关键贡献,并据此运用到确定各部门和各个人的工作目标。在实际工作中围绕KPI开展工作,不断进行阶段性的绩效改进,达到激励、引导目标实现和工作改进的目的,避免无效劳动。
在实际工作过程中如何应用KPI来改进我们的工作,避免产生建立KPI与应用KPI脱节现象?
(1) KPI是关键业绩指标,不是目标,但可以借此确定目标:
1.KPI是反映一个部门或员工关键业绩贡献的评价指标,即衡量业绩贡献的多少,从另一个角度看,是衡量目标实现的程度。
2.公司阶段性目标或工作中的重点不同,相应各个部门的目标也随之发生变化,在阶段性业绩的衡量上重点也不同,因此关键业绩指标KPI存在阶段性、可变性或权重的可变性。
3.涉及到职位的员工业绩指标不一定是从部门KPI直接分解得到的,越到基层部门KPI就越难与职位直接相联,但是应对部门关键业绩指标有贡献,不同职位的业绩指标的权重也要根据部门的阶段性目标而变化。
4. 一旦各部门或职位的KPI明确后,相应的工作重点即阶段性关键的业绩贡献也就能够明确,结合所在部门的工作目标,每个人的工作重点也就是清楚的,即每个人对所在部门的目标完成所做的关键业绩贡献也就十分清楚了,避免了一些无效的,对目标达成没有意义的工作。
5. 部门管理者给下属制定目标的依据来自部门的KPI,部门的KPI来自公司的KPI。这样保证每个职位都朝公司要求的总体目标发展。
(2) 绩效考核与绩效改进
绩效考核是绩效管理循环的一个环节,KPI是基础性依据:
1. 绩效考核是绩效管理循环中的一个环节,绩效考核要实现两个目的:一是绩效改进,二是价值评价。面向绩效改进的考核重点是问题的解决及方法的改进,从而实现绩效的改进。
2. 绩效管理最重要的是让员工明白公司对他的要求是什么,他将如何开展工作和改进工作;主管也要清楚公司对他的要求,对他所在部门的要求,即了解部门的KPI是什么,同时主管要了解员工的素质,以便有针对性的分配工作和制定目标。
(3) 通过KPI的讨论,通过沟通,明确部门目标与员工目标的一致性
经理在工作过程中与下属不断沟通、不断辅导与帮助下属,记录员工的工作数据或事实依据,保证目标达成的一致性,这比考核本身更重要。
(4) 评价员工的绩效改进情况及绩效结果,KPI是基础性依据,它提供评价的方向、数据及事实依据
(5) 定量的KPI可以通过数据来体现,定性的KPI则需通过对事实的描述来体现
阶段性绩效改进考核的过程(以一个季度为例,KPI已经确定):
1. 季度初,部门经理根据公司的目标围绕本部门的KPI制定工作目标计划,目标应该是SMART的(具体的、可以量化的、可以实现的、与公司的目标是一致的、阶段性的),并根据目标的侧重点来进行轻重缓急的排序(优先排序),明确相应的权重。
2. 根据本部门的目标计划和职位的KPI,将目标分解落实到具体责任人人,经理与目标执行的责任人进行沟通,在目标上达成共识。
3. 目标执行的责任人在计划执行的过程中,部门经理与执行责任人进行沟通、辅导,了解执行人的工作方式、方法,指正执行过程中与目标的偏差,以便朝着正确的目标发展,同时经理也很清楚员工的工作数据或事实依据,便于工作过程的辅导。
4. 在季度工作总结时,部门经理及员工就有依据对部门主要业绩贡献及目标达成所做的工作进行总结,部门经理通过上一级主管副总的述职报告中体现的关键业绩的贡献情况,员工就其业绩衡量的指标/要素进行总结。这样部门明确所关注要达成的目标,员工明确了围绕这个目标所做的有效工作。部门工作的焦点也就聚焦起来了。
5. 在进行绩效改进考核时,部门经理与每个员工围绕职位的业绩衡量指标/要素以及实际完成的情况进行充分的面对面的沟通。根据过程中经理所掌握的工作数据或事实依据,指出员工在达成目标及工作过程中需要进一步改进的地方,同时在沟通中形成员工下一阶段的工作目标。这样通过指出需要改进的方面和下阶段目标的确定,引导员工朝着部门的目标发展,同时在工作方式、方法、业绩等方面的改进,也有利于员工素质、能力的提高。
6. 一般来说,对部门经理的绩效改进考核主要围绕结果,目标是否实现来进行;对于员工的绩效改进考核主要看工作过程。
(6) 考核不是目的,是激励的手段,促进绩效改进和提高,提高员工的素质和能力才是考核的真正目的
绩效管理及绩效改进是遵循PDCA循环来进行的,通过PDCA不断改进、提高工作质量和工作结果。

第三部分 工作目标设定
一、工作目标设定的含义
工作目标设定是衡量被考核人员那些工作范围内的一些相对长期性,过程性,辅助性难以量化的关键任务的考核方法。对于部分职能部门的人员,他们的工作对于公司整体的成功起着至关重要的作用,但却不能由绩效量化指标来衡量。在此情形下,工作目标设定的价值就在于:
1. 提供了绩效管理的客观基础和全面衡量标准,以弥补仅用完全量化的关键绩效指标所不能反映的方面,更加全面地反映员工的工作表现。
2. 关键绩效指标与工作目标相互结合,使上级领导对公司价值关键驱动活动有更加清晰全面的了解。
3. 各层各类人员都能对本职位职责与工作重点有更加明确的认识。
组织中的每位基层员工对完成整体绩效指标起着坚实的基础作用。然而每位员工由于更多地承担整体程序中的一部分过程,这种对过程的努力很难用量化指标来衡量。在这种情形下,工作目标设定的价值在于:
1. 确保这些基层员工同样能确立下一绩效年度的绩效计划以明确组织对自己的绩效期望以及自己下一年度的努力方向。
2. 对那些无法用量化结果来衡量的工作过程设定衡量使绩效表现的差异得到区分。
3. 使所有员工的努力方向与组织的整体绩效目标相一致。
2、 工作目标的设计
(1) 工作目标设计原则
1. 明确具体:有明确具体的结果或成果。
2. 可以衡量的:衡量可以包括质量、数量、时间性或成本等,或能够通过定性的等级划分进行转化。
3. 相互认可:上级和下属认可所设定目标。
4. 可实现性:既有挑战性又是可实现的。
5. 与企业经营目标密切相关:所设定的目标必须是与企业紧密相关的。
(2) 工作目标设计需具备的技能及背景知识
1. 职位分析能力:职位分析是一种对目标职位所从事的活动、主要目的及与其他职位间的相关性进行分析的能力。
2. 背景知识:职位分析的结果是对职位所从事的主要活动的了解。这种了解成了工作目标设定的一种背景知识。同时,由于职位分析还包括了该目标职位与其他职位间的相关性分析,其结果是了解了目标职位的下道工序或客户对该职位的所应有产出的期望, 这种客户期望的了解成了设定工作目标的背景知识。
3. 工作职责描述能力:职位分析的结果是了解目标职位所从事的各项工作活动。 将这些工作活动归纳合并成关键的职位职责并加以描述是设定工作目标所需具备的能力。
4. 设定有效衡量的能力:对每一关键的职位职责制定出能够区分绩效差异的衡量, 这是整个目标设定的关键能力。
(3) 设定工作目标应考虑的问题
1. 与关键绩效指标的设计应遵循同样的原则,但侧重不易量化衡量的领域。
2. 职能部门人员的工作目标是作为关键绩效指标的补充。基层员工的工作目标是全年的绩效计划。
3. 只选择对公司价值有贡献的关键工作区域,而非所有工作内容。
4. 选择的工作目标不宜过多,一般不超过5个。
5. 不同的工作目标应针对不同工作方面,不应重复。
(4) 工作目标完成效果评价级别的分类
工作目标完成效果评价,不同于关键绩效指标的考核,它不是根据现成的生产经营统计数据得出确切的绩效结果,其完成效果是以上级对下级的评级实现的。评估级别是用来衡量被评估人工作表现的,是根据被考核对象在每项关键工作目标上的完成情况,对其工作绩效确定相应级别档次,主要可以分为三级(也可以根据不同目标特点以及可以区分的程度可以进行进一步细分为五级甚至更多):
· 第一级为未达到预期:员工职责范围内关键工作中,数项或多数未达到基本目标;关键工作表现低于合格水平,妨碍了上级单位整体业务和本单位整体业务目标的实现;未表现出任职职位应有的个人素质及能力。
· 第二级为达到预期:员工在职责范围内,大部分关键工作达到了基本目标;在少数领域的表现达到了挑战目标;为上级单位整体业务和本单位工作目标做出了贡献;表现出了稳定、合格的个人素质与能力。
· 第三级为超出预期:员工在职责范围内许多关键工作中,实际表现达到挑战目标;成功完成了额外的工作,并为上级单位的整体业务目标和本单位工作目标的实现做出了贡献;表现出了超过预期基本目标要求的个人素质及能力。
例如:
(1)工作效率:工作的时效性
等级一:完成任务所需的时间远低于规定时间,工作的结果总是与预期的结果一致;
等级二:总能在规定的时限内完成工作,能够达到预期的结果;
等级三:尚能在规定的时限内完成工作;
等级四:经常需要上级的催促才能按时完成工作;
等级五:一贯拖延工作期限,即便在上级的催促下也不能按时完成工作。
(2)熟练程度:指具备完成任务所要求的认知能力、身体的敏捷与协调性、注意力、言语理解等能力的程度。
等级一:有非常强的实际操作水平,对本职工作能够驾轻就熟;
等级二:有较强的动手能力,顺利地完成本职工作;
等级三:具备一般性水平,能完成任务;
等级四:工作时不得要领,反应较为迟钝;
等级五:素质较差,无法胜任工作要求。
(五)工作目标设定的设计流程
1.了解公司发展战略及年度绩效计划,决定本部门的工作使命。可以提出以下问题来帮助分析本部门的工作使命:
· 本部门在组织中及价值驱动流程中处于何位置
· 部门的主要经营活动及产出是什么
· 通过该部门的工作实现了组织的哪些战略目标
· 工作成果的优劣如何影响组织的整体效益
· 在关键管理流程中与其他部门的合作及相关性如何
2. 进行职位分析,列出主要工作活动内容,通过调查研究,思考回答下面几方面的问题,最后列出员工所要从事的主要工作活动内容。
· 本职位在组织中或工作流中的关键作用是什么
· 应从事哪些工作活动来帮助实现其在组织中的作用或上一级的绩效目标或下道工序或客户(内,外部)期望
· 目前该职位的工作结果是如何衡量的
· 分析客户(内,外部)对该职位的主要期望
· 除了常规要完成的工作活动内容以外还要完成哪些特殊项目来帮助实现上一级绩效目标及改进本职位工作流程
3. 归纳合并工作活动内容,写出工作职责描述,根据主要工作职责,确定主要的工作目标。
4. 确定每项工作目标的权重,即根据每项工作目标的重要性来决定每项衡量所占的权重。
5. 检查所设定的目标与原理的一致性及内部一致性,即检查所设的目标是否明确具体的,可衡量的,所设的衡量是否是共同认可的,所设的目标是否既有挑战性又是可实现的,所衡量的区域是否与企业目标密切相关。最后检查所设的工作目标与其他职位的工作目标的关联性及一致性,使该职位目标与其他职位目标间保持一致性及相互支持性。
(六)工作目标标设定过程中的职责分配
1.公司决策层负责决定公司的发展战略及年度生产绩效计划,审核批准各职能部门的工作职责;参与制定并审批工作目标的设定及衡量标准;审核批准考核方法。
2. 各部门根据各自工作职责,按职位进行分解,确定每个职位的关键职责及关键结果区域,对工作目标设定提出建议。
3.公司人力资源部负责牵头组织各级员工进行工作目标的设计和选择,收集汇总工作目标设定及草拟考核方法并存档。
(七)设定工作目标的沟通方式
1.上级部门目标沟通:让员工了解上级部门绩效指标或目标
2.培训:组织一次培训,将目标设定的方法及原理告诉员工。
3.员工自定目标:当员工基本掌握设计目标的方法后让其自行制定目标
4.经理和员工讨论目标:
· 首先强调员工自己参与工作目标设定的重要性,告诉员工最终要争取达到或超越工作目标的是员工本人。
· 介绍一下需讨论的两大内容。绩效目标与能力选择,帮助员工理解这两步骤强调了”要干什么”和”怎么干”的联系。在向下一步进展前,先询问一下员工是否有什么要在此会议中讨论的内容以表达你对员工意见的兴趣
· 逐条讨论每项目标,引导员工自己列出所有重要的绩效区域及可衡量的目标并获得员工的承诺。
· 双方共同讨论每项列出的目标与完成上级部门目标和公司整体目标,这样能帮助员工认识到自己工作对公司间的联系来加强会后他/她对目标的投入。
· 表示对员工达到那些具有挑战的目标的信心,以建立员工对完成挑战性目标的信心及承诺。
· 征求员工的意见,在整个讨论过程中,自始至终征求员工的看法,寻求对完
· 工对完成目标的担忧,并确认员工是否已清楚了解目标。共同讨论并认可完成目标所需的资源及协助。员工对完成自己工作所需的资源和协助会有较清晰的了解。
· 讨论如何跟踪每次目标及下次回顾的时间。
· 确认最后的目标。
· 让员工重新整理一下双方讨论后的目标,这是再次确认员工是否已清楚理解目标的机会,同时让员工认识到这是员工本人的职责。
重申您对员工达到目标的信心,结束讨论。
第四部分 绩效计划
绩效计划是绩效管理体系的第一个关键步骤,也是实施绩效管理系统的主要平台和关键手段,通过它可以在公司内建立起一种科学合理的管理机制,能有机地将股东的利益和员工的个人利益整合在一起,其价值已经被国内外众多公司所认同和接受。
进行绩效计划的过程是各级经理和员工进行充分沟通、确定绩效计划、并填写绩效计划及评估表格的过程,因此,本部分结合绩效计划及评估表格阐述绩效计划的概念,方法及流程。
一、绩效计划的含义
绩效计划是被评估者和评估者双方对员工应该实现的工作绩效进行沟通的过程,并将沟通的结果落实为订立正式书面协议即绩效计划和评估表,它是双方在明晰责、权、利的基础上签订的一个内部协议。绩效计划的设计从公司最高层开始,将绩效目标层层分解到各级子公司及部门,最终落实到个人。对于各子公司而言,这个步骤即为经营业绩计划过程,而对于员工而言,则为绩效计划过程。
因此,绩效计划作为绩效管理的一种有力工具,它体现了上下级之间承诺的绩效指标的严肃性,使决策层能够把精力集中在对公司价值最关键的经营决策上,确保公司总体战略的逐步实施和年度工作目标的实现,有利于在公司内部创造一种突出绩效的企业文化。绩效计划制定的原则
不论是对于公司进行经营业绩计划,还是员工进行绩效计划,在制定绩效计划时应该注意以下原则。
1. 价值驱动原则。要与提升公司价值和追求股东回报最大化的宗旨相一致,突出以价值创造为核心的企业文化。
2. 流程系统化原则。与战略规划、资本计划、经营预算计划、人力资源管理等管理程序紧密相连,配套使用。
3. 与公司发展战略和年度绩效计划相一致原则。设定绩效计划的最终目的,是为了保证公司总体发展战略和年度生产经营目标的实现,所以在考核内容的选择和指标值的确定上,一定要紧紧围绕公司的发展目标,自上而下逐层进行分解、设计和选择。
4. 突出重点原则。员工担负的工作职责越多,所对应的相应工作成果也较多。但是在设定关键绩效指标和工作目标设定时,切忌面面俱到,而是要突出关键,突出重点,选择那些与公司价值关联度较大、与职位职责结合更紧密的绩效指标和工作目标,而不是整个工作过程的具体化。
通常,员工绩效计划的关键指标最多不能超过6个,工作目标不能超过5个,否则就会分散员工的注意力,影响其将精力集中在最关键的绩效指标和工作目标的实现上。
5. 可行性原则。关键绩效指标与工作目标,一定是员工能够控制的,要界定在员工职责和权利控制的范围之内,也就是说要与员工的工作职责和权利相一致,否则就难以实现绩效计划所要求的目标任务。同时,确定的目标要有挑战性,有一定难度,但又可实现。目标过高,无法实现,不具激励性;过低,不利于公司绩效成长。另外,在整个绩效计划制定过程中,要认真学习先进的管理经验,结合公司的实际情况,解决好实施中遇到的障碍,使关键绩效指标与工作目标贴近实际,切实可行。
6. 全员参与原则。在绩效计划的设计过程中,一定积极争取并坚持员工、各级管理者和管理层多方参与。这种参与可以使各方的潜在利益冲突暴露出来,便于通过一些政策性程序来解决这些冲突,从而确保绩效计划制订得更加科学合理。
7. 足够激励原则。使考核结果与薪酬及其他非物质奖惩等激励机制紧密相连,拉大绩效突出者与其它人的薪酬比例,打破分配上的平均主义,做到奖优罚劣、奖勤罚懒、激励先进、鞭策后进,营造一种突出绩效的企业文化。
8. 客观公正原则。要保持绩效透明性,实施坦率的、公平的、跨越组织等级的绩效审核和沟通,做到系统地、客观地评估绩效。对工作性质和难度基本一致的员工的绩效标准设定,应该保持大体相同,确保考核过程公正,考核结论准确无误,奖惩兑现公平合理。
9. 综合平衡原则。绩效计划是对职位整体工作职责的唯一考核手段,因此必须要通过合理分配关键绩效指标与工作目标完成效果评价的内容和权重,实现对职位全部重要职责的合理衡量。
10. 职位特色原则。与薪酬系统不同,绩效计划针对每个职位而设定,而薪酬体系的首要设计思想之一便是将不同职位划入有限的职级体系。因此,相似但不同的职位,其特色完全由绩效管理体系来反映。这要求绩效计划内容、形式的选择和目标的设定要充分考虑到不同业务、不同部门中类似职位各自的特色和共性。
2、 经营业绩计划的制定
各子公司及部门制定经营业绩计划的过程即总公司(集团)经营业绩目标的层层分解的过程,也是各子公司和总公司(集团)之间就关键绩效指标,权重和目标值进行沟通并达成一致的过程。
(一)经营业绩计划的要素
公司经营业绩计划及评估表的要素主要包括以下几方面:
1. 绩效计划及评估内容:公司经营业绩计划及评估内容包括各类关键绩效指标。
2.权重:列出按绩效计划及评估内容划分的大类权重,以体现工作的可衡量性及对公司整体绩效的影响程度。
3.目标值的设定:对关键绩效指标设定目标值和挑战值两类,以界定指标实际完成情况与指标所得绩效分值的对应关系。
4.绩效评估周期:公司经营业绩计划的评估周期一般为一年一次。
(二)公司经营业绩计划的步骤
1.集团(总公司)下达绩效管理系统实施文件。
2.确定集团(总公司)绩效考核指标体系,提出考核方法,推动计划确定,搞好后续管理,收集汇总数据,计算绩效分值。
3. 集团(总公司)经过与各子公司商讨确定对公司的绩效考核指标体系。
4. 各子公司经过与各部门商讨确定部门绩效考核指标。
三、员工绩效计划的制定
员工绩效计划过程即评估者和被评估者(各级员工和直接上级)之间进行充分沟通,明确关键绩效指标、工作目标及相应的权重,参照过去的绩效表现及公司当年的业务目标设定每个关键绩效指标的目标指标及挑战指标,并以此作为决定被评估人浮动薪酬、奖惩、升迁的基础。同时,绩效计划还帮助员工设定一定的能力发展计划,以保证员工绩效目标的实现。主要流程如下:

(一)员工绩效计划要素
员工绩效计划及评估表格的主要组成要素如下:
1. 被评估者信息:通过填写职位、工号及级别,可将绩效计划及评估表格与薪酬职级直接挂钩,便于了解被评估者在公司中的相对职级及对应的薪酬结构,有利于建立一体化人力资源管理体系。
2. 评估者信息:便于了解被评估者的直接负责人和管理部门。通常,评估者是按业务管理权限来确定的,常常为上一级正职(或正职授权的副职)。
3. 关键职责:是设定绩效计划及评估内容的基本依据,提供查阅、调整绩效计划及评估内容的基本参照信息。
4. 绩效计划及评估内容:包括关键绩效指标与工作目标完成效果评价两大部分,它用以全面衡量被评估者的重要工作成果,是绩效计划及评估表格的主体。
5.权重:列出按绩效计划及评估内容划分的大类权重,以体现工作的可衡量性及对公司整体绩效的影响程度,并便于查看不同职位类型在大类权重设置上的规律及一致性。
6. 指标值的设定:对关键绩效指标设定目标值和挑战值两类,以界定指标实际完成情况与指标所得绩效分值的对应关系。对工作目标设定的完成效果评价则主要按照工作目标设定中设制的评估标准及时间进行判定。
7.绩效评估周期:绩效计划及评估表格原则上以年度为周期。针对某些特定职位,如销售人员、市场人员等,根据其职务和应完成的工作目标等具体工作特点,也可以月度或季度为评估周期,设定相应指标。
8.能力发展计划:制定能力发展计划,是以具体技能知识的方式,将企业对个人能力的要求落实到人,让员工明了为实现其绩效指标需要发展什么样的能力,如何发展,形成持续不断、协调一致的发展道路。
(二)员工绩效计划的制定流程
对于关键绩效指标,工作目标设计的制定,我们在已分别作了详细的阐述。下面,我们将按设计流程的七个步骤来具体阐述员工个人绩效计划的设计。
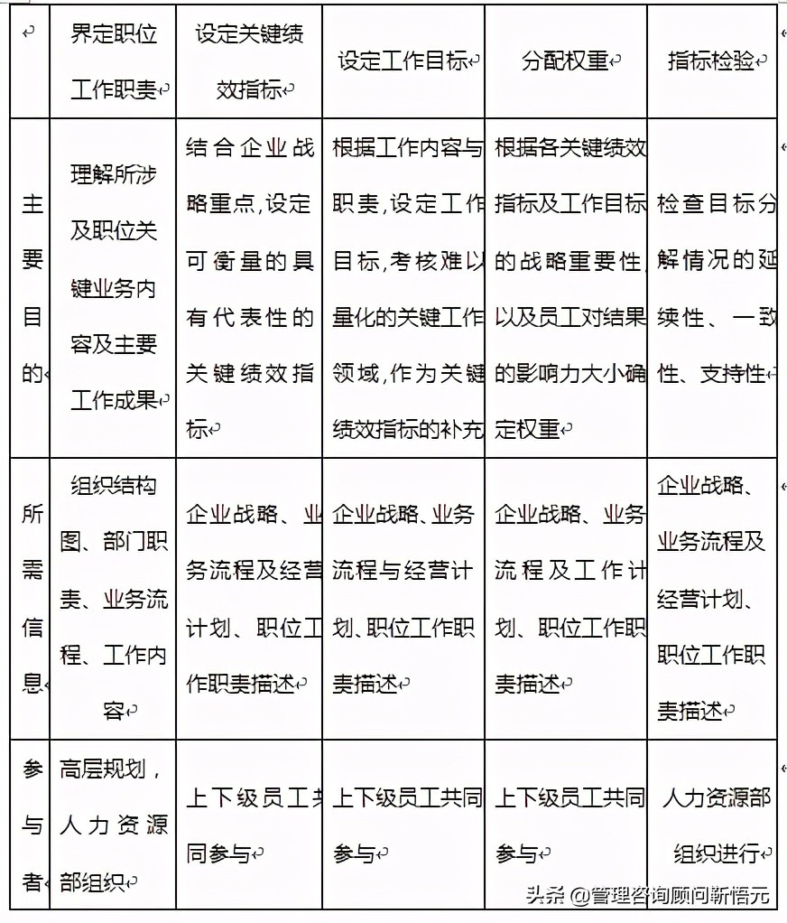
1.职位工作职责界定
职位工作职责界定,主要是通过工作分析的方法,对目标职位的关键业务内容及应实现的主要工作成果,用简炼而准确的语言进行书面描述。主要由人力资源部门协助公司高层管理者来完成的。职位工作职责界定是设定关键绩效指标,做好绩效计划设计的前提和基础。(详细的职位分析方法请见工作分析手册-职位分析,职位描述和职位评估)
职位职责界定完毕后,就可以开始着手为其设定关键绩效指标了。
2.设定关键绩效指标
这一步主要是根据公司的战略及业务计划、职位工作职责的描述,为被评估者制定可衡量的、能够量化的、具有代表性的关键绩效指标。这项工作由各级经理根据直接下级的关键职责,结合本部门(本人)的关键绩效指标,与被考核人沟通确定被考核人的关键绩效指标。
总的来说,在关键绩效指标的选择上,一定要力争做到科学合理,以发挥绩效管理的激励约束作用,最大限度地提升员工绩效水平。
3.工作目标设定
公司内部不同职位的工作性质,存在着很大的差异,也并非所有职位都是可以用量化的关键绩效指标来衡量的,比如职能部门,其工作内容不少属于宏观管理,定性的含量比较大。因此,同样,各级经理需要与被考核人沟通,结合公司发展战略、业务发展计划,针对被评估者的职位职责描述和工作性质,把一些具有长期性、过程性、辅助性的关键工作纳入工作目标评价,作为对关键绩效指标的一种重要补充和完善。
在设定工作目标与完成情况时要考虑以下问题:
· 与关键绩效指标的选择遵循同样的原则,但侧重不易衡量的领域。
· 作为关键绩效指标的补充,不能和关键绩效指标内容重复,且由于关键绩效指标相对于工作目标完成效果评价,其客观性更强,对绩效的衡量也更精确,可以用关键绩效指标衡量的工作领域应首先考虑使用关键绩效指标,在无法科学量化的领域,在引入工作目标完成效果评价。
· 只选择对公司价值有贡献的关键工作领域,而非所有工作内容。
· 不宜过多,一般不超过5个。
· 不同工作目标应针对不同工作方面,不应重复;而每个工作目标,应只针对单一的工作方面。
4.权重分配
权重是绩效指标体系的重要组成部分,通过对每个被评估者职位性质、工作特点及对经营业务的控制和影响等因素的分析,确定每类及每项指标、工作目标设定整体及其中各项在整个指标体系中的重要程度,赋予相应的权重,以达到考核的科学合理。权重确定的具体方法一般为:
(1)关键绩效指标和工作目标完成效果之间的权重分配
一般来讲,对一定层级以上的管理人员,绩效计划不设工作目标完成效果,其权重为零,如各厂总经理。而综合职能部门,如人力资源部、财务部、总经理办公室、审计等,通常要设工作目标完成效果评价。由于各单位部门在职能设置上的不同,在实际操作中权重的高低要视情况而确定。
(2)关键绩效指标权重的确定
在设定各项指标权重时应注意以下问题:一些典型通用指标,如”客户满意度,员工总数,部门管理费用”等,在各部门及单位所占权重保持统一,以体现一致性。每一项的权重一般不要小于5%,否则对综合绩效的影响太微弱。为体现各指标权重的轻重缓急的不同,指标之间的权重差异最好也控制在5%以上。
(3)工作目标权重的确定
工作目标完成效果评价是独立于关键绩效指标评价完全不同的评价方法,其各项工作目标或目的权重之和为100%。一般只有3~5项指标,所以权重的分配比较容易拉开差距。在权重分配时,也要遵循同关键绩效指标权重分配相同的原则。工作目标权重,反映评估者对被评估者工作目标的期望。工作目标越重要,被评估者对该项工作的直接影响力越大,权重就越高。
下表是我们在结合上述原则和方法基础上,提出的一个不同层次人员关键绩效指标和工作目标权重的分配建议表。
表6:各级员工关键绩效指标和工作目标权重分配建议表

5.确定关键绩效指标和工作的指标值
绩效计划中的指标值是用来衡量考核对象工作是否达到公司期望的参照标准,是确保绩效管理体系公平客观性的关键环节。绩效计划及评估指标针对绩效计划中考核的每一项内容而设立,包括关键绩效指标的目标指标、挑战目标,以及工作目标完成效果的衡量标准。它由评估者和被评估者双方共同商定确立。
关键绩效指标与工作目标完成效果评价的完成目标设定均遵循以上原则,但它们的设定过程不完全相同。关键绩效指标往往包括企业或部门的重要经营结果,其目标值的设定直接关系到企业的经营目标,涉及到企业预算、概算等其它相关管理程序,因此往往需经过正式的估测、试算,予以慎重确定。而工作目标完成效果评价,其衡量标准往往更多应用于基层,应用于对工作过程的衡量,因此与工作目标设定的内容密切相关,主要通过经理人与员工之间的沟通即可完成。因此我们在介绍工作目标完成效果评价时,就其衡量标准一并进行了详细的介绍,这里不再重复,而以关键绩效指标的目标值设定作为讨论的重点。
引用多家公司经验,我们将关键绩效指标的指标值设计为两个,一是目标指标,二是挑战指标。
(1)目标指标
目标指标是指正好完成公司对该职位某项工作的期望时,职位应达到的绩效指标完成标准,通常反映在正常市场环境中、正常经营管理水平下部门或单位应达到的绩效表现。目标指标的确定,可根据批准的年度计划、财务预算及职位工作计划,公司提出指导性意见,各级经理和员工共同商讨认同,按各级管理权限分别审核确认。
确定目标指标时首先可参考过去相类似指标在相同市场环境下完成的平均水平,并根据情况的变化予以调整;其次可参照一些行业指标、技术指标、监管指标、国际指标,从而确定合理的水平;第三应参考为上级职位相关指标所设定的目标值,保证下级单位对上级单位目标值的分解;最后应结合本公司战略的侧重点,服务于本公司关键经营目标的实现。目标指标的设定,侧重考虑可达到性,其完成意味着职位工作达到公司期望的水平。
(2)挑战指标
挑战指标是评估者对被评估者在该项指标完成效果上的最高期望值。因此挑战性目标值的内在含义可看作是对被评估者在某项指标上完成效果的最高期望。
设定挑战性目标时,要在基本目标设定的基础上,考虑实际工作绩效是否很容易在基本目标上下有较大波动,对波动性较强的指标,应设定较高的挑战性目标;反之亦然。比如A,B两家子公司,销售收入分别是1000万和6000万,由于盈利能力不同,年度利润目标指标定为A100万,B400万。但A的总规模小,即使绩效完成再好,也最多实现150万利润,而B的总规模大,市场价格稍有提升,就可能实现500万利润。这样的情况下,只设定目标指标对二者进行同样的考核显然不合理。而如果将A的挑战性目标定为150万,B定为600万,就可以抵销因指标波动性差异对绩效考核结果造成的不良影响。
理论上讲,无论是目标指标,还是挑战指标,均应由评估者和被评估者来协商确定。指标值要在听取评估者和被评估者意见后,按管理权限审定。指标值每年核定一次。指标一经确定,一般不作调整。如遇不可抗拒因素等特殊情况确需调整,由被评估者向评估者提出书面申请,并按规定程序审批。未获批准的,仍以原指标值为准。
在确定过程中,尤其要注意公平地为各职位设定指标,对相同类型的职位统一要求,尽量避免同样类型职位的指标值在相同情况下有高有低。对同样类型职位,其指标值的差异可以因自然条件、当地经营环境与企业资源多少产生,但不应由于个人能力与过去绩效水平不同产生差异。例如,不能由于某员工工作能力与管理水平高,就给其设定较高的目标值,造成对其的衡量标准高于他人,所得绩效分值低于其应得的水平。
6.指标检验
作为绩效计划设计结束前的关键一步,要从横向、纵向两个方面检查设计是否维持了统一的标准。从横向上,检查相同单位、职务的关键绩效指标与工作目标设定的选择和权重的分配等标准是否统一;从纵向上,根据公司战略及业务计划、职位工作职责描述,检查各上级的考核指标是否在下属中得到了合理的承担或进一步分解,能否保证公司整体发展战略目标和业务计划的实现。
7.制定能力发展计划
在制定了关键绩效指标,设定了相关的工作目标之后,经理和员工应该就员工如何达到绩效目标进行讨论,确定员工应该着重发展的能力领域,以及希望实现的目标,并根据具体的目标设定相应的发展行动方案。

第五部分 绩效辅导
一、工作中的辅导
作为上级,指导下属员工是日常工作中最重要的职责之一,而且指导必须是经常性的而非一定要等到有什么问题发生的时候才开始进行指导。通过经常不断的指导能确保员工从一开始就能把工作做正确,这样可以省去大量花在等问题产生以后再去解决的时间。同时还能确保员工的工作结果符合企业的利益和客户的期望。
(一)常用的辅导类型
通常指导可以分为三类:
1. 具体指示:对于那些对完成工作所需的知识及能力较缺乏的员工,常常需要给予较具体指示型的指导,将做事的方式分成一步一步的步骤传授并跟踪完成情况。
2. 方向引导:对那些具有完成工作的相关知识及技能但偶尔遇到特定的情况不知所措的员工给予适当的点播及大方向指引。
3. 鼓励:对那些具有较完善的知识及专业化技能的人员给予一些鼓励或建议,以促动更好的效果。
(二)选择适当的指导契机
一般有如下四种情形发生时,您可用到日常指导的技巧
1. 当员工希望您对某种情状发表意见时。例如,在绩效管理回顾阶段或员工过来向您请教问题时,以及向您征询对某个新想法的看法时,如:改进流程的新点子。
2. 当员工希望您解决某个问题时,尤其是出现在您的属下工作领域中的问题。
3. 当您发现一个需要采取改进措施的机会时,例如,当您注意到有某项工作可以作得更好、更快时,您也可以指导他人采取措施,改进作法,适应企业,部门及流程的变化。
4. 当您手下的员工通过培训掌握了新的技能,而您希望鼓励他们运用于实际工作中时。
(三)辅导的内容
作为上级,很明显,您身上承担很多的责任,你并不会有时间去跟踪并指导每位下属员工的每一次具体发生的问题或每个要改进的方面。而应该把精力放在那些对完成关键绩效指标或已制定的工作目标所需的能力的指导上,这样就使你的时间能有效地应用在员工能取得绩效的关键方面,最大限度地提高下属员工的绩效。
上级管理人员经常忽视了员工”怎么做”,而只是注重最后的绩效结果。这样会导致部分下属人员用影响公司整体利益的方式去完成结果。例如:只顾自己的目标而影响他人或某些行为加剧了部门与部门之间的冲突等。您在工作中如果注意对下属人员工作方法的指导就会避免类似的问题发生。另外,您如果对做事的方式加以指导,员工今后会自己独立地运用这种方式去服务于其他场景或解决其他的问题。
有效的指导须平衡”问”与”告诉”两者之间的量的关系。大量研究证明询问信息,想法,建议等。比仅仅告诉他人怎么做要有效得多。当您用”问”的方式时,下属需自己去思考解决问题的方法。如果您不重视或认真倾听下属的想法或感觉,下属人员会对你告诉他应做什么或应改什么持有反感。所以在指导中多用”问”的方式对下属日后真正在行动上落实改进的方案较为有效。当然,你在某些场合还是要用”告诉”的方式。当您要提供一些下属人员所缺乏的资讯。由于您的工作资历与所积累的经验,你会有一些下属员工所不具备的想法和讯息,你可能要告诉他们以便让他们在具备这些讯息的基础上用自己的思考来处理这些讯息以推导解决问题的方法。
(四)辅导步骤
1.强调辅导的目的和重要性
用一种积极的方式来开始指导,强调员工的想法对此次讨论的意义。描述一下将要讨论的具体内容以及你为什么要讨论此项问题。
2.询问具体情况
利用此机会更多地收集到真实的情况。您收集的情况越具体真实,您的指导也就越有效。您可以用开放式问题来收集具体的信息,征求员工对此问题的认识及想法。最后总结一下您的理解以确认已对所有事实有清楚了解。
3.商议期望达成的结果
在确认事实的基础上开始商议期望达到的结果是什么。可能是下属员工需有更多的投入,改进沟通技能、或减少迟到等,确保这些理想的结果与完成已计划的绩效指标或工作目标紧密相关。双方对最终想获得的结果,有一个共同的认识是至关重要的。因为如果双方对想达到的结果意见不一致就会对为达到结果所采取的有效工作方式产生分歧。最终完成目标的是下属人员本人。
4.讨论可采用的解决问题的方法
在对理想结果取得一致认可的基础上,开始讨论用什么样的方法来达到目标。这是指导的最终关键,你可以通过询问:
· 那你将采用什么方法来处理……?
· 如果……你将怎么办?
· 如果……你将怎么说?
当有几种解决问题的方法时,开诚布公地讨论每种方法的利弊,尽量多地采用下属人员本人提出的方案,双方认可为达到理想的目标应采取的步骤和方法,确认双方都理解了将要采取的方法及步骤。
5.设定下次讨论时间
在结束讨论之前指定一个下次讨论的时间。以让下属人员感觉到你始终关注他/她这方面的改进情况。
二、中期回顾
(一)中期回顾的目的和意义
中期回顾的目的与平时日常工作中经常性指导是相同的。可以理解为是一次较正式的跟踪指导,提供必要的指导以确保他们能达到或超越既定的绩效指标及工作计划。绩效管理系统通常应该设置中期回顾,比如在年初计划了绩效指标或工作目标后180天后有一次回顾,最终年末是综合绩效评估考核。
有效地进行中期回顾是表示上级帮助下级完成绩效指标或工作目标的诚意。上级人员并非担任一种裁判的角色来判别下属是否完成目标,而是承担了教练员的角色来帮助下属成功。为了保证年度绩效考核指标的实现,经理要定期了解员工绩效计划完成情况,根据管理幅度、工作运行周期和不同指标的特点,对绩效计划指标的进展区别不同情况实行日报、月报、季报或年报,并采取工作进度汇报分析会、指导会或书面通知等方法,使这项工作制度化、规范化。
(二)中期回顾的准备工作——收集绩效计划执行结果
1.数据收集的程序
人力资源部于每个月末或季度末给有关职能部门或下一级单位人力资源部下达书面通知,对数据收集提出具体要求,于每个月或季度末将员工绩效计划完成情况数据报有关业务管理部门审核,然后报人力资源部。
2.数据收集的角色分配
人力资源部负责组织数据收集并汇总;职能部门或相关业务部门负责业务指标的审计确认,保证数据的真实可靠,最后将审定后数据报人力资源部。
3.关键绩效指标的数据收集方式
人力资源部于每季度末下达一次收集通知,组织各级部门上报一次关键绩效指标的完成情况:
· 财务类和市场类关键绩效指标数据,一般由本单位综合职能部门和业务部门负责提供。
· 内部营运类和学习发展类关键绩效指标数据,由相关部门提供,或采取问卷、测评等方法获取。对于那些需要采取问卷、测评等方法才能获取的指标,如客户服务满意度、职工队伍稳定等采集难度比较大、成本比较高,可视其重要性或工作需要适当减少采集的频率。
4.工作目标完成效果收集方式
人力资源部于每半年末下达一次收集通知,组织各级部门上报一次工作目标完成情况材料,上下级双方都可以整理或收集一些下属人员绩效完成情况以及工作方式,行为,能力方面的信息,判断年终完成绩效计划的可能性。
5.数据收集过程中应注意的问题
为保证数据采集结果的真实性和可靠性,对上报的考核指标数据,必须经过严格审查、审计,也可采取个别谈话、征求客户意见、审查工作报告、调阅有关材料和数据、听取监督部门意见等方式,对所采集的数据进行核查,发现数据与事实不符或有舞弊行为的,要及时采取措施予以更正。需要平衡调整的,按程序报批。对出现的虚报浮夸、弄虚作假等问题要及时进行调查核实,凡情况属实的,要采取果断措施,及时予以纠正处理。
(三)个人绩效反馈
绩效计划执行情况收集完成后,人力资源部要组织有关部门对绩效计划完成情况进行全面的综合分析,并对每个员工的绩效完成情况作出阶段性评估结论,并以书面形式向员工进行反馈。反馈的主要内容,应包括经理审核后的考核结果,并根据其绩效完成情况,肯定成绩,指出问题和不足,提出改进工作的建议和要求,帮助制定绩效改进计划,并与绩效计划一并存入个人绩效档案,作为年度考核分析的依据。员工如对考核评价结果存有异议,可按管理权限逐级反映,如需要更改,按程序审批。
绩效考核结果可按管理权限逐级进行反馈。正职由其上一级正职(或正职授权的分管副职)反馈,副职由正职反馈。
最有效的绩效反馈形式是上下级人员间的中期回顾会议,这也是绩效管理系统中设置中期回顾的根本所在,即:促使上级在百忙中抽出时间来与下属人员进行绩效沟通。会议中可讨论完成绩效指标或工作目标的进展情况,讨论个人行为方式或能力表现情况,讨论一个改进绩效或改进能力的行动计划。
(四)绩效计划的目标调整
一般情况下,员工个人的绩效计划目标每年核定一次。一经确定,一般不作调整。如在计划执行过程中或绩效指导过程中发觉:由于公司业务发展计划的变更,组织结构的调整,市场外部环境的重大变化,或遇到一些不可抗拒因素等非个人主观因素,绩效目标确实难以完成,需要调整的,员工可以向经理人提出书面申请,由人力资源部组织有关职能部门重新审定,并经高层管理者批准后,进行适当调整。未获批准的,仍以原指标为准。
第六部分 绩效评估与绩效应用
真正的绩效管理系统并不仅仅是简单的年初设定考核标准,然后年终进行考核,而是一种通过年初进行绩效计划,让职位在职者本人明确该努力的方向,在绩效年度内不断努力,上级人员不断提供指导与反馈,层层帮助完成各层级的目标。所以绩效管理系统不只是对绩效目标最终完成情况的考评,而应是对绩效目标全过程、全方位的管理,包括绩效目标的确定、执行过程中的日常或阶段检查指导、反馈、修正、考评、奖励等,它是一个周期性循环的过程。这个周期性循环的过程的最后也是较关键的一步是:制定科学合理的评价方法,进行绩效评估与考核,并进行正确的奖励。
绩效评估考核工作通常由人力资源部负责牵头组织、协调,有关部门予以配合。
一、绩效评估
(一)目的
对过去的实际绩效与计划绩效间的差异作一次正式评估以探寻如何改进和提高今后的绩效。
(二)评估与考核内容
1. 对过去一年实际绩效的回顾及评估,其中包括收集关键绩效指标或工作目标执行的结果,将实际结果与已设定的衡量标准进行对照,评出分数级别。
2. 为下一绩效年度制定或调整关键绩效指标、工作目标及能力发展计划。
3. 确定报酬调整和奖励方案。
(三)收集执行结果
1. 由人力资源部负责组织,有关部门或单位予以配合。
2. 对于工作目标的考核,应在进行考核会议前要做一些计划和准备工作,收集有关人员的绩效具体执行情况,倾听各相关方面的反馈:即该下属人员的内、外部客户反馈.有关的文档、数据信息,回想一下你平时的观察。对员工实际绩效与个人行为方式及能力表现有较清晰的了解,并初步评估员工的绩效、分数级别和能力表现情况。安排好与下属进行绩效讨论的会议时间,向下属传递一个信息:你很重视此次会议。
3. 让员工准备:员工必须在评估会议前知道会议的议程。最好在两周前通知并让其了解会议的目的,让员工自己准备一些已完成绩效的资料并事先进行自我评估。
(四)个人绩效分值的计算
为使员工工作绩效相互间具有可比性,以便有效地实施奖惩,通常采用绩效分值计算法,评估员工个人工作绩效完成情况。个人绩效分值计算公式为:
个人绩效分值=∑(KPIi绩效分值×KPIi权重)×KPI总权重+∑(工作目标完成分值×权重)×工作目标总权重
(五)个人绩效反馈
年度考核结束后,应及时将绩效结果反馈给被评估人,在被评估人没有异议的情况下,再与个人奖惩进行挂钩。被评估人若有异议,可通过公司制定的申诉程序进行申诉。
象中期回顾一样,可采用绩效评估讨论会议来进行绩效反馈。
(六)绩效评估讨论
1.强调绩效评估的目的及会议将讨论的议程
设定一个宽松的讨论氛围,介绍绩效评估主要的目的是探寻今后如何提高绩效。重申员工参与的重要性。逐项讨论指标或目标完成情况。在双方均有准备的情况下,对绩效计划及评估表格上所列指标或目标的完成情况进行逐条讨论,让下属对每项指标或目标先作一总结。分享您对其绩效的观察。无须对具体的细节加以讨论而是注重较突显的成果,目标达到或超越的情况。
2.逐项评估分数级别
在对所有列出的关键绩效指标或工作目标的完成效果逐项讨论后, 让下属先对其关键绩效指标或工作目标的完成情况根据衡量标准来给予分数级别,指出那些您觉得较合适的分数级别,讨论那些您觉得有差异的分数级别,寻找和回顾绩效事实,注重绩效事实而非人员本身,获得对分数的一致认同。如果先期目标和衡量指标较清晰,在日常工作中又不断进行跟踪指导及中期回顾,在综合绩效评估会议上获得认同的难度就会大大降低,因为员工不会对结果感到特别的惊讶。
3.进行绩效诊断
在评估中,对那些完成较好的绩效指标及目标以及那些未完成的指标及目标进行原因分析,在哪些方面员工表现出贯有的行为模式以获得了某些强项或导致了某些弱项?有哪些方面如果采用了不同的做法就可能达到目标或标准?
4.商讨改进计划
告诉员工加总各项分值后的个人绩效评估得分。询问为保持良好绩效,解决相关问题可以采取的行动方案。记录这些行动方案为制定下年度绩效计划备用。制定相应能力发展领域、具体行动和期望结果。
5.上级经理审阅
各级经理将属下员工的绩效评估结果上报给上级经理进行审阅,上级经理提供自己对于绩效评估的意见并和评估双方进行最终评估结果认定
二、绩效结果应用
绩效管理必须与薪酬等激励机制相挂钩才能体现其价值。如何根据员工的绩效考核结果确定合理的薪酬奖励,是保证绩效考核激励作用的主要手段和核心问题。在设计绩效管理体系的同时,我们也根据企业自身特点同步为各级员工设计了与绩效挂钩的薪酬体系。
通常绩效结果会应用于如下方面:
1. 工资晋升(具体晋升情况因企业情况而定)
2. 绩效奖金的确定(具体确定办法因企业情况而定)
3. 职业发展
绩效管理的最终目的是提高生产率和效率,通过每位员工的成功而促成企业的成功。当员工绩效评估的分数级别较低时,应商讨如何提高完成绩效所需的能力来提高绩效,并制定行动计划。要根据绩效考核结果,结合其他考核,发掘出绩效突出、素质好、有创新能力的优秀管理人员和员工,通过岗位轮换、特殊培训等方式,从素质和能力上进行全面培养,在班子调整补充人员时,优先予以提拔重用。同时,要通过对绩效考核结果的对比、分析,找出被考核者素质与任职岗位的差距,按照公司经营方针与长远发展战略对管理人员的要求,设计并实施有针对性的培养计划,及时提高管理人员的能力和水平。
对那些绩效不能达到要求,能力改进并不明显的员工要考虑是否有其他合适的岗位比原岗位更能发挥其作用。通过对员工职业发展的考虑,使工作绩效、工作能力或行为方式与员工个人的职业前景互为连结,从而强化了提高绩效和能力的意识,促使所有员工努力去提高能力,完成绩效目标。也使将人力成本向绩效转化,向人力资本的转化得到具体的落实。
为了更好地对绩效不同表现者的管理,可参考以下的人才矩阵模型。
表7:人才矩阵模型

4.其他奖励
实行绩效与薪酬挂钩,虽然对提升员工的绩效水平有较好的激励作用,也是一种主要的激励手段。但是不可否认其本身也存在一些局限性,同时因组织因素、环境因素和个人因素又造成了固定工资增长和激励性奖金具体操作的难度和复杂性,这些问题解决不好,将损害绩效奖励的激励作用。
在实际操作中应积极地规避这些消极因素,可以在更大范围内考虑奖励和激励的方式。实现以工资增长和绩效奖金为主要奖励和激励手段,配合其他奖励方式,并给奖励配备一个连续的政策框架,充分发挥其他奖励的潜在作用,可以较好地弥补绩效工资的制约作用。下面对其他奖励方式作一简要的介绍:
了解掌握奖励的不同形式,以及不同奖励的效应,是实施有效奖励的第一步。从广义角度讲,可以将奖励分为两大类:
一类是外在奖励。包括工资增长、绩效奖金和其他具有酬劳性质的奖励,如职位的提升、培训机会、考察学习、旅游渡假、来自高层的认可和表扬。
二类是内在奖励。包括员工对自己的奖励(如成就感),福利,授予荣誉称号,赋予挑战性的职责,重要而有意义的工作,在设定目标和制定决策时的影响力等。
以上讲的奖励的形式,可根据不同类型人员、不同地点时间以及员工不同的奖励需求选择不同的奖励方式,这样才能达到真正激励的目的,也就是说要奖励正确的东西,奖励员工希望得到的东西,就是我们在实施奖励时应该遵循的一个原则。另外在奖励时还应该把握不要把认识局限于绩效最好的员工上;奖励还要具体、及时。
三、绩效计划修订
由于公司战略方向或每年公司的侧重点会随着公司发展的不同阶段或外界竞争形势的改变而作相应的调整,各层级部门或员工的工作目标也会作相应的调整。绩效考核完成后,在广泛听取各方意见的基础上,应该对绩效管理的实践进行全面地总结分析,具体可从以下几个方面考虑:
1.绩效计划的绩效考核内容(包括关键绩效指标、工作目标设定)
找出最成功的部分是哪些?最难操作的是哪些?意义不大的是哪些?工作目标调整将反映在主要工作活动内容或关键结果区域。另外,即使是相同的工作活动内容或相同的关键结果区域,也可以因为完成该结果区域的能力或外界因素等原因而作相应的调整,这种调整会反映在衡量标准上。
2.绩效计划目标值(包括关键绩效指标的目标指标与挑战指标,以及工作目标设定的完成标准)
根据实际完成情况与目标进行对比,以确定指标值确定的是否合理,并对下一年绩效计划指标值的确定提供经验和指导。
3.绩效指导与强化的方法及绩效考核与回报方法。
对指导及考核方法进行全面的验证分析,剔除不合理的因素,并进行修正。在全面总结分析的基础上,根据公司新的年度业务发展计划和经营预算目标,对绩效计划进行重新修订,进入下一轮绩效计划的运行。
版权声明:本文内容由互联网用户自发贡献,该文观点仅代表作者本人。本站仅提供信息存储空间服务,不拥有所有权,不承担相关法律责任。如发现本站有涉嫌抄袭侵权/违法违规的内容, 请发送邮件至 举报,一经查实,本站将立刻删除。
