我们经常听到这样一句话:“所有的供应链都值得重新做一遍”。在传统“一维流程式供应链”失效的现状下,我们认为,下一代供应链将会是一个以客户为中心的“多维生态型供应体”。
如何构建下一代供应链?供应链行业老兵——第四范式供应链业务负责人向明辉从商业和技术视角,将商业生态系统、业务架构及流程层层分拆,抽丝剥茧似地解答了这个问题。
完善的供应链管理可以让企业以最低成本来获取最大的利益,同时可以提高企业的工作效率和生产效率。然而在疫情发展难预测、数字化浪潮加速、用户需求多变、企业利润率薄、断链风险增加及成本上升等内外因素的驱使下,企业对供应链变革的关注愈发强烈。供应链承担的任务已不再局限于推动企业业务流程,而是逐渐升级为支撑企业战略转型的重要抓手。
1.传统供应链转型迫在眉睫
传统供应链以“一维流程式供应链”为主,在过去流程型驱动下,供应链呈现一维的、单向的、链条式的从A部门到B部门到C部门的协作特征。
(图示:传统“一维流程式供应链”)
传统一维流程式供应链有着以下弊端:
(1)流程繁琐,效率低下
商品从工厂到消费者手中要经过各种繁琐的流程,在过去流程型驱动下,供应链往往是一维的链条式的协作,呈现出效率低且不透明的特征。一旦流程中出现断点或问题,很难快速找到原因并做出响应。
(2)无法满足多元化需求,用户体验差
个性化、多样化的消费正成为当前消费增长的主流。用适当的产品、更快的速度满足消费需求,正成为企业核心竞争力的重要标志。传统供应链下的企业仍以供应商/零售商而不是消费者为核心,对市场变化缺乏感知,在灵活性方面也存在一定短板。
(3)依赖人工经验,决策水平较低
许多公司在今天依然把量化的需求预测方法视为一个黑盒子,完全凭经验和感觉来判断。这种方式严重依赖决策者的经验、水平与精力。1975年图灵奖、1978年诺贝尔经济学奖Herbert Simon曾表示,人在决策中寻找的并非是“最优”的标准,而是“满意”的标准,是有限理性,这样的决策方式往往并不是最精准的预测与判断。
(4)系统复杂,成本控制难
多数企业都会面临一个问题:越来越丰富的产品线以及越来越多变的需求,必然会形成一个更加复杂的供应链系统,囊括数量繁多的参与者(企业方、供应商、经销商、承运商、最终用户等)。企业不光要建立起降低各单项成本的管理方法,更难的是如何平衡。大多数时候,某些单项成本的降低不但导致供应链总成本不降反升,还会引发产品质量和服务水平降低。
2. 如何重构供应链?
2.1什么是下一代供应链
我们经常听到这样一句话:“所有的供应链都值得重新做一遍”。这是因为在传统“一维流程式供应链”逐渐失效的现状下,企业需要重新审视业务的定位,从原来以企业为核心的价值链,升级为一个以客户为中心的“多维生态型供应体”。
当人们描绘商业未来的时候,“生态系统”的说法已经普遍使用。其包括参与者-在生态环境中的角色,比如企业方、供应商、经销商、承运商、最终用户等,以及交互-参与者之间交换的产品或服务。
把企业的商业生态系统进行数字化概括,有以下几个关键词:端、互、链、网、AI(人工智能)、云。
(1)端:触点——指用户和企业提供的产品或服务接触的触点,比如:APP、小程序、线下门店。
(2)互:互动——绝大部分的技术是单向的,如:报纸、电视。但互联网时代越来越多的技术,如:电话、短视频电商是双向的。未来拥有海量的人同时互动的能力会产生巨大的价值。
(3)链:链接——一端通过互联网链接人,另一端链接供给链。
(4)网:网络协同——是商业生态系统最重要的,网络协同效率越高,生态就越繁荣,当海量的人同时互动时,怎样通过协同的方式去完成价值交付,这个跟工业时代流水线的管理方式完全不同,需要通过数字化的网络升级,将商业生态升级成一个数字孪生的商业世界。
(5)AI:人工智能——它需要对应的数据、算力、算法的支撑,利用机器决策呈现几何式的效率提升。
(6)云:计算基础设施——PAAS/IAAS等,是IT科技的基础设施。
端、互动、链接、网络协同、人工智能和云计算等要素的结合,将构建一个新的供应体——“多维生态型供应体”由此而来。“多维生态型供应体”可将消费者的需求、商品的部署、仓库网络协同、物流配送、服务等全链条数字化,即时响应,实现库存部署、配送链路距离和时效识别、限时送达及按需送达等定制化的客户需求。
2.2 如何构建多维生态型供应体?
在新的定位指导下,企业需要从“亲力亲为”的实干家转型为“协作共赢”的组织者,从“主演”到“导演”——即从以自己为核心构建的价值交付体系(主演),向通过构建生态协同环境、组织各方资源共同完成价值交付的组织者(导演)方向转型。
“多维生态型供应体”可以整体规划为四大层级:
最底层是业务运营层,从原材料、工厂加工生产、流通和零售领域、最后送达到客户(C/B)的手中。
在业务运营层之上要构建物理数字化层,即企业进行数字化转型时需要将物理世界映射到数字孪生网络,如果没有这一层,很多数字化转型都是PPT的数字化。
业务整合层主要是业务侧不同单据的生命周期管理,比如:销售订单、发货单、采购单、收货单等;另外就是整合管理,管理对应的数据对象包括:客户、商品、库存、价格、仓库、配送等。为了业务整合,过去几年不少企业投入建设了中台系统,但当深入挖掘这些系统时,会发现很多产品实质是更加灵活和快速地支撑业务流程,没有真正做到智能的辅助决策。
最上层是业务接入层,接入了不同的渠道和平台。
这样的规划和设计满足了以客户(C/B)为导向,线上线下多平台、全渠道、供应链一体化服务的需求,同时,在整个供应体的背后,更需要以人工智能的辅助决策支撑业务决策。
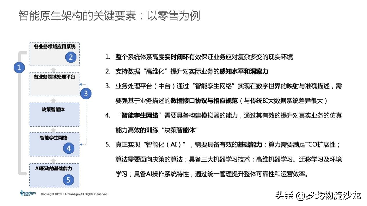
根据上述的整体规划,整个智能原生架构的关键要素如下:
值得注意的是,由于下一代的多维生态型供应体比原来的传统系统产品=流程+表单的模式更“厚”,对IT和技术人员的要求也更高,应遵循数字化的方法论,如下图所示:
按照大数据的方法论,根据流程维度,下一代“多维生态型供应体”可分为入库链路ISC – Inbound Supply chain和出库链路OSC – Outbound Supply chain。根据数据维度,可分为策略层、计划层、执行层。
- 入库链路ISC:将商品从供应商/品牌商,再到最终可配送给客户(B/C)的仓的正向/逆向的全流程管理;
- 出库链路OSC:将商品从配送仓一直到客户(B/C)的正向/逆向流程的全流程管理。
入库链路ISC和出库链路OSC在业务中有很多时候需要相互联动,形成拉式供应链或推式供应链。
以机器学习和深度学习作为技术基础,以自动化、智能化、端到端为目标,“多维生态型供应体”可拆解为两大链路、十个重要模块(具体如下图),纵向从底层算力、中层算法模型延伸至上层决策,横向做到事前计划、事中执行、事后快速调整的闭环。下文将具体展开如何用数字化的方式,构建“多维生态型供应体”:
2.3“多维生态型供应体”下的入库链路ISC
ISC入库链路的五个模块、定位、价值和主要功能:
模块1:品类规划
核心是商品计划。这是商品运营的出发点,围绕目标制定并管理、推动品类引入和汰换、完成商品销售计划,最终落地到采购和供应链执行链路。商品计划简单点说就是商品的宽度,如渠道+地点+时间+SKU。
从上图可以明确看出一个做零售业务的企业,生意的核心是商品精度。在供应链中的整个ISC入库链路都是在管理未来,以应对未来的不确定性,所以管理SKU的宽度是未来1个月甚至1个季度运营的商品(基于不同行业商品生命周期的属性)。重要的是用客户的视角思考和决策,永远记住:
我们是为市场选择商品,不是为自己;
我们是为未来选择商品,不是为现在!
模块2&3:销售预测&自动补调退
“只要把销售预测做准了,就什么问题都解决了”是最常见的误区,原因在于把假设当成了结果。如果事前连品类规划的商品计划都没有,怎么做销售预测?退一步说,事后销售订单背后需要回答三个核心问题:“what”、“how many”、 “when”,即用户要什么,要多少,何时送到。如果整条供应链的时效性、稳定性和连续性不能保障,无法敏捷地满足需求,那预测出的需求便没有任何用处。
销售预测&自动补调退模块主要是实现海量商品的自动采配退,提升供应链库存的柔性,快速敏捷地响应客户需求,全方位提升企业运营效率和竞争力。用以下图示描述:
销量预测引擎可以通过构建“收集行为数据–收集反馈数据-模型训练–模型应用”的全流程机器学习模型来获得,践行闭环数据管理模式。随着模型不断使用,输出的销量预测结果将会更加精准,更加适合企业不断变化的零售业态,大幅提升供应链效率并降低库存成本。同时也让整个链路的库存流向更明细,提升配送时效,最终带来全局供应链的业务价值提升。
下图是基于机器学习平台的销售预测的流程:
在销售预测系统后,整体自动补货、调拨、退货等场景如何做?首先销售预测模块和自动补调退之间的联动如下:
从上图得知,整个体系设计非常复杂,并且各个模块之间要实现联动,才能获取一份能够执行的one plan。把上图的技术视角转换为下图的业务视角。
重点是形成全网的外部补货和内部调拨的整体最优,通过事前计划(预测)、事中控制(库存计划)和事后处理(库存健康)相结合的库存优化,直接输出对应的补货单、调拨单等单据指令,让业务能直接确认,并和当前的各个执行系统在执行侧打通,比如:采购系统,调拨系统,WMS系统等。
模块4:预约入库
为了让入库链路更平稳,重点是根据组网和服务模块(底层数字化基础设施)各个仓库的收发货、库容等能力数字化,进行预约入库的安排,指导供应商按照采购单上确定的时间、SKU、数量送到指定的仓库。
模块5:库存中心
在多维供应体中,库存中心需要具备网络化、平台化和智能化的特点。库存中台必须向上对接不同的业务网络,向下对接不同的实物库存网络,通过人工智能实现物理库存、逻辑库存以及销售库存的自动平衡,减少缺货,实现销售机会最大化和库存效率的最优。
2.4 “多维生态型供应体”下的出库链路OSC
完整的出库链路包含了营销领域的建设,需要整合交易的核心要素:客户ID,收货地址,商品,数量,价格,优惠,时效(交易时根据确定库存、仓、配计算实时反馈,所见即所得)及服务,并按照整体进行客户需求的交付。
对于客户下单时的时效计算,一定要明确库存是否可用,仓库是否覆盖收货地址,仓库的波次时间,配送是否有对应的线路并且有能力配送……在这个高维复杂的决策体系中,需要人工智能根据N*N*N的笛卡尔集的可能性按照不同的策略确定对应的履约要素,让订单履约体系基于组网和服务核心对订单做出最优决策并实时反馈给客户。
因此,OSC出库链路的模块应具备:
模块6:时效和服务表达
透传时效和服务给客户,让客户下单时就能实时的“所见即所得”,提升客户体验和转化率。这里比较抽象,用截图说明:
前台页面需要展示中后台按照订单履约的所有聚集要素,体现对客户这笔订单的决策,依据时效最优、成本最优、客户体验最优做出的结果去呈现。计算逻辑如下:
• 根据客户的收货地址找到发货仓库(有多个仓库按优先级排序);
• 根据客户订单的数量和可发仓库库存匹配(是否拆单);
• 根据发货仓库到收货地址找到对应的配送线路(多条线路清单);
• 取配送线路上的时效进行计算后的时效服务展现;
• 在有预约配送的行业(大家电、家居等),则会帮客户选取可以预约的第一天;
• 核心数据:当前时间+截单时间+线路时效。
对于服务类的表达则要简单很多,主要是通过对应的服务组+服务内容,在客户下单后将对应的服务打到对应的订单。比如一个重要的场景,是否可退货?企业确定了该商品是否可以退货后,就可以直接在系统中控制对应的业务规则和要求,在企业管控力和灵活性上取得平衡。
模块7:订单履约平台
订单履约体系基于服务组网核心对订单做出最优决策,该模块连接了客户下订单、物流履约订单、仓库分拣、配送到客户收货地址的执行体系。重点是接入前台的不同系统产生的销售订单,接收销售订单后进行校验,再根据对应的业务规则进行订单的拆合并转的动作。订单履约平台是订单的一个分发机制,需具备数字化、平台化和智能化的特点:
- 订单系统的规划需要考虑整体性和拓展性,同时能够支撑新业务的快速导入;
- 对从订单分类、订单设计、订单执行到订单跟踪的整体数字化闭环的管理和衡量;
- 需要建立智能化的主动式事件管理机制。可以采用闭环的管理方式,即根据预先设定控制点的报警时限,一旦发生异常,即在未来系统中自动触发报警,并生成异常状态的订单清单与明细,再指派给相关人员处理,最后会定期跟踪异常订单的状态与完成情况。区别于传统的OMS只进行订单信息记录,该方案实现由被动变主动的管理升级。
模块8:库存健康
机器学习可以很好地应对供应链中的“不确定性”,同样可以让库存追求“多重变量制约下的最优解”。供应链中最日常的决策就是以销售额最大化、毛利润最大化、清仓等为目标的最优解。库存健康模块不是单独存在,而是和销售预测、自动补货、库存执行系统、营销系统模块统一整体考量。
某些公司按照如下方式进行设计和实施:
|
总体思路 |
以满足“销售”为目标的库存管理思路,根据当前商品的历史销售和库存现状情况,来确定当前的冗余库存; |
|
考虑因素 |
历史销量、库存、未来销量; |
|
判断标准 |
定性或定量判断,将商品区分为“滞销”和“不滞销”,建议尽快处理滞销商品; |
|
优势 |
方便业务方根据标准周转天统一管理品类; |
|
侧重点 |
目标导向系统自动计算; |
2.5 供应链转型需具备的基础设施条件
最后,供应链数字化转型有赖于基础设施建设,对应到多维生态型供应体,重点在两块:底层组网和服务的建设,以及算力平台的构建。
模块9:组网和服务
基于物理世界进行业务数据化,最终形成网络服务化,方便上层业务系统调度。所有的决策都要基于网络,整个组网和服务应该如何架构和建设,请参见下图:
通过组网和服务的建设,让企业可以将供应链的仓配资源即插即用,进一步拓展了整个网络的可拓展性(不同的网络类型)和无限延展性(业务到哪里,仓配到哪里,系统数字化直接配置可使用)。
模块10:算力平台
基于人工智能架构的AI一体机。从上文可以得知整个体系是在一个高维的空间进行生态型供应体的建设,所以对算力和算法的要求比传统系统要高出N倍,软硬一体化的AI集成系统可从AI平台、AI核心引擎和硬件基础设施三层架构设计,来支撑AI应用及其从1到N的规模化落地。
总结
从一维流程式供应链到多维生态型供应体的转型升级,企业需要思考如何通过生态协同依托技术创新,构建横向端到端的整合,纵向虚实分离的产业生态网络,实现“横纵结合,虚实分离,人尽其才,物尽其用”的生态化大协作。
作者介绍:向明辉,第四范式供应链业务负责人。拥有20年以上快消、零售、互联网、智能商业相关工作经验,曾服务阿里巴巴、IBM、埃森哲、HP等领先企业,具备Data Science和Industry Expertise复合能力,在电商供应链、数字化供应链、供应链管理咨询方面积累了深厚经验。操盘过多个新零售的前中后台业务、产品及智能化运营体系的设计与落地。
版权声明:本文内容由互联网用户自发贡献,该文观点仅代表作者本人。本站仅提供信息存储空间服务,不拥有所有权,不承担相关法律责任。如发现本站有涉嫌抄袭侵权/违法违规的内容, 请发送邮件至 举报,一经查实,本站将立刻删除。
