1、作品简介
这款模块通过电力线载波的方式,将数据通过串口进行双向透传,可以用智能家居中的灯具控制、窗帘控制等等。
实物尺寸:95mm(长)*35mm(宽)*20mm(厚)(这个是之前一个产品上配套的模块,这次也没有修改电路板,如果再进行深化设计,电路板尺寸可以更小一些)
最后,开源给大家,大家可以根据自己的需求进行修改。
2、系统构架图

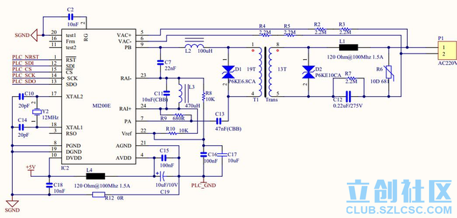
电力线载波芯片采用弥亚微电子的MI200E

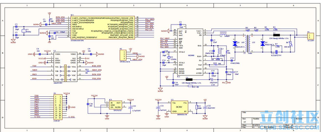
3、原理图

电力线载波部分

电源部分

单片机部分

4、实物图材料清单

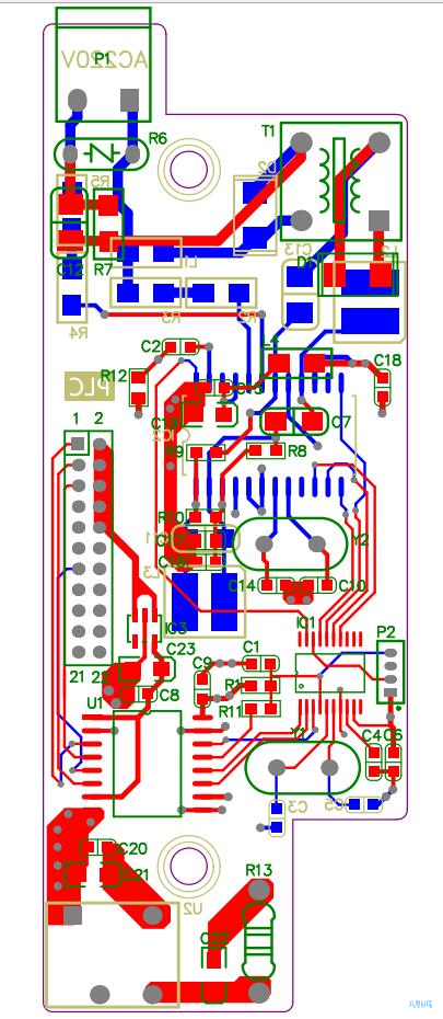
5、PCB实物图






注:最终源文件上传到附件中。
7、软件部分的描述
开发环境:IAR FOR STM8 1.40
STM8S库文件版本:2.00
源码开放给大家,后面的附件中一并附上。
8、作品演示
通过USB转串口连接电脑与模块,打开两个串口助手软件,进行数据收发。


9、总结
程序调试的时候,主要难点就是单片机与电力线载波模块之间的通信。如这个模块有些功能还不够完善,开源给大家,希望感兴趣的大神们能去完善它。
版权声明:本文内容由互联网用户自发贡献,该文观点仅代表作者本人。本站仅提供信息存储空间服务,不拥有所有权,不承担相关法律责任。如发现本站有涉嫌抄袭侵权/违法违规的内容, 请发送邮件至 举报,一经查实,本站将立刻删除。
