
HR一直都在谈绩效,团队管理者也一直都在谈绩效,甚至老板也一直都在谈绩效。
但实际上,大家所谈的绩效的重点其实都是不一样的。
HR谈的绩效往往是MBO、KPI、BSC、OKR等等绩效工具手段。管理者谈的绩效往往是如何考核如何监督如何改善员工的工作。而老板谈的绩效往往是业务增长缓速但成本上升过快,如何采用更好的管理方式让员工的收入与贡献挂钩。
对于KPI和OKR有什么区别?各自适合什么样的公司呢?
01
什么是KPI
KPI(key performance indicator)即关键绩效指标,其作用是将企业的战略目标分解为利于操作的工作目标。
具体来看,有四点定义了它的性质:
1.它的内容,来自企业的战略任务,反映企业的战略意图和战略构想
2.作为一种战略实施工具,它是一个完整的指标体系,指标间的关系反映企业的战略逻辑和价值结构关系
3.它主张将注意力集中在关键要素上,并力图以明确、简洁的形式便于接受和把握
4.既然是为了明确公司战略架构下的绩效内容,那么它就应该是共同确认,代表共识的东西
对于可量化的工作,KPI是很好的绩效工具,如电话销售考核接听率、客户投诉率等。但企业人数增多,岗位复杂之后,单一的KPI考核弊端就会显现。KPI主义,能赚快钱,但容易“丢了客户,毁了组织,恶了员工”
魏则西事件就是KPI主义造成的恶果,李彦宏在事后曾感叹:
“追逐短期KPI,使得百度价值观扭曲,用户不再爱我们了,我们再也不能为自己的产品感到骄傲了。如果失去了用户的支持,百度离破产只剩30天。”
02
什么是OKR
OKR全称是“目标和关键成果”。在谷歌创办不到一年时,一位叫John-Doerr的投资人,把OKR制度引入了谷歌,这种英特尔发明的制度,在谷歌一直沿用至今。
OKR主要的目的是为了更有效的完成目标任务,并且依据项目进展来考核的一种方法。它的主要流程是这样一个循环:
1、明确项目目标。2、对关键性结果进行可量化的定义,并且明确达成目标/未完成目标的措施。3、共同努力达成目标。4、根据项目进行评估。

OKR有自己独到的管理特点,比较醒目的有:目标要有野心、KR必须可以量化、目标要精炼、不与奖惩挂钩、要以季度为单位回顾评价。但是,这些要求在其他的目标管理体系中或多或少也是有的,尤其是KPI体系,有必要分析二者的区别与联系。
03
KPI和OKR的区别
OKR 关注的是目标,KPI 关注的是指标。当我们关注“目标”的时候,我们会思考接下来我要做的事情是什么;而我们关注“指标”的时候,我们会思考自己的工作如何评价。所以,即使真的实行了OKR,但总会被KPI带“跑偏”。

使用 OKR 的时候,我们的思维是“我们的目标是什么”。而使用 KPI 的时候,我们的思维第一反应是“我们的职责是什么”
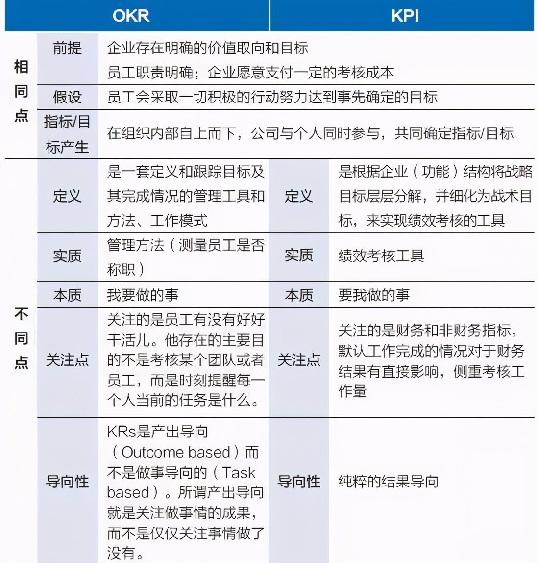
还不理解的话,那么下面这张图会让你一目了然

OKR相对于KPI而言,不是一个考核工具,它时刻提醒每一个人当前的任务是什么,这个季度工作完成的怎么样,下一阶段的工作重心是什么。OKR 最重要的是目标,因此要求目标本身就是正确的,不能凭空捏造或者胡乱猜想,要求团队 leader 具备较强的业务理解能力和很强的专业能力。
OKR的基本方法与原则
01
方法
首先,要设定一个目标(Objective),这个目标不必是确切的、可衡量的,例如“我想让我的网站更好”;然后,设定若干可以量化的“关键结果”(Key Results),用来帮助自己实现目标,例如“让网站速度加快30%”或者“融入度提升15%”之类的具体目标。
02
原则
①OKRs要是可量化的(时间&数量)。
②目标要是有野心的,有一些挑战的,有些让你不舒服的。一般来说,1为总分的评分,达到0.6-0.7是较好的了,这样你才会不断为你的目标而奋斗,而不会出现期限不到就完成目标的情况。
③每个人的OKRs在全公司都是公开透明的。比如每个人的介绍页里面就放着他们的OKRs的记录,包括内容和评分。
03
OKR的管理逻辑
OKR应用的思路来源于彼得·德鲁克的目标管理学说,该学说提出目标管理和自我控制是发挥个人优势、实现团队协作并获得共同福祉的最佳管理原则。OKR的体系设计从目标管理和自我控制两大原则出发,激励员工取得优秀的绩效,从而保证企业发展目标的实现。
标准OKR采用“自上而下”与“自下而上”结合的设定方式以达成公司至个人目标的一致性,并通过定期评估来保证KRs始终服务于O,以此实现目标管理。

OKR的评估结果虽不与绩效直接挂钩,但会作为绩效评估的一种参考,结合KPI、BSC、360°评价等其他考核方法完成绩效考核,以此实现员工的自我控制。
OKR落地的影响因素
鉴于OKR具备“目标管理”和“自我控制”两大特性,是否适用于企业主要受四大因素影响:市场环境、企业文化、组织架构和员工规模。

01
市场环境
市场环境是判断企业是否适合应用OKR的决定因素。在可预测性较低、竞争激烈的市场环境里,企业不得不因势而变,OKR在这样的环境中无疑会释放巨大的能量。这正是互联网、IT等知识密集型企业对OKR的响应最为热烈的原因。同时,谋求转型的传统企业为了实现从存量市场到增量市场的突破,同样需要以OKR引导公司上下整体配合,共同寻找业务的突破点和创新点。此外,OKR并不限于整个企业,也可以仅在部分部门施行,对于研发、广告、公关等创新程度要求较高、紧贴市场需求的部门来说,OKR同样是追逐目标的一把利器。
02
企业文化
企业文化是深刻影响OKR实施效果的关键因素。对于鼓励创新、冒险,追求企业和个人共同成长的企业而言,其培育的文化氛围为OKR的应用提供了适宜的土壤,更易激发员工的创新活力。反之,受控制导向、科层命令及按部就班完成指标的管理惯性长期影响的企业转向OKR的难度颇大,易造成水土不服。
03
组织架构
组织架构是影响OKR能否顺利落地的重要因素。组织偏向扁平化、层级距离较短的企业,沟通渠道比较顺畅,因此使用OKR更加如鱼得水。但对于层级较多、职位分明的一些传统企业,上下级沟通较少、决策响应速度慢,OKR不一定是解决问题的良药。
04
员工规模
员工规模也是尝试应用OKR的企业需要考虑的因素。对于处于初级发展阶段、员工规模较小的企业来说,只要领导者对企业的战略决策把控能力强,剩下的员工对企业的目标足够了解,那么对OKR需求便不大。而那些员工规模中等及以上的企业,为了避免行动与目标相背离,使众多员工与领导者共谋所求,OKR将是最适宜的解决之道。
OKR如何落地
(1)从上至下,目标的设立顺序应该是公司到部门到组到个人。
个人想做什么,和管理者想他做什么一般来说是不会完全相同的。那他可以通过先查阅上层的目标,在自己想做的事情范围内找到能对公司目标有利的部分,将他拿出来和自己的管理者进行讨论,做权衡取舍。某种情况下,很有可能这个自己想做的东西,会变成公司今后改变的发展方向。
(2)沟通的问题分两种方式:
①一对一的交流,即个人和他的管理者沟通。尤其是在一季度结束,另一季度开始时,要协商好关键结果是什么。因为不仅个人能说明自己想做什么,也是上面表达他想要你做什么,最好的情况是两者得到结合。
②全公司的会议,以小组的形式进行,各小组的负责人参加并介绍自己组的OKRs,最终大家一起打分评估。
(3)基本要求
①最多5个O,每个O最多4个KRs;
②60%的O最初来源于底层。下面的人的声音应该被听到,这样大家工作会更有动力;
③所有人都必须协同,不能出现任何命令形式;
④一页写完最好,两页是最大限值了;
⑤OKRs并不是绩效评估的工具,对个人来说,它起到很好的回顾作用,能快速明了地让自己看到我做了什么,成绩是怎么样;
⑥分数0.6-0.7是不错的表现,因此0.6-0.7将是你的目标。如果分数低于0.4,你就该思考,那个项目究竟是不是应该继续进行下去。要注意,0.4以下并不意味着失败,而是明确什么东西不重要及发现问题的方式。分数永远不是最重要的,除了是作为一个直接的引导作用;
⑦只有在KRs仍然很重要的情况下,才持续为它而努力;
⑧有个联合会组织来保证每个人都朝同样的目标行进。(事实上OKRs实施过程中,你能够获得大家的认可和帮助,这是很有趣的事情)。
(4)OKR的关键
①每个季度和年度都有OKRs,并保持这样一个节奏的。年度的OKRs不是一下就敲定了的。比如你在12月设了下季度和年度的OKRs,往后集中精力在实施季度OKRs上,毕竟这是眼前的目标。而过了一段时间,你可以验证年度OKRs是不是正确的,并不断修订它。年度的OKRs是指导性的,并不是约束。
②可量化的。
③个人、组、公司层面上均有。
④全公司公开。
⑤每个季度都打分。
总结:OKR落地的应用法则
目前国内的大多数企业仍处于观望态度,在追求新的绩效管理的方式时必须全方位地考量以上四个因素,其中市场环境是企业通常无法改变的外部因素,其他三个则是可以调整的内部因素。
匹配这四大要素的企业毫无疑问是应用OKR的最佳模板。如果企业的员工规模在中等以上,可借鉴谷歌式的OKR,按照严格、完善的OKR体系改善绩效管理方式,带领全体员工走向康庄之道;如果企业的员工规模中等,上下级的OKR传导机制不需太过复杂,可先采用知乎式OKR体系,待企业整体适应或发展壮大后向谷歌式OKR进行转变。
对于处于追求创新与竞争的市场环境,还不具备其他重要要素的企业而言,要想试水全新的管理方式,就必须先在企业文化、组织架构进行调整,例如培育竞争、创新、进取的企业文化,缩短层级距离,使组织内部的沟通和决策响应更加顺畅和敏捷,随后再循序渐进地引入OKR。
总之,OKR的管理理念针对的是适宜的公司、部门、个人,而并非特定的行业。无论是红海厮杀还是蓝海扬帆,企业都需要根据自身情况,审慎地衡量OKR应用的价值,并在借鉴范例的基础上探索最适宜的实践方式。
版权声明:本文内容由互联网用户自发贡献,该文观点仅代表作者本人。本站仅提供信息存储空间服务,不拥有所有权,不承担相关法律责任。如发现本站有涉嫌抄袭侵权/违法违规的内容, 请发送邮件至 举报,一经查实,本站将立刻删除。
