相信小伙伴们都知道,王者荣耀亲密关系制度已经进行了调整,最近官方公布了最新的调整进度,现在赶紧来看看都有哪些变化吧!

在原本的亲密关系当中,亲密度都是有上限的,在达到9999之后就不会再提升,这就导致很多玩家都是一个数值。于是官方在某一次的更新当中就取消了亲密度数值的上限,改为不停上升的等级,数值越高等级越高,排位等待界面也能够一眼就看出两人的关系到底是不是真的亲密。

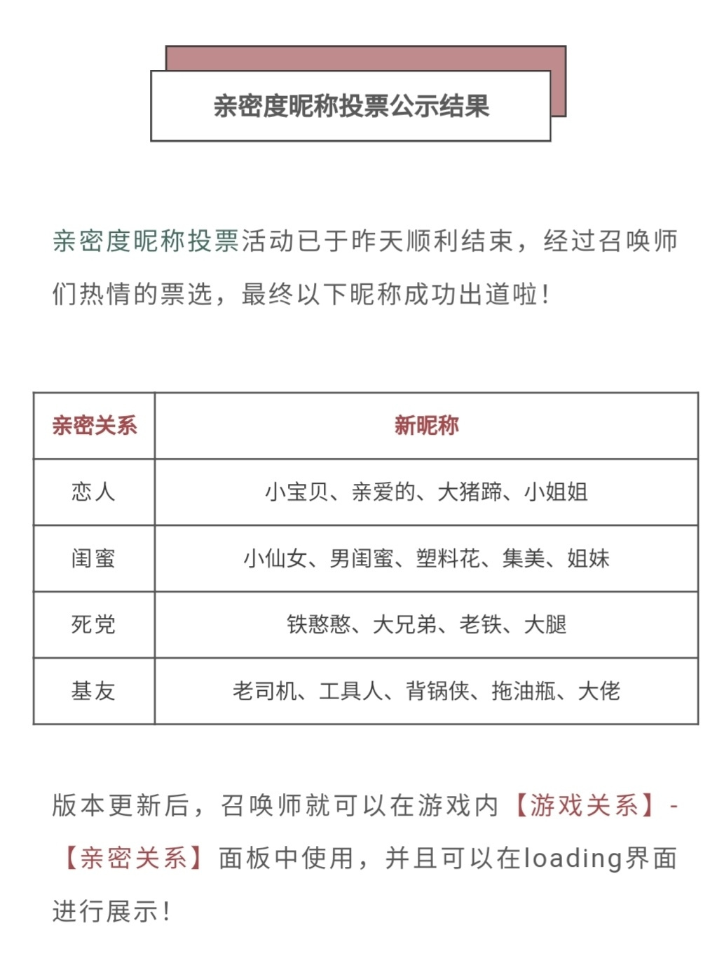
在新的亲密度规则上线之后,不同的亲密度等级也会有不同的奖励,在达到5级之后就能够使用专属的快捷消息,其中包括了“大佬救命”、“别急,有我”等等,其中还有最适合大众用的“打团请保护我”。达到10级之后玩家就可以自行定义亲密度称号,而被选的亲密度称号都是玩家自行投票选出的。


以后大家可以称呼恋人为小宝贝、亲爱的以及大猪蹄,而基友就是老司机、工具人、拖油瓶以及大佬,选择哪个视好友的游戏水平决定。不过不少玩家在看了这些称呼之后表示,未免过于土味和油腻了,希望官方以后征集名称的时候能够开放一个自定义。


版权声明:本文内容由互联网用户自发贡献,该文观点仅代表作者本人。本站仅提供信息存储空间服务,不拥有所有权,不承担相关法律责任。如发现本站有涉嫌抄袭侵权/违法违规的内容, 请发送邮件至 举报,一经查实,本站将立刻删除。
