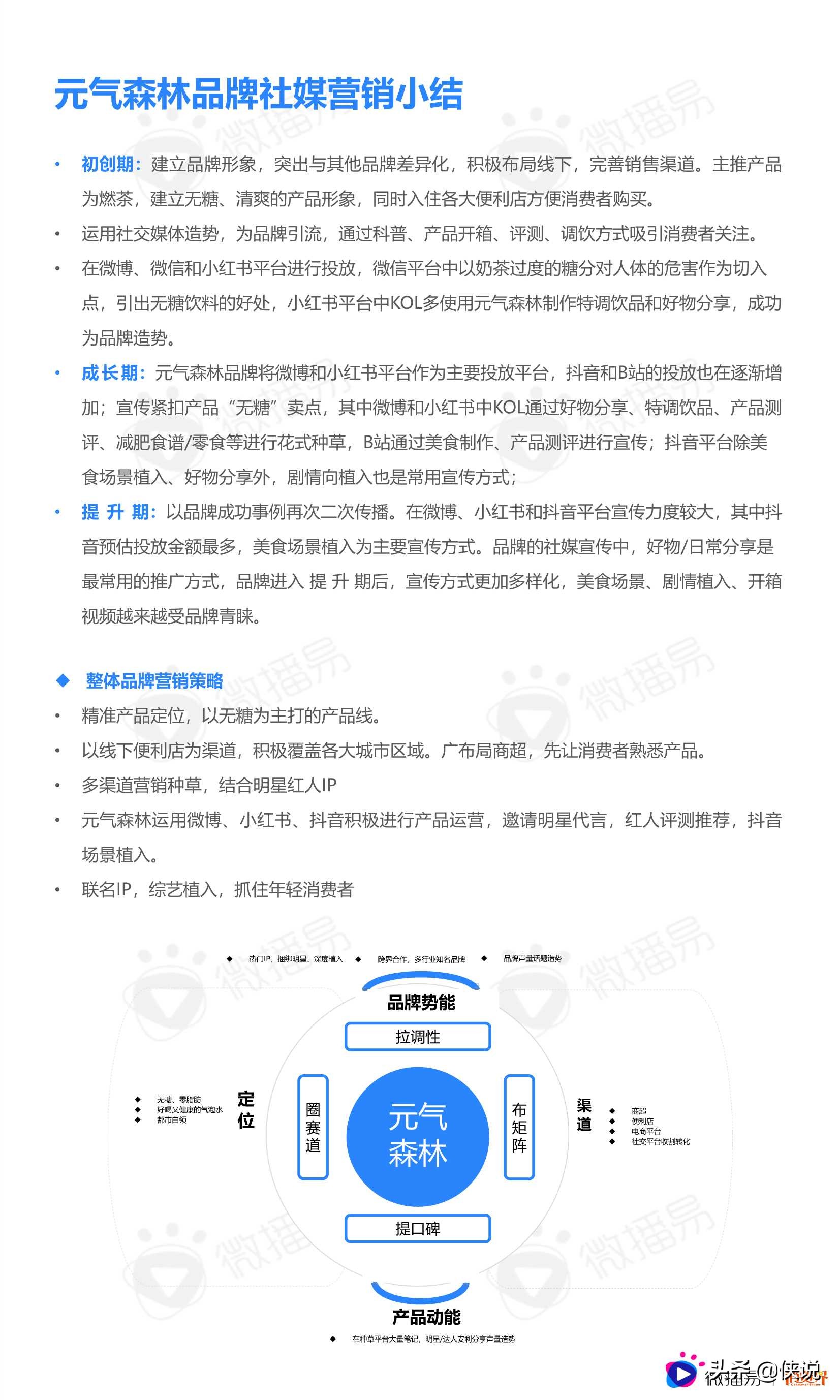
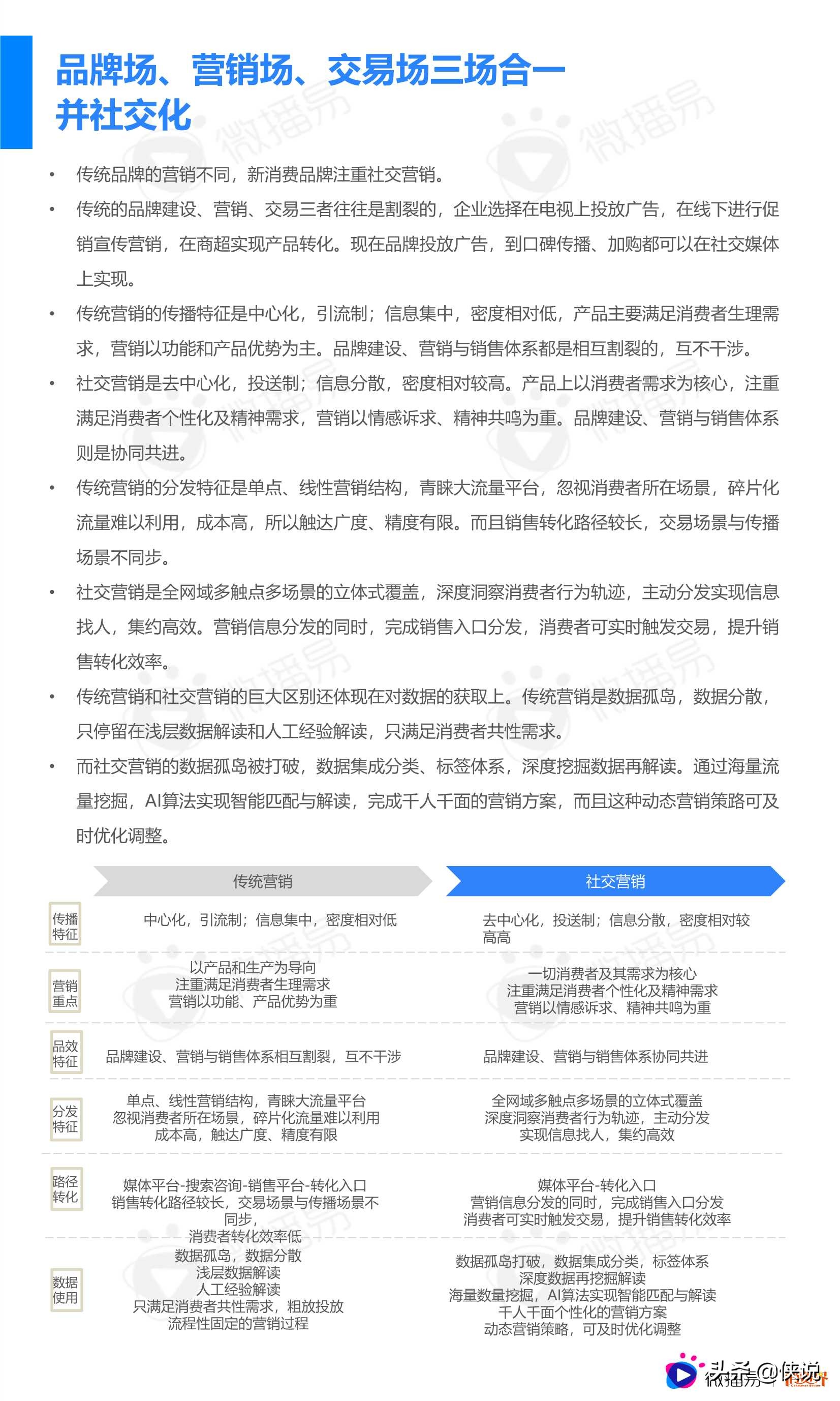
2021,社交媒体推动消费关系的重构。
社交红人带来多元的消费模式、场景,消费链条更多、转化效率更高,已成为新经济增长的重要驱动力量,在万亿的消费市场中,破局与重构、内卷与增长并存,2021年新的风向和增长机会与新消费环环相扣。
新消费无疑是未来中国消费行业发展的重要方向。不论是品牌还是自媒体,错过了新消费浪潮就是错过时代的机遇。
我们研究了800个新消费崛起的案例,通过数据研究与分析,我们发现,从品类占比角度,21%是食品饮料,19%是美妆个护品牌,19%是家用电器品牌,从预估投放红人金额角度而言,美妆个护占比48%,食品饮料38%。整体来说,食品饮料行业最拥挤,美妆个护新消费品牌更多金。
新消费拥有庞大的体系结构,从这些数据研究中,我们分别从消费主体、品类赛道、产品概念、营销策略、触点渠道五个角度,拆解新消费的趋势风向。

























版权声明:本文内容由互联网用户自发贡献,该文观点仅代表作者本人。本站仅提供信息存储空间服务,不拥有所有权,不承担相关法律责任。如发现本站有涉嫌抄袭侵权/违法违规的内容, 请发送邮件至 举报,一经查实,本站将立刻删除。
