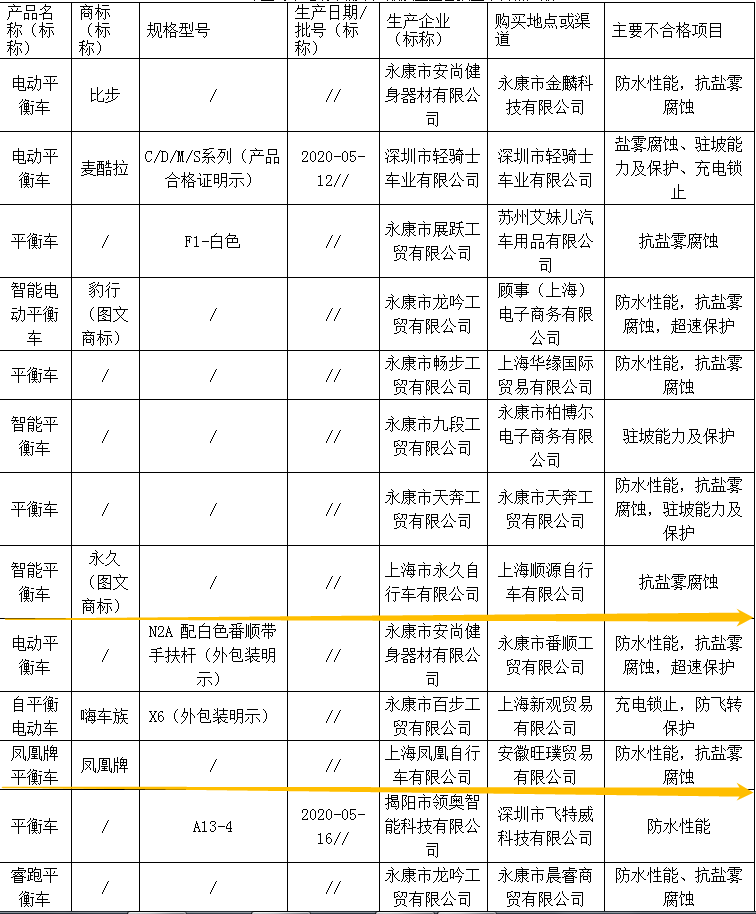
电动平衡车以其小巧、轻便,成为日前越来越多人的出行工具,但你想过质量怎么样吗?近期,上海市市场监督管理局对本市生产、销售的电动平衡车产品质量进行了监督抽查。本次抽查了20批次产品,经检验,不合格13批次。

据了解,此次抽查不合格率达65%。不合格项目涉及超速保护、防水性能等。凤凰、永久等品牌被点名。上海市市场监管局表示,本次抽查发现的不合格产品将移交企业所在地市场监管部门依法进行处理。
嗨车族等6批次电动平衡车
安全性指标不符合标准要求
最新公布的电动平衡车产品质量监督抽查结果显示,这次抽查的20批次样品,均来自上海市的实体店和电商平台。本次监督抽查依据相关标准要求,对最高设计车速、信号功能、防水性能、防尘性能、抗盐雾腐蚀等项目进行了检验。
本次抽查发现涉及安全性指标的项目有6批次产品不符合标准要求,涉及的不合格项目为:超速保护、驻坡能力及保护、充电锁止、防飞转保护。
包括标称永康市龙吟工贸有限公司生产的一批次“豹行”智能电动平衡车,超速保护检出不合格;以及一批次标称永康市百步工贸有限公司生产的“嗨车族”自平衡电动车(规格型号:X6),充电锁止、防飞转保护项目不合格。
据悉,没有超速保护功能的电动平衡车在超速行驶时无法及时警告使用者,存在安全隐患;若没有驻坡能力及保护功能,使用者会根据说明书中给出的最大爬坡度信息错估爬坡行驶中的风险;没有充电锁止功能的产品在充电过程中能正常行驶,充电线可能会将使用者绊倒或拉倒;没有防飞转保护的电动平衡车在停止行驶时若被使用者拎起,车轮会持续飞转,易导致使用者受伤。
凤凰牌、永久等11批次产品
使用性指标不合格
另有11批次产品不符合使用性指标要求,涉及的不合格项目为:防水性能、抗盐雾腐蚀。
通告显示,永久(图文商标)牌一款智能平衡车上榜。该批次产品标称生产企业为上海市永久自行车有限公司,购买渠道为上海顺源自行车有限公司,主要不合格项目为“抗盐雾腐蚀”。
此外,一批次凤凰牌平衡车检出防水性能、抗盐雾腐蚀不过关。该批次产品标称上海凤凰自行车有限公司生产,购买渠道为安徽旺璞贸易有限公司。
据悉,没有防水性能和抗盐雾腐蚀的电动平衡车在行驶过程中遇水会出现无法启动甚至自动关机的情况,导致消费者无法正常使用该产品。
永久、凤凰多次上榜黑名单
公开资料显示,永久和凤凰自行车是上海的名牌产品。永久自行车厂的前身是1940年成立的昌和制作所。到1952年,永久牌自行车年产已达到28767辆,占全国自行车产量的三分之一以上,成为新中国自行车行业中一颗耀眼的“明星”。
凤凰自行车的前身是1897年上海富商诸同生注册创立的同昌车行。1959年1月1日,“凤凰”商标正式被批准,“凤凰”就此诞生。多年来,公司获得专利18项,每年开发上百款新品,开设凤凰自行车、童车等网络旗舰店、专卖店,2014年10月凤凰自行车被评选为“上海名牌辉煌之星”。
然而,这不是凤凰牌、永久牌第一次上榜黑名单。
2020年12月期间,广东省电动车商会共检查了1692台电动自行车车辆,其中发现涉嫌生产不符合要求电动自行车的企业,涉及河北、天津、江苏、山东、广东等省市122款电动自行车产品,东方奥玛、凤凰、飞鸽等商标被点名。
天眼查显示,上海市永久自行车有限公司分别在2020年12月29日、2021年2月9日,均因生产、销售以不合格产品冒充合格产品被处以行政罚款。2018年该司又因发布虚假广告被浦东新区市场监管局处以行政罚款。
版权声明:本文内容由互联网用户自发贡献,该文观点仅代表作者本人。本站仅提供信息存储空间服务,不拥有所有权,不承担相关法律责任。如发现本站有涉嫌抄袭侵权/违法违规的内容, 请发送邮件至 举报,一经查实,本站将立刻删除。
