
信息流广告基础概念思维导图
头条营销认证考试TMC学习笔记(一)
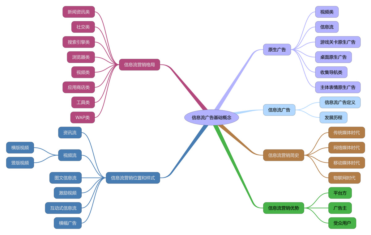
理解信息流的发展历程、营销优势、营销格局与营销样式。
01
什么是原生广告
原生广告是以用户体验出发的一种盈利模式,从视觉上他跟应用的内容界面相契合,将广告变成内容的一部分,它的展现形式有很多种,可以是视频植入、搜索竞价、信息浏览、应用嵌入,其中信息流属于原生广告最为常见的一种形式,且以移动端为主要载体
- 视频类:视频类的原生广告可以是某个视频背景中的广告牌,人物手中的物品,暂停、加载、结束后弹出的广告插屏
- 主题表情原生广告:就是深度植入,将广告制作成各种主题、皮肤等
- 游戏关卡原生广告:在游戏的关卡中、通关奖励中植入的广告
- launcher桌面原生广告;通过手机桌面、应用功能中设计icon按钮,点击后进入一个广告
- feeds信息流:如Facebook、微信广告等在信息流中插入广告
- 手机导航类:导航应用的功能就是帮助用户方便的找到喜欢的应用

原生广告定义
02
信息流广告定义
信息流广告(news feed ads)用户使用互联网产品时,产品主动推送并与其产品功能混排在一起的原生广告,常见于社交媒体和资讯类产品,包括文字、图片、视频和短视频等形式。信息流广告最早于2006年出现在社交巨头Facebook上

信息流广告定义
2006年 Facebook首先推出信息流广告
2011年twitter 上线信息流广告
2012年微博信息流广告上线
2014年今日头条信息流广告上线
2015年应用商店厂商信息流广告上线
2019年规模达到1662亿
03
信息流营销简史发展
传统媒体时代、网络媒体时代、移动媒体时代、物联网时代

发展简史
04
信息流营销优势
平台方
- 万家平台,流量巨大
- 释放了大量广告库存
广告主
- 广告精准度高
- 触达率和转化率高
- 营销模式创新(传统模式+新媒体技术)
受众
- 干扰少,体验好
- 符合现在人们获取信息的途径

信息流营销优势
05
信息流营销格局
新闻资讯类(今日头条,网易新闻、澎湃新闻等)
- 用户使用时间长、频次高、粘性强
- 广告售卖形式多样,广告位样式也比较多
- 精准度有限,比较适合强曝光
社交类(微信、qq……)
- 用户互动性强,信息可以二次传播
- 拥有大量用户注册信息,用户自然属性判定精准度高
- 广告形式和样式较单一
搜索引擎类(百度、uc……)
- 用户量庞大
- 营销投放精准度高,可锁定用户近期购买需求
- ROI高,流量成本降低;且精准度高,相对于其他信息流ROI略高
- 起步较晚,广告形式和样式较单一
视频类(爱奇艺、腾讯视频……)
- 长视频类以图片、内容植入、视频为主
- 推广时段效果差异较为明显,多集中在中午和晚上时段
- 突出好玩、娱乐、段子手的渠道特性,对视频创意的要求和创新性要求高
浏览器类
- 用户基数大,多与其他平台做整合
- 仅首页触发,用户关注度低
应用商店类
- 用户自主下载
- 信任度高
- 应用留存高

信息流营销格局
06-1
资讯流-营销样式及特点
在社交媒体用户的好友动态或者资讯媒体、试听媒体内容流中的广告,这种穿插在内容流中的广告,对用户体验来说相对较好,广告主也可以根据用户兴趣精准投放;常见的有今日头条资讯流、uc头条资讯流、腾讯新闻资讯流,朋友圈广告卡片

资讯流营销样式及特点
06-2
视频流-营销样式及特点
视频信息流广告以内容的可视化形式传播,能够在潜移默化中提升受众的接受度,优化用户体验,将匹配的用户画像应用到不同的营销情景下,即根据用户的行为、兴趣、时间、地点等情景,进行精准化分发,使匹配度更高,从而提升转化

视频流-营销样式及特点
06-3
图文&横竖视频流-营销样式及特点
图文信息流:原生化的广告形式
- 小图:配合文案展示,内容高度原生
- 组图:展示多样信息
- 大图;品牌强势曝光
横版视频:多感官的互动传达,提升用户观感,展示信息多
竖版视频:沉浸式全景体验,强曝光,视觉冲击力强

图文&横竖视频流-营销样式及特点
06-4
激励视频-营销样式及特点
全屏视频广告,时间通常是15-30秒,用户可以选择观看视频广告来换取应用或游戏内有价值的东西,例如虚拟货币、游戏生命值等,用户主动观看性强,视频播放完成度高

激励视频-营销样式及特点
06-5
互动式信息流-营销样式及特点
微信朋友圈卡片广告的投票功能,穿山甲联盟激励视频,游戏试玩等,吸引用户主动参与你的广告,快速体验产品

互动式信息流-营销样式及特点
06-6
横幅广告-营销样式及特点
横跨于页面上下端的矩形公告牌,适合在用户停留较久或者访问频繁的页面,常在小说或游戏内出现,例如爱奇艺订阅空间页信息流广告,优良广告横幅广告
版权声明:本文内容由互联网用户自发贡献,该文观点仅代表作者本人。本站仅提供信息存储空间服务,不拥有所有权,不承担相关法律责任。如发现本站有涉嫌抄袭侵权/违法违规的内容, 请发送邮件至 举报,一经查实,本站将立刻删除。
