在前面的方法课上,谈到内容分析法完全采用科学的研究方法,即从研究目的,到研究理论,再到研究假设,最终到研究结果,整个过程应用科学而严谨。该方法既注重资料的量化统计,同时也注重对于资料的质性分析。
在研究和应用价值上面,内容分析法表现出强大的生命力。它能被用于研究任何文献或有记录的交流传播事件 ,因此应用领域十分广泛 ,包括从商业到社会服务、从市场和媒体研究 ,到人种和文化、社会学和政治学、心理认知科学以及很多其他研究领域。
内容分析法应用在哪些研究领域?
首先在研究方面,内容分析法应用的情况如何呢?
用数据说话。首先在知网上进行检索,时间限定在2016.12-2020.12近五年,以“内容分析法”进行全文精确检索,出现2次以上的文献数量为3,906篇,从发表年度趋势来看,从2016年的74篇,到2020年预计为1,557篇,文献数量增长约20倍。

在研究主题方面,前三十个有关内容分析研究方法、研究综述、政策研究、网络文本、旅游形象研究等主题文献数较高。

在研究学科方面,社科类文献数是最多的,其中图书情报学、新闻与传播、旅游、教育、政治学、心理认知等学科文献数较高。

内容分析法在研究领域的应用案例
接下来小编整理了部分应用领域的实战案例,供大家进行参考。如果大家还想了解更多的案例,可以登入DiVoMiner®知识库进行检索。


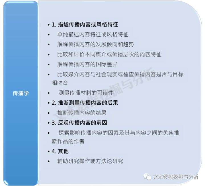
小贴士:新闻与传播学领域分析方向解读
了解到内容分析法可以应用的一些领域后,小编就以新闻与传播学为例跟读者们谈谈可进行分析研究方向。比如从传播过程中所涉及到的传播内容、传播者、受众的角度设计内容分析的研究模式。
比较传播内容的趋势
分析同一传播来源的内容,在不同时期或阶段的变化。例如:分析过去10年来主流新闻媒体,有关非传染性疾病的报道框架和导致框架差异的潜在原因;分析网红事件在不同传播阶段的内容,比较同类事件在节点上的差异。(相关论文详情请点击这里)
评估情势对传播内容的影响
探讨同一传播来源的内容,在不同的历史、政治、文化情势下,会有哪些变化。例如:分析广告在互联网1.0和2.0时代,不同移动终端广告内容的设计变化;比较抗议背景下,中医与西医媒介形象的变化性。(相关论文详情请点击这里)
评估读者对传播内容的影响
探讨同一传播来源,面对不同的读者,是否会生产不同的内容。例如:分析新闻报道中有关一带一路议题报道的差异以及探寻差异的原因;比较KOL、政经界代表、厂商针对不同社交媒体(如微博、微信公号、Facebook、Twitter等)发表的内容以及读者与其互动性。
分析传播内容变量间的关系
分析同一传播来源中,不同内容的关联性。例如:分析某社交媒体账号所发表的大量内容之间,是否有关联性;分析同一电视台的不同节目所呈现的价值观念,是否有关联性。
比较传播者之间的差异
比较不同的传播来源的内容,藉以推论传播者之间的差异。例如:比较新闻媒体与社交媒体的社论立场,以探讨不同读者导向的媒体之社论立场,是否有所不同。
评估传播者的表现
在采取某一特定的标准,来评估传播者的表现。例如:以官方声明为标准,比较社交媒体有关疫情传播路径的讨论,以评估网络谣言的产生和发展;以某一传播内容的调查数据为标准,和社交媒体上相同传播内容的情感作一比较,借以评估大众和社交媒体网络情感分析的不同。
版权声明:本文内容由互联网用户自发贡献,该文观点仅代表作者本人。本站仅提供信息存储空间服务,不拥有所有权,不承担相关法律责任。如发现本站有涉嫌抄袭侵权/违法违规的内容, 请发送邮件至 举报,一经查实,本站将立刻删除。
