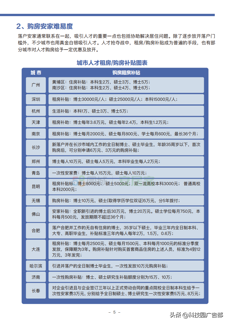
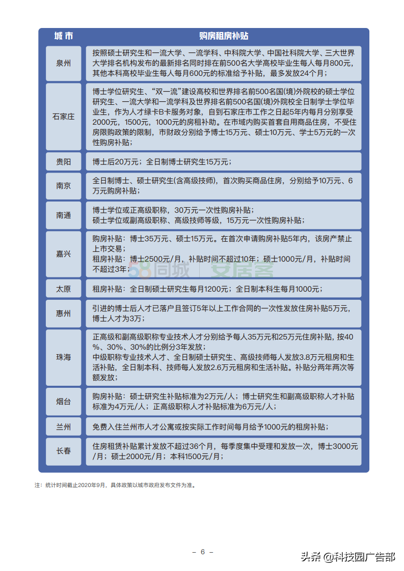
2020年,全国多地掀起人才争夺战,纷纷出台一系列优惠政策吸引广大人才安家置业。近日,58同城、安居客发布《2020年城市人才安居吸引力报告》全方位解析了各城市对人才吸引力,以及人才择城安家置业的行为偏好。







版权声明:本文内容由互联网用户自发贡献,该文观点仅代表作者本人。本站仅提供信息存储空间服务,不拥有所有权,不承担相关法律责任。如发现本站有涉嫌抄袭侵权/违法违规的内容, 请发送邮件至 举报,一经查实,本站将立刻删除。
2020年,全国多地掀起人才争夺战,纷纷出台一系列优惠政策吸引广大人才安家置业。近日,58同城、安居客发布《2020年城市人才安居吸引力报告》全方位解析了各城市对人才吸引力,以及人才择城安家置业的行为偏好。







版权声明:本文内容由互联网用户自发贡献,该文观点仅代表作者本人。本站仅提供信息存储空间服务,不拥有所有权,不承担相关法律责任。如发现本站有涉嫌抄袭侵权/违法违规的内容, 请发送邮件至 举报,一经查实,本站将立刻删除。