双十一刚刚过去,双十二的活动规则就出来了。双十一很多中心卖家都做的不太理想,对大促活动失去了信心。与双十一主打天猫不同,双十二是淘宝商家的盛宴。只要活动节奏,营销把控好,还是可以赚钱的。
双十一刚刚过去,双十二的活动规则就出来了。双十一很多中心卖家都做的不太理想,对大促活动失去了信心。与双十一主打天猫不同,双十二是淘宝商家的盛宴。只要活动节奏,营销把控好,还是可以赚钱的。

今天我们一起来探讨下双十二的活动规则:
1.双十二活动规则 2.商家要注意的点 3.如何做好双十二
一、双十二活动报名规则
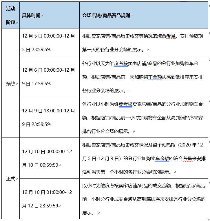
今年双十二还好没有学双十一两次爆发的模式,还是和以前一样只有一天的爆发,不然中小卖家又要头大了,具体活动时间规划是这样的:
预热期:2020年12月7日0点-2020年12月9日23:59:59
活动期:2020年12月10日0点-2020年12月12日23:59:59
天猫的报名时间是11.19号12:00-11月23号23:59:59
淘宝c店具体报名时间节点如下图:

注意:淘宝、天猫双12报名时间不同
二、商家要注意的点
报名了双十二的商家,必须设置以下两个玩法条件:
①包邮(这个我就不做过多解释)②所有参与双十二的淘宝商家(会场+外围),必须设置跨店满减,满减一般是200-25,部分类目可能会额外多个1000-50的档位供商家选择。一旦满减档位设置完成则不可更改。
天猫店铺还是和双11一样 全场满300-40
同时要注意的是:双12商品活动价格≤校验期内的最低标价
校验期:11.12 00:00:00-12.9 23:59:59
保价期:12.13 00:00:00-12.27 23:59:59
淘宝双12对最低价把控的很严
三、如何做好双十二
双十二对于做淘宝c店的卖家来说是好的,因为双十一是天猫的主场,而双十二呢是淘宝的主场。双十二会对淘宝店铺有流量扶持。所以淘宝更要做好双12期间店铺宝贝的营销活动,做好流量的承接。之前的文章有讲过如何做好大促的营销,你们可以去看下。
双十二是有主会场和分会场的,主会场是无需商家报名的,卖家只需要报名分会场即可,之后系统会根据赛马机制来选取优秀的商家入围。

总 结
双十二对于淘宝的中心卖家来说是很好的机会,有很大的流量扶持,做好预热期的赛马 进入主会场,在2020年最后取得个好成绩。
电商人没有时间松懈,不要以为双11结束了就好了,后面还有双12,圣诞、元旦、年货节等着你们呢
电商人 电商魂,加油 奥里给!
版权声明:本文内容由互联网用户自发贡献,该文观点仅代表作者本人。本站仅提供信息存储空间服务,不拥有所有权,不承担相关法律责任。如发现本站有涉嫌抄袭侵权/违法违规的内容, 请发送邮件至 举报,一经查实,本站将立刻删除。
