挂车经营性租赁近几年开始逐步受到物流企业的关注
中国的公路运输市场是一个竞争极为激烈的市场,绝大部分参与者为中小企业,其现金流水平、抗风险能力等都相对较弱,规模化扩张的能力也受到限制。
尤其是去年年底爆发的新冠疫情,对以中小企业为主的公路运输行业带来了巨大的冲击。根据今年疫情期间的调查,在疫情冲击下,我国大部分中小企业现金流仅能维持不到3个月的时间。
图:新冠疫情冲击下中小企业的现金流维持时间,数据来自招商银行研究院
资产的经营性租赁模式在一定程度上能帮助物流企业缓解现金流问题,提升资产配置安全性,同时能帮助物流企业进行资产管理,使其更专注于业务运营本身,近年来越来越受到物流企业的关注。罗戈研究曾经连续两年发布过中国新能源物流车市场的研究报告,对新能源物流车所通行的租赁模式进行了深入的探讨。而在挂车、牵引车等其他物流运输装备领域,同样存在经营性租赁的模式。挂车经营性租赁近几年开始逐步受到物流企业的关注。
为了研究挂车经营性租赁模式在中国的发展现状,分析挂车经营性租赁市场趋势,罗戈研究联合G7发布《2020中国货运挂车经营性租赁市场发展报告》,基于线下访谈、线上调研分析,对挂车经营性租赁这一模式的发展现状、经济效应等进行研究。
行业背景
政策变动频繁,物流企业购买挂车资产存在很大投资风险
近年来国家出台了一系列政策,对半挂车产量、半挂车车型分布情况造成了很大冲击。很多物流企业购买的半挂车在使用一定时间以后会因政策原因无法上路或上路成本过高。例如,2020年开始施行的高速公路按轴收费政策,使得企业原有的3轴挂车通行费用上升,很多企业不得不将其更换成2轴挂车,造成了巨大的经济损失。
图:近年来挂车相关政策法规
业务量波动明显,自持挂车资产利用率低
物流行业货量有着明显的季节性和波动性,以快递快运等货主型企业为例,通常从下半年开始货量会开始走高,中秋节、国庆节、双十一、双十二以及春节前夕等节点货量会远高于全年货量均值,而1月-3月之间货量偏少,春节假期期间的货量甚至会低于平均值59%之多。在货量低谷期挂车的使用率将明显偏低。
而对于快递快运承运商来说,他们与上游客户的合约周期通常为一年,到期是否能够续签存在未知,除了面对普遍的货量季节性波动还会面临在激烈的市场竞争环境下客户丢失的风险,更加剧了挂车资产利用率低的问题。
图:某全网型快递快运企业2019年业务量波动情况,数据来源 公司公告
甩挂运输的发展需要企业为牵引车配备更多挂车
中国早在2009年开始就陆续推出了多项政策鼓励甩挂运输的发展,包括2009年的《关于促进甩挂运输发展的通知》、2010年的《甩挂运输试点工作实施方案》以及2012年的《公路甩挂运输试点专项资金管理暂行办法》,然而受限于我国头挂比较高、产品标准统一、信息化不足等因素的影响,甩挂运输在我国的发展相对缓慢。
我国头挂比与发达国家存在差距的一个原因是早年间没有专门针对挂车的融资租赁方案,企业要多购置挂车需要连同车头一起购买,阻止了大部分中小企业尝试这一方式。
图:中国大陆与世界部分地区头挂比对比情况
物流企业现金流短缺
此外,最重要的就是物流企业经常需要面对的现金流短缺问题,开篇已经对疫情冲击之下中小物流企业所面临的现金流短缺问题进行了介绍。挂车的经营性租赁模式能够有效减少企业的初期投入。根据测算,经营性租赁模式在初期投入上比传统的融资租赁模式能够节约30%左右的资金。

图:以1头2挂为例,车头采用融资租赁,挂车采用经营性租赁和融资租赁的对比,经营性租赁模式能节约31%的初始资金投入。
但同时,不得不注意的问题是,经营性租赁模式虽然在初期投入上能够节约资金,但全生命周期来看,其绝对成本是要高于融资租赁模式的。
挂车经营性租赁市场基本情况
挂车经营性租赁在欧美等发达国家已经是非常成熟稳定的模式,租赁渗透率也都在20%以上。从世界范围内来看,每年新增挂车的经营性租赁模式渗透率长期保持在16%左右。中国的挂车经营性租赁模式起步相对较晚,目前每年新增挂车渗透率仅为1.3%左右,与欧美等发达国家相比存在较大差距。
图:世界范围内挂车获取方式占比,数据来源 TIP
图:世界部分地区每年新增挂车经营性租赁模式渗透率,数据来源 TIP、G7
我国挂车经营性租赁模式2016年左右开始出现,目前存量有限,但每年增幅可观。我们认为,从2023年开始经营性租赁模式会渗透到快递快运以外的其他挂车品类市场,对市场增量持乐观预估。
图:国内挂车经营性租赁保有量及预测
中国挂车经营性租赁产业链图谱:
图:中国挂车经营性租赁产业链图谱,制图:罗戈研究
挂车经营性租赁模式能够提供的产品与服务
车型方面,国内挂车经营性租赁客户目前主要集中在快递快运领域,行业应用的半挂车以集装箱半挂车为主,尺寸主要集中在45尺到48尺。此外,大宗货物运输领域也开始尝试经营性租赁模式,产品包括中翻自卸车、直梁仓栅车等。
图:国内经营性租赁挂车车型示例
附加服务方面,部分做挂车经营性租赁的平台会在其出租的半挂车上打包一系列依托于各种IoT设备的智能化服务,从而为物流企业客户提供更丰富的资产管理、运营管理服务。以G7对外出租的数字货舱为例,其基于IoT的功能自动量方、自动载重、防侧翻地图、头挂匹配等功能,能够多方面帮助物流企业进行更精细化的运营管理。
在模式方面,经营性租赁的灵活性特点,决定了其可以提供多种多样的租赁方案供客户选择,方便物流企业根据自身情况选择最合适的方案。目前市场上的租赁方案,按模式可分为标准租赁模式、定制化模式以及创新模式等,按租赁时长分可分为以年或数年为单位的长租、以月、天为单位的短租等模式。
图:经营性租赁提供多种租赁模式
客户调研:物流企业客户对经营性租赁模式怎么看
为了调查当前中国挂车经营性租赁模式在物流企业中的认知现状,我们发起了线上调研并进行了线下访谈。从调研结果来看,客户企业以快递快运、车队、零担专线为主,三者合计占比达到74%左右。此外,合同物流与大宗运输领域也有部分企业开始尝试经营性租赁这一模式。
图:挂车经营性租赁模式客户企业类型分布
从受访者的地域分布来看,挂车经营性租赁的客户企业在东部和南部沿海地区、中原地区分布较多,尤其是广东地区。西北、西南以及东北地区目前这一模式还不太流行。
图:本次调查调研样本地理分布热力图
从调研结果来看,大部分企业选择采用经营性租赁模式最重要的原因是该模式能够有效缓解短期现金流压力,在新冠疫情冲击的大背景下,现金流对于企业更加至关重要。

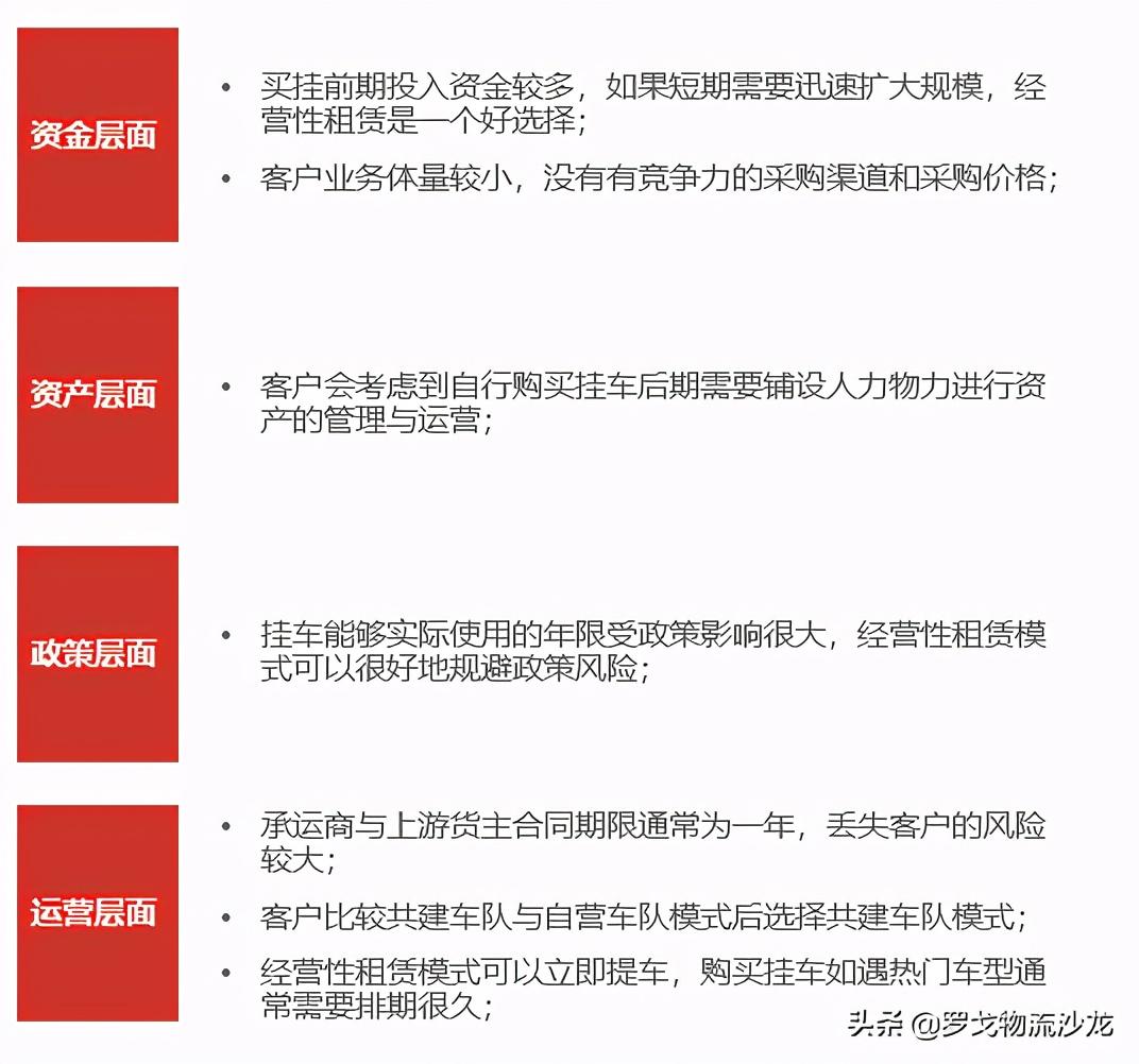
图:客户选择经营性租赁模式的原因总结
行业趋势展望
挂车经营性租赁产品线会越来越丰富
参照经营性租赁模式比较成熟的欧美等发达国家和地区的经验,未来经营性租赁挂车的产品线将会越来越丰富,逐步渗透的公路物流行业的各细分领域。
目前经营性租赁挂车产品主要以普通集装箱半挂车为主,未来的中翻自卸半挂车、仓栅半挂车、粉粒物料半挂车、冷藏半挂车、罐式半挂车等都可以进行经营性租赁。
图:多种类型的半挂车
挂车经营性租赁的服务、模式、产品将更加丰富多元
当前由于挂车经营性租赁尚处于起步阶段,市场上的主要玩家都是自己购买半挂车出租给物流企业客户的模式,这种模式资产偏重,不利于规模化扩张,在提供多元化服务的能力上也有限。
未来随着市面上的半挂车规范化进一步加强,物流企业可以将自身挂买的挂车放到租赁平台上对外出租,形成挂车资产共享平台,一方面丰富了产品线,另一方面也为物流企业创造了一定收益。挂车资产共享平台在未来推动甩挂运输方面将发挥重要作用。
随着租赁平台的规模化扩张和全国网络化服务能力的形成,未来挂车经营性租赁可以提供全国取还服务,进一步加强这一模式的灵活性。
租赁模式方面未来也会产生更多创新,比如比当前的短租时间更为灵活的分时租赁,或者按公里数而非时长进行租赁等。在最终资产处理方面,物流企业也可以选择在租赁后买断挂车所有权。
智能化/数字化的挂车将通过经营性租赁模式普及
数字化转型是物流企业的必然选择,尤其是新冠疫情的冲击更是加剧了挂车数字化的进程,然而数字化转型过程中的成本通常是中小物流企业不愿意承受的。挂车的经营性租赁这一模式降低了物流企业尝试挂车IoT新产品、新技术的门槛,无形中推动了智能化、数字化挂车在行业的普及。
我们的调研已经看到,大部分物流企业在尝试智能化挂车之后,对于其在助力企业经营方面的能力给予了高度认可,未来挂车也将会向其他物流装备一样逐步完成数字化的转型。
图:客户对半挂车IoT产品作用评价,数据来源 罗戈研究调研
挂车租还是买?这是个问题
物流企业在选择资产投入前通常通过资产的生命周期成本来确定获取资产的方式是购买还是经营性租赁,然而这一指标在企业运营中存在很大局限性。如果只看绝对成本而忽略了机会成本,很可能给企业带来损失。
以挂车为例,经营性租赁模式的生命周期成本略高于直接购买或融资租赁,但其灵活的模式使得企业能够将现金流释放出来用于其它投资,从而提升企业的整体收入水平。且经营性租赁模式的抗风险能力更强,在今年新冠疫情的冲击下,若采用经营性租赁模式,企业能够更灵活地收缩业务。
因此,到底租赁还是购买,要根据企业自身的实际情况,进行更全面的分析。
版权声明:本文内容由互联网用户自发贡献,该文观点仅代表作者本人。本站仅提供信息存储空间服务,不拥有所有权,不承担相关法律责任。如发现本站有涉嫌抄袭侵权/违法违规的内容, 请发送邮件至 举报,一经查实,本站将立刻删除。
