用户对于产品的重要性不言而喻,而用户运营作为最接近用户的一环,自然而然受到了各大互联网公司的重视。想要掌握用户运营,必须得先知道其市场需求和主要技能,本文作者从这两个方面对用户运营展开了分析拆解,梳理了用户运营的主要底层逻辑,与大家分享。

最近浏览互联网运营的招聘信息,从中感受到运营这个岗位的细分化和体系化,而对用户运营的需求,也呈现出了趋同性,于是终于可以给它做个定义全解。希望对用户运营工作好奇的、或刚进入这个行业、或还在找工作的毕业生一个帮助,让大家更了解这项工作。
一、大厂们对用户运营岗位的需求描述(2020.09)
为了说清楚用户运营这个事情,我从腾讯、京东、网易、字节的招聘官网里挖了26个用户运营的职位需求出来,再从工具/应用、目标、能力 三个方向,得出其共性需求。

由上图数据,可见在“工具/内容”方面,最受重视的是“活动”(如活动运营、活动策划等等),然后是“分层”(就是用户分层,不同用户用不同的运营策略),后面的如成长(体系)、用户生命周期、调研、用户画像、用户激励等等,看似提及的少,其实在做活动/用户分层的时候就会用到,是无处不在的工具/方法。
而目标方面,突出的是活跃和留存,其次是拉新,基本把用户生命周期中的目标全包了。能力方面,除了抗压、跨部门沟通等通用需求,数据分析就是个重点(笔者认为运营本身也是数据驱动的工作),而其中只有一个明确提到 SQL 加分。

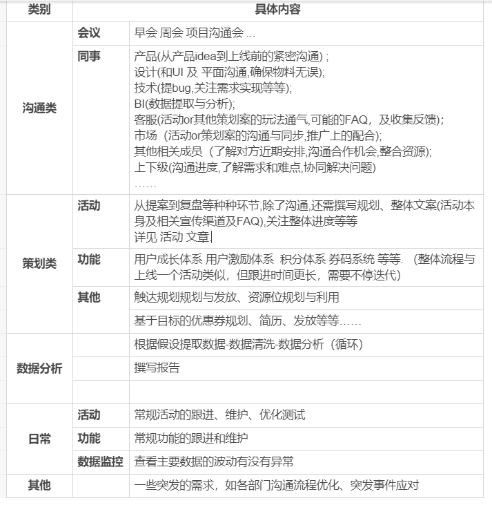
二、用户运营做什么及每项事务间的关系
第一部分中提到的很多名词在整个用于运营当中如何体现?下图可以直观了解这个概要:

一般情况下,做用户运营,是以用户生命周期、用户增长模型为思维基础;以拉新、促活、转化(首购、复购、关键行为转化……)、留存为目标的工作。
至于完成工作目标的策略或手段,就看具体产品的需求再定。通常满足衣食住行等常规重复多次使用的app,工作内容就如上图了:对用户进行分层,然后对分层用户进行调研,得出画像,对不同画像的用户,根据目的需求,采用不同的方式进行触达(通常以活动为落地载体),然后分析数据查看效果,然后再迭代。
为了让大家进一步理解这些关系,我大概画了张图(大概理解为可以开出不同的花的植物[产品] 和会进化的蜜蜂[用户]:

(将就看一下emm,如果清楚关系的话可以跳过这里)
从根部往上看,每一次分出的一根枝条,都是一次分层的完成,不同枝条上长出来的不同的花,就是活动或表层互动功能,花的香味就是触达,让用户(异形蜜蜂)发现并与产品发生互动(采蜜/传播花粉),不同的花形态/香味 吸引不同的蜜蜂,不同花又决定着蜜蜂的互动方式。
左边分枝是一类激励体系,它长出多朵花,每朵花的采蜜难度不同,蜜蜂通过采集初级花朵的花粉累计进化积分,进化后可采集高级花朵花粉。至于花朵长什么样子?为什么能吸引某一类蜜蜂,那就是在分层初期完成的用户调研和用户画像,经过多次测试把花朵最终长成蜜蜂(用户)喜欢的样子。(当然用户采蜜的行为也可以进一步反馈他们对产品表现的接受程度)
三、关键点的拆分详解
1. 目标及基本思维
(1)目标
不同业务对于这些名词的具体解析、精细程度 的要求会有一定差距,比如大部分app的拉新是指新注册,而有部分购物app对拉新的指代是首单用户;又如很多app看留存会看次日留存、次月留存;但对于低频型的工具类app可能会倾向按7日留存。这个在具体工作中再具体观察。
(2)生命周期
是个概括型模型,有用户的生命周期,也有产品的生命周期。当然此处主要讲用户。在获取用户初期,我们或许会做渠道投放、或许会做裂变活动,而这些投放或拉新活动,都会消耗一定成本,所以一开始用户价值是负值;随着用户的与产品的关键行为互动增加,用户的价值开始上升(不同的产品不一样,有些可能是用户付费价值、有些可能是广告价值);
当用户沉没或流失时,产品如果依旧对用户进行维护如短信、邮件触达等,而用户没有相关的关键行为回应,这里的用户价值又会降为负值。 关于用户的生命周期价值,网络中文章已经有很多,大家感兴趣可以度娘一下。
工作内容部分:
2. 分层

(1)分层是什么
?广义一点,分层就是一种精细化运营的思维方式,其实就是按某种办法把用户分层级或分类别。如按生命周期分,就是新增用户、活跃用户、流失用户等等;如按用户价值分就是重要价值用户、重要发展用户、重要保持用户、一般价值用户……
(2)为什么要分层?
从用户发展的角度看,不同用户的使用需求和付费习惯不同,对app熟悉度也不同,对不同用户进行区分运营,提供不同的产品咨询,提供不同的服务,会减少用户的搜索成本,提高用户使用体验,增加用户粘性和转化。从运营效率角度出发,运营人力有限,对用户进行分类分层,对目标价值有更高贡献的用户给出更多的运营时间,运营效率会更高一些。
(3)如何分层?
要根据目标/猜想 提取数据,对数据进行分析,得出不同的用户群体;通过调研/活动触达的方法,验证猜想/目标,进一步优化分层。(有些时候分层不是一蹴而就的,需要多次反复测试验证才能得到最佳的分层标准,还有越是精细化,分层的标准就越多,比如“重要价值用户中的母婴产品购买群体”这里就是两个限制标准了。
(4)常见的分层方法
1)见上图(按工作目标来分层就好)
2)价值分层:RFM《如何进行用户分层,实现精细化运营?利用RFM用户价值模型》(Chirs)此文章相当详尽,需要补充的是,这个方法的原理可以举一反三到很多方面:

以及可以关注其主要的数学逻辑:以用户占比及观测指标为YX轴,根据曲线变化划定观测指标档位,继而再进行下一步赋值运算。(意味着不一定是RFM,就算自己定义的其他标准,也可以用类似的方法进行用户分层)

3)要素权重分层。
分层后用户画像调研(知道他们是谁,偏好什么,才能做对应触达)
用户画像一般分几类:
- 人口统计数据画像:年龄、性别、职业、学历、收入、地理位置……
- 用户行为画像:浏览习惯(浏览时段、浏览时长、浏览类目)、购买习惯(购买单均、购买类别、购买频次、关联购买……)、分享习惯……
- 用户态度画像:对产品满意度、希望产品满足的需求、喜好、生活方式……
其中人口统计数据可通过简单的问卷调研或用户身份证信息等获取,行为数据直接采集系统数据,用户态度数据就需要通过用户和产品的长期互动才能得出,通常指代如下数据:满意度、感觉的竞争状态和位置、欲望特征、为满足需求、生活方式、对品牌的偏好、合会性和个人价值、观念、各种喜好。
人口统计数据与偏好:

行为数据画像(部分)

*附表, 用户偏好数据及其对应价值:
当了解用户偏好的时候,经常会需要到以下的数据 实际行为、评分、市场细分(细分是要不断进行的,可以从最初的RFM开始逐步加强细分;方法包括 盈利性细分、人口统计细分、渠道利用细分、RFM细分、个人态度细分、偏好细分)、直率对话(表明偏好、回答问题、提出要求)、第三方信息(包括人口统计数据、简历、生活习惯等)

有用性: A高价值 B中价值 C低价值
(这个表列出来,是想提醒自己和各位同学,当自己日常花了很多时间在某件事情/某些数据上的把时候,我们应该偶尔站出来看看自己做的事情和实际任务价值关联)
3. 活动
在之前的文章里有提到活动的上线前运营,大家可以翻翻看,我这里不赘述了。(《活动运营深度解剖(一):活动前准备(含详细流程图和大量细节)》)


精华基本是上述两图,要注意的是
- 对用户运营而言,每个活动都是了解用户的工具,不管活动成败,只要用户通过活动和产品实现了互动,我们就能进一步了解用户。所以不管活动是否由用户运营举办和执行,用户运营都可以多加关注。(用户参加了什么活动?他对活动方式和奖励的应激性如何?他的往期活跃度如何、活动期间活跃度如何?哪些活动没有参与热情……)
- 在分层的完整流程中,活动可以作为验证猜想的最后一个环节。
4. 用户激励体系
依旧是往期文章《运营进阶:用户激励体系底层逻辑剖析》,全文重点见下图:

用户激励体系,其实就是用产品周边价值引导用户行为,提高用户价值的做法。
而制作激励体系,前提需要想清楚,用户某行为的价值是多少?
*有些产品盲目进入如积分体系积分商城等功能,仅用户留存(每日登陆/签到/浏览)就可以获得积分并简单累积些时间就可以兑换实物礼品,这种做法容易引来薅羊毛用户,增加运营成本。
那么建立激励体系前应该考虑什么因素?如何挖掘用户价值行为?如何将用户价值和计算分值进行等价匹配?请看往期长文:《用户激励体系超长攻略:从底层逻辑剖析到体系建立描述》

四、用户运营工作的日常(仅供小白参考)
然后我们直接看看用户运营的日常工作(仅为自身工作经验的提取,不一定具有普适性)

其实运营的工作大体类似,也是属于一个要沟通多个部门的工作。对于新入职的运营,其要点在于快速熟悉后台应用、产品流程、各部门/组别的分工和工作风格及沟通流程等等。
另外因为用户运营背着活跃、留存、转化等目标,所以也可能会背上触达规划(sms、邮件、微信、push……)、资源为规划、优惠券发放规划等等工作,因为不在招聘热频词里,所以不细讲了。
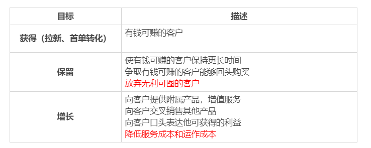
前面有提到,用户运营的目的就是获取有价值的用户,并努力保留用户提高用户价值。所以进阶的运营,可以朝着这个方向,结合公司目标,再尝试新的工作内容和项目,不要把自己的创造力限制在几个已知名词中。
五、CRM对用户运营的启示(思维方面)

CRM的解析和用户运营相当一致,从中我们也可以得到一些启示。
1. 目标解读

放弃无利可图的用户:在CRM目标的描述中,“放弃无利可图”的客户,也是目标中的而一环,在用户运营的日常工作中,有一项是“召回流失用户”,通常使用短信、电联等方式,这项工作繁杂且转化率低,且要付出人力成本及高额通信成本(国内短信费用低,但某些国家如越南短信费用高),所以在工作时不用无休止地“召回”,应该确立标准,在什么时候满足什么条件,对用户进行放弃,也是做用户保留的一环。
降低服务成本和运作成本:在增长部分,降低成本也是增长的一个关键点。所以在衡量我们工作价值的时候,也可以把降低成本加入进去,比如自动应答系统降低了人工沟通成本等。
2. 管理模型 IDIC
- 识别:多渠道多系统的统一,当客户来的时候快速识别出客户类型和过往任何重要互动信息
- 区别对待:把时间留给高价值用户
- 互动:高效的互动,每次互动都以上一次为基础,承接上一次的互动
- 以客户为中心:个性化定制的服务(需要客户的信任和更多的双向沟通)
需要注意的是,识别这一步是需要较多的技术支持,因为它要求多渠道信息的融合,如:用户通过小程序反馈问题,和客服进行沟通,那么后来他转移到app上时,系统也需要识别出这个人在小程序中反馈过的问题及相关沟通进度。(这一步骤最大的矛盾应该是隐私数据安全)
区别对待也是一个重点,包括要把时间留给高价值的用户,同时也要求根据客户需求的差别来区别对待用户。
3. 客户的价值(利润贡献)
客户对企业利润的贡献
- 因增加购买而获得利润;
- 降低运作成本而获得利润(客户越来越有经验,提取需求次数减少,出错概率减少);3、推荐;4、价格溢出 长期客户更可能支付正常价格
六、结束语
本文基本以用户运营涉及的概念、思维逻辑为主,本想加入点操作的例子,但总觉得过于冗杂,于是只好后置。文章的内容主要基于个人经历和思考,如大家有其他想法,欢迎留言交流。
版权声明:本文内容由互联网用户自发贡献,该文观点仅代表作者本人。本站仅提供信息存储空间服务,不拥有所有权,不承担相关法律责任。如发现本站有涉嫌抄袭侵权/违法违规的内容, 请发送邮件至 举报,一经查实,本站将立刻删除。
