润滑油行业的产业链相对完善,分为上游的石油初级炼制行业和添加剂行业,中游的润滑油制造,下游的汽车工业、船舶制造、工程机械、能源化工等润滑油应用行业。根据2013-2018年的数据看,中国润滑油行业的工业总产值与GDP增长情况基本保持一致。
艾媒咨询分析师认为,随着国家对环境的关注度提高(如国六排放标准),发动机技术的进步、延长发动机油换油期、降低对尾气处理装置及对排放影响、提高燃油经济性以及进一步严格的环保法规,都将继续推动车用润滑油质量的发展。未来润滑油行业的竞争将逐步摒弃低端的价格竞争,变为产品和品牌的竞争,客户的需求逐渐向定制化、精细化转化,给润滑油企业带来了技术服务能力的新挑战。(《2020-2024年中国润滑油行业市场需求预测与投资战略规划报告》完整高清PDF版共231页,可点击文章底部报告下载按钮进行报告下载)
本报告始发于2019年9月4日;2020年8月5日根据市场情况进行部分数据更新。
第1章:中国润滑油行业发展环境
以下为报告节选内容
1.1 润滑油行业的基本概述
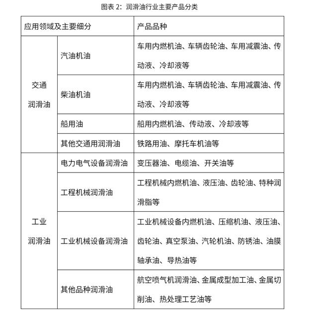
1.1.2 行业主要产品类别
按照应用领域,润滑油可分为工业润滑油和交通润滑油。交通润滑油长期占润滑油需求的主要部分,占比约58%,工业油需求量占比约42%。

1.1.3 行业产业链分析
润滑油行业的产业链基本完善,主要分为上中下游环节。产业链上游为石油初级炼制行业和添加剂行业,产业链中游为润滑油制造,产业链下游为汽车工业、船舶制造、工程机械、能源化工等润滑油应用行业。

1.1.4 行业在国民经济中的地位
润滑油工业是石油和化工行业的重要组成部分,是工业快速发展的“晴雨表”,与宏观经济以及汽车、机械、交通运输等行业的发展息息相关。随着国内产业结构的调整,工业增速放缓,必将影响我国润滑油消费需求放缓。
数据显示,2019年国内原油产量 19,112万吨,比上年同期增长1.0%。2019年,国内成品油消费中低速增长,汽油增速放缓,柴油有所下降。国内炼油能力不断增长,原油加工量增速提升,但成品油产量增速放缓,成品油净出口量持续增长。据国家发改委资料,2019年原油加工量60,334万吨,同比增长2.6%,成品油产量38,139万吨,同比增长3.6%;成品油表观消费量32,961万吨,同比增长1.4%。国内成品油价格走势与国际市场油价变化趋势基本保持一致。

1.3 润滑油行业PEST分析
1.3.2 润滑油行业经济环境分析
(1)中国宏观经济环境现状
在发达国家,润滑油消费量与GDP的比例相对处于一个较为合理的水平,但是我国的润滑油消费量与GDP比例相对不平衡,这其中既有发展中国家经济发展较快的因素,但是更多的原因要归属于我国的润滑油消费不合理以及浪费。目前我国润滑油的消费强度远高于世界平均和发达国家。

消费升级,促使润滑油等级不断提升,高性能润滑油添加剂需求增大。2019年,中国人均收入增加30733元。特别是近年来中高档车辆销量及保有量快速增长,促使消费者对高性能润滑油添加剂产品需求增大。

(2)中国宏观经济趋势展望
艾媒咨询分析师认为,受到新冠疫情影响,2020年全球整体经济增长放缓,中国也受到一定影响。但从目前的经济发展趋势看,中国的疫情得到有效控制,下半年经济有一定的复苏可能,特别是新基建等工业的复产复工将增加对润滑油的消耗。中国的润滑油市场有着巨大潜力,预计在2020年将保持为世界最大的润滑油消费国之一。
(3)行业经济环境影响分析
车用润滑油作为润滑油行业的重要支柱,随着国家对节能环保的重视程度日益提高,亟需开放更加专业精细的技术,这对行业成本提出更大的挑战。行业领先企业尤其是跨国润滑油企业在技术方面的领先性也对本国润滑油企业提出更高的技术研发要求。从数据看,中国润滑油行业的工业总产值与GDP增长情况基本保持一致。

新能源汽车的发展,也为我国车用润滑油开拓了新的市场。新能源汽车中,混动汽车不仅具备传统的内燃机动力系统,还增加了电动机动力系统,以及符合车辆动力要求的传动系统,所以在润滑油的使用上和传统汽车差异不大,涉及到内燃机油和齿轮油等传动系统润滑油;而纯电动汽车完全由充电电池提供动力,因此不需要使用内燃机油,但是变速箱、连接件、减震器、冷却系统和制动系统等部位依然需要传动系统用油。总的来说,新能源汽车是润滑油新的市场,并且对润滑油的环保、节能的高效性提出了更高的要求。

1.3.4 润滑油行业技术环境分析
(1)行业技术活跃度分析
酯类和聚醚类合成基础油的制备属于精细化工范畴,化学反应及工艺过程复杂,工艺及装备技术的确定与控制、质量控制体系的建立和完善、HSE(健康、安全、环境)生产强化与管控,都需要非常专业的技术能力和行业经验。

(2)技术实力领先企业技术分析
从专利组别看,截至2019年我国的润滑油专利组别中,发明公开专利和实用新型专利的比例明显较高,两者占比超过95%。

第2章:润滑油行业发展现状分析
2.1 中国润滑油行业发展状况分析
2.1.1 中国润滑油行业发展总体概况
虽然,中国已经成为世界最大的润滑油消费国之一,但国内的人均消费量依然偏低,与发达国家的水平差距仍然很大,预计在相当长的一段时期内,我国润滑油消费仍有较大的增长潜力。

(2)润滑油行业运营能力分析
润滑油主要依靠线下销售渠道,按润滑油种类区分,工业润滑油大多为厂家直销,车用润滑油销售渠道较为复杂,直销、经销和代销为主要的销售渠道。中国润滑油市场以代理方式为主,代理商销售占据行业总销售额70%以上。而近年在电商渠道冲击等因素影响下,润滑油销售渠道呈现扁平化、多样化、立体化的发展趋势。

(3)润滑油行业偿债能力分析
2018年,石油和化工行业效益持续较快增长。其中,油气开采业利润呈现恢复性增长势头,化学工业继续保持改善态势,利润快速增长。2018年全行业利润总额增速逾30%,大幅领先于全国规模工业利润平均增速(10.3%)。行业亏损情况不断改善,数据显示,2018年全行业亏损企业亏损额1162.3亿元,同比下降36.9%。其中,油气开采业降幅63.0%,化学工业下降14.4%。全行业亏损面16.7%,比上半年缩小2.0个百分点。
短期偿债:润滑油行业有一定的短期偿债能力,流动资金变现能力较强,短期偿债能力带来的风险不占财务风险的主要部分。
长期偿债:润滑油企业的长期偿债能力需要加强,企业股东权益比例保持在0.4-0.6左右比较适合。

2.2 润滑油行业经济指标分析
2.2.1 润滑油行业主要经济效益影响因素
我国基础油主要供给构成是大型国有炼厂占50%左右,进口30%左右,地方炼化及其他占20%。但是各类原油主要来源于中东等石油主要生产地区,因此,国际的原油价格和基础油的价格成为润滑油价格的风向标。2018年起的中美贸易战,对行业贸易链造成一定影响。
不过,国内宏观经济稳定发展、积极财政政策持续实施使得工业制造、钢铁行业、电力行业、金属加工业等快速蓬勃发展,而人均消费水平等的提高也进一步增加了我国的汽车保有量水平,而这些产业恰好是我国润滑油最主要的应用市场。但值得注意,目前全球汽车行业正在面临严峻挑战,这可能对润滑油产生负面影响。
2.2.2 润滑油行业经济指标分析
总体而言,润滑油行业的经济指标分为经济效益和行业经济指标两方面。润滑油的成本核算基本公式:重负荷柴油机油调和成本=ε(调和组分的成本×调和组分量),加剂后重负荷柴油机油调和成本=调和成本+添加剂量×添加剂的单价。成本的增加对润滑油行业的效益影响非常明显。

2.3 润滑油行业供需平衡分析
2.3.1 全国润滑油行业供给情况分析
在行业产能与市场需求的共同推动下,2019年,中国润滑油产量有所增长;并且,受到原油价格和货币汇率等因素影响,中国润滑油行业工业总产值略增,增长至331.4亿元。

2.3.5 全国润滑油行业产销率分析
自2018各行业推行新的环保需求和标准后,部分调和厂的终端用户都面临搬迁或者停工,对润滑油行业有一定影响。总体而言,近年的润滑油产销率维持在九成左右,2019年产销量较2018年有所下降,为96.6%。

2.4 润滑油行业进出口分析
2.4.1 润滑油行业进出口综述分析
据海关数据统计,我国润滑油出口数量远远小于进口数量,在国际市场上竞争力不强。最新数据显示,2019年,润滑油基础油的进口累计值19.1亿美元,出口累计值0.23亿美元。

第3章:润滑油行业市场竞争状况分析
3.1 行业国际市场竞争状况分析
3.1.1 国际润滑油市场供需情况
(1)润滑油需求总量分析
受全球金融危机影响,2009年全球润滑油需求量降至3220万吨,2016年全球润滑油需求量恢复至3873万吨。iiMedia Research(艾媒咨询)数据显示,2019年全球润滑油的市场需求量达4290.3万吨。全球润滑油的消费结构较为稳定,车用润滑油是润滑油最主要的消费品种。

(2)润滑油地区需求结构
润滑油市场的发展和需求量的变化总是随各地区市场成熟情况和经济发展阶段的不同而呈现不同特点,其中经济发达国家地区的润滑油消费量远高于经济落后国家地区。iiMedia Research(艾媒咨询)数据显示,北美和欧洲是润滑油的主要产地和消费地,北美地区人均需求量达到18.4千克。2019年,美国润滑油市场规模为201亿美元,预计2025年将达到229亿美元。但近年来全球的润滑油行业产能及发展重心正在向以中国、印度为代表的亚太发展中国家转移,以中国、印度为代表的亚太发展中国家市场成为全球润滑油需求量增长最快的地区。

(5)德国福斯集团(FUCHS)在华投资布局分析
① 企业发展简况分析
福斯创立于1931年,总部位于德国莱茵河畔的曼海姆市,专业研制、生产、销售各种车辆润滑油、摩托车油、工业润滑油及特种油脂,目前已成为世界上最大的专业润滑油制造商之一,同时也是德国唯一的一家业务遍及全球的专业润滑油公司。作为著名的全球性跨国公司,德国福斯油品集团已在世界上 80 多个国家建立了近 80 家子公司。
② 企业经营情况分析
德国福斯油品集团2018年全年销售情况乐观,2018年销售收入25.67亿欧元,同比增长3.8%。主要销售地区均实现销售收入增长,其中亚太地区及非洲销售收入增长幅度最大,同比增长6.8%,美洲地区次之,同比增长4.4%。欧洲为德国福斯油品集团最大的销售地区,2018年销售收入达15.46亿欧元。2019年德国福斯集团营收增长率为2.9%,较2018下降1.8%。

③ 企业在华投资布局
福斯中国目前是中国制造业极为重要的润滑油供应商,在国内汽车OEM用油市场上占据领先地位。福斯中国先后为北京奔驰、福建奔驰、沈阳宝马、一汽大众、上海大众、上海通用、江铃福特、华晨汽车、比亚迪汽车、东南汽车、奇瑞汽车、吉利集团、约翰迪尔、杰西博JCB等著名汽车公司提供汽车发动机初装油、售后服务用油及齿轮油等产品。

3.2 行业国内市场竞争状况分析
3.2.1 国内润滑油行业市场规模分析
(1)国内润滑油消费情况
润滑油行业总体呈平稳发展态势,根据国家统计局数据,2019年我国润滑油表观消费量为648万吨,相较2018年上升6.2%。

3.2.2 国内润滑油行业内部竞争格局
润滑油基础油行业竞争较为激烈,目前主要可分为三类:一、跨国润滑油基础油生产企业,如埃克森美孚、巴斯夫等,该类企业品牌知名度高、研发实力雄厚、销售渠道广泛,主要从事高端润滑油基础油;二、国内大型石化产业集团,主要为中国石化、中国石油,该类企业资产规模庞大、原材料供给充足、产业结构较为完整,主要生产矿物基础油;三、民营润滑油基础油生产企业,该类企业的经营机制更加灵活,通过持续提高产品技术水平、完善产品结构,争取细分市场优势地位。

3.4 行业投资兼并与重组整合分析
3.4.1 润滑油行业投资兼并与重组整合概况
(1)国际润滑油行业投资兼并重组现状
国家石油公司方面,通过境外并购补充本国上游资源接替仍是部分亚洲国家石油公司2018年“走出去”的主要驱动。我国较大的能源市场需求与逐年提升的油气对外依存比例将推动三大公司积极参与全球油气资源并购活动,“一带一路”倡议也将推动我国石油公司更好地加强与中亚、中东等油气资源国合作。在亚洲其他国家,印度和泰国等国家的石油公司具有较为雄厚的资金实力,这将延续其扩张海外油气资产的发展策略。值得关注的是,俄罗斯和沙特等油气资源国的国家石油公司也表示将参与境外上游并购。
第4章:润滑油行业上游行业分析
4.1 润滑油基础油发展状况分析
4.1.1 润滑油基础油分类
润滑油行业的国际分类主要遵循美国石油协会的API标准和欧洲汽车制造协会的ACEA标准

(5)合成润滑油工艺
合成润滑油工艺采用了乙烯齐聚法来进行生产,其主要原料为乙烯刘聚的 C8、C10 馏分,然后按照一定的方法来进行合成。合成的润滑油基础油,不仅粘度指数高,而且在性能上也远远超过了其他类的润滑油基础油,加之受到环保与原油生产的驱动,使得这种合成润滑油基础油市场需求量增加,并且其产量可以取代成本较高的Ⅱ类、Ⅲ类润滑油基础油。
(6)各种生产工艺比较
不同的工艺生产类型都有着各自的优缺点,如溶剂脱蜡工艺虽然技术成熟、生产能力比较强,但生产技术相对落后且操作费用高,所生产出来的产品性能较差;而合成润滑油基础油技术,则面临着在生产过程中价格高,技术还不够成熟等缺点,仍然有待持续研发。

总体而言,目前全国仍是以I类油的产能比重最高,占比超过30%;其次为II类油;环烷基的占比相对较低,仅约16%。2018年以后随着润滑油行业对基础油品质要求的不断加强,再加上国内I类基础油装置的升级,预计II类油资源将成为国内大部分调和企业配方选择的主要产品,占比将提高到35%左右。I类油则预测会降到27%左右。

4.2 润滑油添加剂发展状况分析
4.2.1 润滑油添加剂分类
从20世纪30年代至今,润滑油添加剂已开发出众多品种,从而延伸为五大类添加剂,分别是清净剂、分散剂、抗氧剂、抗磨剂和黏度指数改进剂。

(1)清净剂
清净剂是具有表面活性的物质,基本上由亲油基团、极性基团和亲水基团三部分组成。它具有高碱性,可以持续地中和润滑油氧化生成的酸性物质,同时对漆膜和积炭有洗涤作用,能吸附油中的固体颗粒污染物,并使污染物悬浮于油的表面,以确保参加润滑循环的油是清净的。
第5章:润滑油行业主要产品市场分析
5.1 行业产品结构特征
润滑油行业主要可以分为液体润滑剂、半固体润滑剂、固体润滑剂和气体润滑剂系列,产品有内燃机油、齿轮油、液压油、变压器油、润滑脂、橡胶填充油、冷冻机油等,可应用于汽车、炼化、钢铁、冶金、煤炭、风电、航空航天、造纸等行业,品种多,分类细,产品技术含量高,专业性和针对性强。

工业润滑油细分领域,液压油为主要消费的工业润滑油类型,占工业润滑油用油总量的41%。其他类型的工业润滑油与变压器油分别占第二、第三位,占比为25%与15%。导热油与齿轮用油占比均为8%,压缩机用油销量最低,占工业用油总量的3%。

柴油机油为最重要的车用润滑油类型,占车用润滑油的41%,汽油机油次之,占比为31%。摩托车用油、车辆齿轮油、船用油占比较低,分别占车用润滑油的9%、8%与7%。

5.3 行业产品市场价格分析
5.3.2 润滑油产品市场价格变化趋势
近年来润滑油行业迎来涨价潮,部分品牌更是先后推出“二连涨”甚至“三连涨”。埃克森美孚、壳牌、雪佛龙、中石化长城、BP等等品牌先后发布涨价通知,涨价原因包括基础油、添加剂、包装材料和运输成本的上涨。此外,近年来润滑油消费税的多次提升,环保压力的剧增导致企业限产停产,供给受到压缩也是润滑剂价格走高的重要原因。中国对美产品加征关税的清单中涵盖润滑油基础油,这将会影响高端产品的进口需求及倒逼成本的进一步上涨。
5.3.3 影响润滑油产品价格的主要因素
导致润滑油产品价格提升的原因是多方面的,包括国际原油价格连续大幅上涨引起的基础油价格持续暴涨;汇兑因素影响下添加剂价格持续上扬;包装物等原材料价格及物流仓储等服务费用的大幅度上涨造成润滑油成本大幅上升;环保举措下企业限产停产导致供给压缩等等。


第6章:中国润滑油行业需求前景预测
6.1 汽车用润滑油需求前景预测
6.1.1 汽车工业发展现状及趋势分析
(1)汽车工业发展现状
从汽车工业协会公布数据看,近几年的汽车行业开始呈现萎缩态势,未来存在一定的下行压力。根据中国汽车工业协会公布的数据,2019年二季度,中国汽车产业景气指数ACI为12,仍处于蓝灯区“过冷”区间。最新数据显示,2019年7月,汽车产销环比均呈下降,同比降幅有所收窄。从7月产销数据完成情况看,产销虽然整体降幅收窄,但是行业产销整体下降态势没有根本改变。7月进入传统汽车销售淡季,环比呈现下降。7月仅SUV和客车同比呈现增长,其余车型均呈下降。

6.1.3 车用润滑油需求前景预测
车用润滑油消费量在未来将继续维持上升的态势,但上升幅度会有所缩减。内燃机润滑油是车用润滑油核心品种,汽车工业的快速发展和庞大基数是内燃机油发展的重要保障。数据显示,2019年中国汽车润滑油需求量已经达到142.4万吨,市场规模接近2000亿元。艾媒咨询分析师认为,在新冠疫情影响下,汽车出行比例略有提高,取代了一部分短途公共交通出行方式,2020年以后,汽车用润滑油的需求量仍将保持增长态势。

6.2 船舶用润滑油需求前景预测
6.2.1 船舶工业发展现状及趋势分析
(1)船舶工业发展现状
自2013年起,中国船舶制造行业产值连续四年下降。不过,自2018年船舶制造业产值降至4578亿元,降幅达到31.7%后。2019年的船舶制造业产值略有回升,但依然下降了超过10个百分点,降至不足4000亿元。

(2)船舶工业发展规划及前景
2019年,受国际贸易摩擦和地缘政治因素影响,全球经济增长延续疲弱态势,船东订造新船越发谨慎。散货船、油船和大型集装箱船新增需求仍然低迷,但豪华邮轮、LNG船和支线集装箱船新船需求有望继续保持活跃。2019年,我国造船完工量约3690万载重吨,新接订单量为2813万载重吨,年底手持订单量维持在8039万载重吨左右。

6.3 水泥设备用润滑油需求前景预测
6.3.1 水泥机械行业发展现状及趋势分析
(1)水泥机械行业发展现状
水泥机械是生产和运送水泥过程中所用到的设备,主要包括破碎机、球磨机、立磨、风扫煤磨、回转窑、冷却机、烘干机、三回程烘干机、选粉机输送设备、脉冲袋除尘器、装包机等。水泥机械行业的兴衰,与我国水泥行业、基础设施建设的发展情况密切相关。水泥行业、基础设施建设的增长情况,一定程度上反映出水泥机械行业的市场表现。数据显示, 2019年全国水泥产量超过20亿吨,同比增长6.1%,相应的,2019年的水泥机械行业工业总产值增长3.7%,达到9780.1亿元。

6.4 钢铁生产设备用润滑油需求前景预测
6.4.1 钢铁行业发展现状及趋势分析
(1)钢铁行业发展现状
根据国家统计局数据,2019年中国钢材产量为120477万吨,较2018年有明显增长。

6.4.2 钢铁生产设备用润滑油性能要求
钢铁行业润滑成本高与钢铁行业工作特点密不可分。在炼铁、炼钢区域,设备工作最高温度可达1600℃以上; 在轧钢区域,设备最高工作负荷超过1000MPa,同时受到大量轧钢冷却水的严重污染。钢铁行业的润滑油除了要求油品能够满足基本润滑条件,同时更强调耐高温、长寿命、抗污染要求。
2019年中国钢材的国内需求增长强劲,基建需求将进一步拉动钢材的行业增长。数据显示,2019年钢材产销率基本稳定在99%以上。国民经济运行总体稳中有进和居民消费水平的提升,奠定了中国钢材需求继续扩张的坚实基础。受新冠疫情影响,预计2020年基建投资将会成为钢材市场最大亮点。

6.5 电力设备用润滑油需求前景预测
6.5.1 电力设备行业发展现状及趋势分析
(1)电力设备行业发展现状
我国电能替代深入推进,根据国家能源局数据,2019上半年全国累计完成电能替代量约980亿千瓦时,占全社会用电量的2.9%。截至6月底,我国累计建成充电桩100.2万个,已建成全球最大规模的电动汽车充电设施网络。非化石能源发电比重也在持续提升。截至6月底,全国6000千瓦及以上发电装机中,非化石能源装机占比达37.2%,同比提高1.2个百分点;非化石能源发电量占比27.3%,同比提高2.1个百分点。可再生能源利用水平显著提高。上半年可再生能源发电量达8879亿千瓦时,同比增长14%。上半年全社会用电量同比增长5%,低于去年全年8.5%的用电增速。
(2)电力设备行业发展趋势
近年来我国产业结构不断优化,服务业比重持续提升,经济结构发生的变化在电力消费方面表现得尤为明显。从用电结构上看,上半年三产和居民生活用电比重合计为31%,同比提高1.2%;二产用电比重68%,同比下降1.2%。从贡献率上看,上半年三产和居民生活用电合计上拉用电增长2.8个百分点,贡献率为56.5%,同比提高14个百分点。从新旧动能转换上看,上半年先进制造业、高新技术产业用电保持较快增长。从国际经验看,产业结构转型、服务业比重提升的过程通常伴随着用电增速下降。当前和今后一段时间,用电量进入中速增长阶段是必然趋势。
6.6 造纸机械用润滑油需求前景预测
6.6.3 造纸机械用润滑油需求现状
随着我国造纸工业的发展,先后引进了国外的一些大型现代化造纸机、纸板机等整套设备,国产的造纸机械设备也向大幅宽、快速度发展,大大提高了我国造纸业的装备水平,加快了我国造纸工业现代化的步伐。这些设备的使用工况较为苛刻,属于高速、重负荷、纸机干部温度较高,湿部与水接触,因此对润滑剂提出了较高的要求。但目前造纸行业选用润滑剂的水平参差不齐,即使规格完全相同的设备其用油质量相差也很大。
正确合理地选用润滑剂,有助于提高设备运行的可靠性、延长系统和元件的使用寿命,提高设备的开工率,减少设备维修费、误工费,提高经济效益,据报道,国外现代化造纸厂因故停工一小时,直接经济损失在500-1000美元(不包括维修费)。所以,造纸机械对性能良好可靠的润滑油有着重要需求。
第7章:润滑油行业销售渠道及营销策略分析
7.1 润滑油产品销售渠道分析
7.1.1 国内润滑油销售渠道竞争面临的环境
(1)行业竞争日趋激烈, 利润空间越来越小
不断扩大的中国润滑油市场吸引了各个跨国润滑油品牌纷至沓来, 不论是国外或国内品牌, 都想在润滑油市场这个大蛋糕上切一块。在润滑油技术不断发展、润滑油产品逐渐趋于同质化的同时, 各竞争对手在市场营销策略上却不断翻新, 促销手段层出不穷, 从花花绿绿的产品招贴画, 到丰富多彩的各色促销品, 再到长城、昆仑等品牌纷纷亮相央视黄金时段, 表明润滑油市场已开始步入充分竞争时代。润滑油产品的价格在竞争中日趋走向平均利润水平。而与此同时, 国际原油价格持续高位运行, 基础油、化工原料、添加剂等价格不断攀升, 促使润滑油产品综合成本不断增长, 从而导致润滑油行业整体利润率降低,也相应压缩了分销渠道的利润空间。在此背景下, 制造商加强对分销渠道成本的控制和管理势在必然。
(2)企业规模扩张对分销渠道辐射力和控制力要求更高
激烈的市场竞争必将加速行业的集中化。近几年来, 随着润滑油行业的发展和成熟, 国内润滑油行业的集中化程度越来越高。中国石化和中国石油两大集团公司为了适应新的竞争形势, 分别对其润滑油业务进行了专业化重组, 组建了专业润滑油公司。随着集中化程度的提高,制造商的企业规模越来越大, 品牌影响力不断增强, 这就要求制造商对分销渠道具备更强的辐射力和控制力。
(3)相关行业和技术快速发展
国内物流体系发展迅速,润滑油产品的运输、周转仓库及终端配送能力和效率不断提高, 第三方物流也逐步兴起。同时, 信息技术和互联网技术的高速发展并日益普及, 使制造商、 渠道和用户之间的距离越来越短。分销物流企业的兴起和电子商务技术的出现, 为整合营销渠道, 提高分销效率提供了动力和基础 。
(4)车用润滑油日益成为汽车服务业“服务集成”的重要产品
随着汽车广泛进入家庭, 润滑油消费越来越具备大众消费品的特质, 消费模式从自主型消费向托付型消费转变。伴随汽车售后服务市场的发展, 润滑油必将并正在成为汽车产业实行“服务集成”的重要汽车保养品。任何一个润滑油厂家都不可能建立自己的单独的专属渠道为用户提供服务,必须借助于汽车服务业的服务终端和网络, 各种维修厂会根据用户的需求, 将润滑油集成到自己的服务中去。汽车服务业成为润滑油市场的消费者代理角色, 更加有利于打造顾客关系,对顾客进行深度锁定。
7.2 润滑油行业营销策略分析
7.2.1 润滑油品牌营销策略分析
(1)产品和品牌(production)
润滑油产品本身的特点决定了消费者很难通过使用来评价产品质量,而消费者大多认为润滑油对汽车的维护至关重要。因此,润滑油属于消费者高介入度的产品。国产润滑油的质量是实施营销战略的最重要的基础。打破外资品牌的标准封锁将是国内润滑油品牌在产品上最终和洋品牌平起平坐的关键步骤。
(2)定价(price)
现有国产品牌的高档润滑油比国外品牌的价格约低20 %~30 %。润滑油高端产品的价格弹性不大,所以,国产品牌的高档润滑油的价格可适当向国外品牌的价格靠拢,低10 %的幅度比较合理,同时,对部分品种的润滑油,可以高于国外品牌的价格,以改变低质低价的形象。
(3)促销(promotion)
现代营销传播组合由五种工具组成:广告、销售促进、公共关系与宣传、人员推销、直接营销等。企业必须整合营销传播,要根据公司的战略,选择合适的传播工具。
(4)销售渠道 (place)
当前润滑油销售渠道主要有:汽车出厂装车油、特约维修站销售、汽车修理场销售、加油站销售等。其中,前三种渠道对润滑油销售的影响最大,但这些渠道中的前两个控制在国外品牌手中,国产品牌很难在短期内有所突破。国内的加油站大部分属于中石化和中石油两家所有,故国内润滑油可以完全控制加油站这一销售渠道,而汽车修理场则是国产品牌可以争取的阵地。
竞争的日益白热化,洗牌会再次上演。
第8章:润滑油行业主要企业生产经营分析
8.1 润滑油企业发展总体状况分析
中国润滑油市场是一个完全开放的国际化市场,整个市场存在多个品牌、多个厂家、多个产品品种。中国润滑油企业已经达到3000多家(其中,外资企业约占一成),润滑油品牌达到6000多个。目前形成了三分天下的市场格局:
(1)中国石化(长城润滑油)和中国石油(昆仑润滑油)两家国有大型润滑油企业,以其资源、技术和品牌优势,占据中国润滑油市场近半数(47%)的市场份额;
(2)以壳牌、美孚、嘉实多为代表的跨国润滑油企业,占据中国润滑油市场30%的市场份额,并以其品牌和技术的影响力,占据了80%的高端润滑油市场份额;
(3)以统一石化润滑油、龙蟠石化润滑油为代表的地方民营润滑油企业,凭借灵活的经营机制和营销手段,已在市场上具有不可小视的竞争力,占据中国润滑油市场近20%的市场份额。
总体而言,目前国际润滑油企业开始重视中国市场并进行产品布局,而国内企业则探寻高端发展和差异化发展路径。但目前总体来看,中国润滑油行业新进入者的威胁较小,主要原因是行业的竞争十分激烈,外资企业和国有企业不断扩大生产规模,新进入者很难在行业有立足之地;其次是客户的忠诚度很高,购买者一旦认定一个润滑油品牌,很少会去更换,新进入者开发客户的难度较大。
8.2 润滑油行业领先企业个案分析
8.2.1 中国石化润滑油有限公司经营情况分析
(1)企业发展简况分析
中国石化润滑油公司成立于2014年,是生产、研发、销售润滑油的国际化企业,目前已涵盖21大类2000多个品种的产品,应用于航天、汽车、机械、冶金、矿采、石油化工、电子等各个制造领域,质量达到国际标准组织(ISO)、美国石油学会(API)、欧洲汽车制造商协会(ACEA)等标准的要求;产品曾被用于“神州五号”、“雪龙号”、“2008年北京奥运会”等国家级项目。目前销售市场已覆盖全球60多个国家地区,已与各大车企建立合作关系。
(2)企业产品结构

(3)企业销售渠道与网络
国内线上渠道,建立在线旗舰店以及在天猫、京东等6个电商平台上建立自营商店;线下渠道为OEM、经销商。
海外产品出口业务以亚太市场为起点,经销网络目前已覆盖东南亚、澳洲、欧洲、南美洲、非洲等60多个国家及地区;在新加坡、阿联酋、美国和南非等国家的主要港口设有船用油供应网点;并于新加坡设立了新的润滑油脂产销基地。
(4)企业组织架构分析
中国石化润滑油企业分二级进行管理,一级单位下设12个管理部门、21个分公司,其中1个海外分公司,3个合资子公司,2个资产公司办事处;二级下设12个生产基地、5个区域销售中心(其中4个与生产基地合署办公)、5个区域技术支持中心和5个省级销售分公司、16个销售代表处,拥有4个产品研究院,12个国家认可实验室,在9个海外地区派驻人员。另设有两个资产公司办事处。

(5)企业经营状况优劣势分析
优势:中国石化润滑油的母公司来自世界五百强企业,因此在中国乃至国际上具有较高品牌知名度;此外产品质量油保证,同时具有价格优势,因此产品性价比较高;中国石化润滑油具有广阔的分销网络。
劣势:分销网点的地区分布不均匀,有些地区的经销网点太少,经销商推销能力不强,另而有些地区的经销网点太多,导致网点间冲突难以控制,影响经销商的积极性;石油公司是长城润滑油的主要销售渠道,但石油公司的推销能力较弱;缺乏严格的区域限制政策及对执行的监控,价格体系紊乱,导致假油泛滥。
(6)企业最新发展动向分析
中国石化润滑油公司主要以品牌为核心经营模式,注重产品的品质和服务;不断推进技术以保证产品的及时升级换代;企业积极推进跨产业合作,向全球化发展;目前,企业通过打造互联网+新型企业逐渐从生产制造型向制造服务型企业发展。
版权声明:本文内容由互联网用户自发贡献,该文观点仅代表作者本人。本站仅提供信息存储空间服务,不拥有所有权,不承担相关法律责任。如发现本站有涉嫌抄袭侵权/违法违规的内容, 请发送邮件至 举报,一经查实,本站将立刻删除。
