上次我们讲到了如何在商标网注册账号,这次我们来讲一讲如何变更商标的地址。
搜索商标局官网进入。

选择“商标网上申请”。

选择用户类型为“网上申请用户登录”。

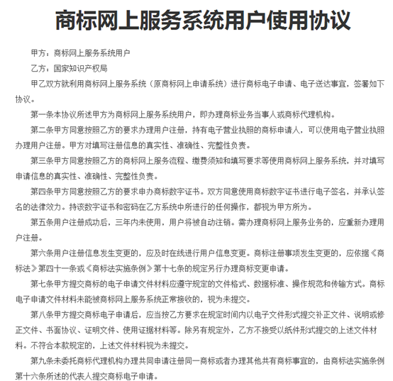
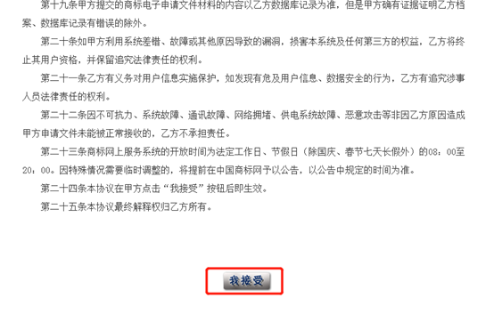
阅读《商标网上服务系统用户使用协议》,单击“我接受”。


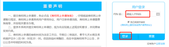
输入PIN码,点击“登录”。

建议填写前先了解需要变更的商标信息,以备填写(如申请人名称、统一社会信用代码、商标申请/注册号、商标名称、申请人地址、是否共有商标等)。
选择“变更名义地址管理规则成员名单申请”。

填写变更名义地址申请,红色的为必填项,变更类型选择“变更地址”,填写无误后点击“提交”。


输入PIN码,点击“验证”。

提示验签成功,点击“确定”。

提交成功,如需查看申请,可点击左下角“我的账户”-“国内申请管理”。

选择申请起止时间,申请业务类型选择“变更名义地址管理规则成员名单申请”,点击“查询”。

查询结果如下:

版权声明:本文内容由互联网用户自发贡献,该文观点仅代表作者本人。本站仅提供信息存储空间服务,不拥有所有权,不承担相关法律责任。如发现本站有涉嫌抄袭侵权/违法违规的内容, 请发送邮件至 举报,一经查实,本站将立刻删除。
