
直播行业专题系列将长期持续,每个专题从不同角度剖析直播行业,本次作为直播行业的首篇内容,将介绍直播行业的总体发展趋势。

直播鼻祖9158在2005年开创视频聊天以来,直播行业经历探索期、启动期、成长期,迎来了快速成长的爆发期,市场总量趋于稳定,竞争进一步加剧,行业格局趋于稳定,高质量内容输出创造成为核心竞争力,龙头企业将加强跨界和寻找新蓝海视频聊天,直播行业经历探索期、启动期、成长期,迎来了快速成长的爆发期,市场总量趋于稳定,竞争进一步加剧,行业格局趋于稳定,高质量内容输出创造成为核心竞争力,龙头企业将加强跨界和寻找新蓝海

艾媒咨询预测2020年在线直播人数达5.24亿人次,年增长率达4.59%。该报告《2019-2020年中国在线直播行业研究报告》于2019年12月公开,未叠加本次疫情影响因素。小编认为直播行业的增速2020年增速在7%左右,直播人数将达到5.4亿人次

从上图可以看出中国互联网市场已经全面打开,已处于相对趋于饱和状态,直播行业的行业发展规模有限。现如今,直播在线规模在互联网用户规模占比已超过50%,直播行业由大刀阔斧时代向精细化运营转变

从国家社会经济角度来说,我国经济进入高质量发展阶段,居民消费水平上升,随着消费者消费意愿和消费能力提高,消费升级。直播+ 消费升级将使直播由简易的直播功能向直播生态转变,由单纯的流量引动力转向内容驱动

从技术角度来说,技术快速更新,技术的迭代推动社会的发展,影响人们的生活方式。就直播行业而言,5G时代的到来、VR、AR等新式技术入局,引领直播行业新一轮变革,平台竞争重新定义

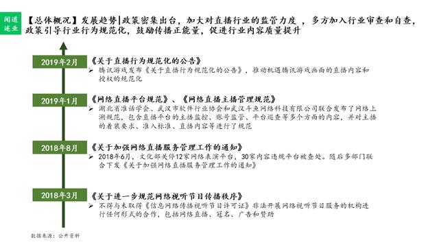
从政策角度看,政策密集出台,加大对直播行业的监管力度 ,多方加入行业审查和自查,政策引导行业行为规范化,鼓励传播正能量,促进行业内容质量提升

最后不得不提的是短期疫情造成直播行业的井喷式发展,在疫情下,直播场景更为丰富,各类企业涉足线上直播,直播“+”模式得到扩展,将引发新一轮变革。在个人用户端,长期封闭的现实环境,促进互联网相关行业的发展,分享和互动成为主要需求,直播个人用户市场扩大。在企业客户端,更多的企业、组织、政府单位利用直播工具,开展远程办公,包括,企业培训、视频会议、在线教育等。在疫情影响下,各类企业纷纷涉足直播,如线上看房、汽车厂商首次开启线上直播销售、餐饮业的门店直播、抖音开启云蹦迪活动等。

总结:直播行业进入成熟期,市场总量趋于稳定,市场增长空间有限,然恰逢疫情,直播行业将引来井喷式发展,同时也促进直播行业改革的进一步提速。从中长期看,竞争进一步加剧,行业格局趋于稳定,高质量内容输出创造成为核心竞争力,龙头企业将加强跨界和寻找新蓝海。在社会技术环境的影响下,总体而言,机遇大于挑战。消费升级将使直播由简易的直播功能向直播生态转变,由单纯的流量引动力转向高质量内容驱动。5G时代的到来、VR、AR等新式技术入局,引领直播行业新一轮变革,平台竞争重新定义。在直播业超速发展下,国家重视程度提高,各类政策密集出台,引导行业规范化发展,各头部企业也加入自查序列,促进直播行业的健康发展。
版权声明:本文内容由互联网用户自发贡献,该文观点仅代表作者本人。本站仅提供信息存储空间服务,不拥有所有权,不承担相关法律责任。如发现本站有涉嫌抄袭侵权/违法违规的内容, 请发送邮件至 举报,一经查实,本站将立刻删除。
