一.什么是商标?新商标法第八条规定:“任何能够将自然人、法人或者其他组织的商品与他人的商品区别开来的标志,包括文字、图形、字母、数字、三维标志、颜色组合和声音等,以及上述要素的组合,均可作为商标申请注册”。
二.自己申请商标的好处:
1.省钱。自己网上申请现在价格是270元/件(电子版),可以选本类别10个商品,超过的,每个加27元。纸质版的收费300元/件。(据说目前纸质版的可能暂时不受理)代理机构服务费不等,几百上千元的都有。
2自己了解和熟悉商标申请进度。注册信息和动态完全掌握在自己手中,商标局对申请商标的各项通知可以在第一时间知晓。熟悉商标注册流程,可以为自己或者亲友注册商标。
总的来说就是省钱。









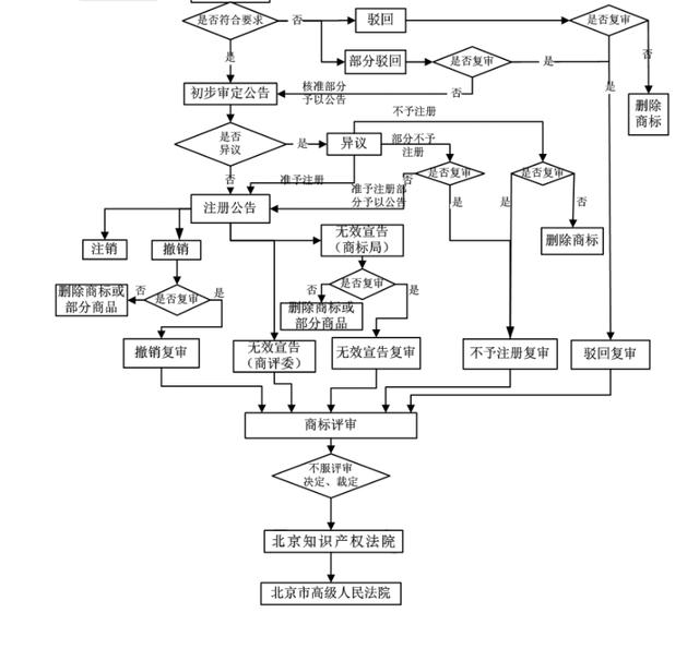
三.以上图片就是商标注册的流程,下面讲讲商标注册的法律法规以及常识
商标起名和logo设计注意事项
1. 起名一定要自己想名称不要盗用仿用或者百度商标名称,不然注册成功的几率会很低。不要使用历史人物,违反公序良俗的名称.
2. Logo 设计一定是原创设计,否则会被驳回。(否则可能构成侵权)
四.下列标志不得作为商标使用:
第十条(一)同中华人民共和国的国家名称、国旗、国徽、国歌、军旗、军徽、军歌、勋章等相同或者近似的,以及同中央国家机关的名称、标志、所在地特定地点的名称或者标志性建筑物的名称、图形相同的;(二)同外国的国家名称、国旗、国徽、军旗等相同或者近似的,但经该国政府同意的除外;(三)同政府间国际组织的名称、旗帜、徽记等相同或者近似的,但经该组织同意或者不易误导公众的除外;(四)与表明实施控制、予以保证的官方标志、检验印记相同或者近似的,但经授权的除外;(五)同“红十字”、“红新月”的名称、标志相同或者近似的;(六)带有民族歧视性的;(七)带有欺骗性,容易使公众对商品的质量等特点或者产地产生误认的;(八)有害于社会主义道德风尚或者有其他不良影响的。县级以上行政区划的地名或者公众知晓的外国地名,不得作为商标。但是,地名具有其他含义或者作为集体商标、证明商标组成部分的除外;已经注册的使用地名的商标继续有效。
第十一条:下列标志不得作为商标注册:(一)仅有本商品的通用名称、图形、型号的;(二)仅直接表示商品的质量、主要原料、功能、用途、重量、数量及其他特点的;(三)其他缺乏显著特征的。前款所列标志经过使用取得显著特征,并便于识别的,可以作为商标注册。
五.申请商标需要的主体资格以及文件
a、营业执照副本复印件,加盖公章
个体户申请需:申请人身份证正反面复印件(需本人签字)
个体户营业执照复印件(盖章)
b、标样电子版(标准:商标图样文件格式应为jpg,图形应清晰,图样文件大小
应小于”200KB”且图形像素介于”400×400-1500×1500之间。)
c、具体所选商品项目(要严格按照最新商品分类表填写)
六.申请商标的流程及时间
一般在12个月左右
1、 首先对商标进行查询(以降低商标注册潜在的风险),如果在先没有完全相同或严重近似的商标,就可以准备申请文件,提交注册申请;
2、商标注册申请递交后2-3个月左右,商标局会下发《商标注册申请受理通知书》(形式审查通过)。
3、形式审查结束后的6个月左右,商标就进入实质审查阶段。
4、如果商标通过实质审查,就会予以初步审定公告(为期3个月);
5、公告期满,没有任何人对你的商标提出异议,就可以等着领取商标
结语:商标法虽然是法律当中的冰山一角,但是商标真的不是稍微学一学就能看懂的,里面还有很多文章。核心的商标注册还是建议找代理机构注册,毕竟自己专业和时间精力有限,其实代理费就几百块钱,省去了很多麻烦,节省时间。有问题可以多多沟通,如有出错的地方欢迎批评指正。谢谢。
版权声明:本文内容由互联网用户自发贡献,该文观点仅代表作者本人。本站仅提供信息存储空间服务,不拥有所有权,不承担相关法律责任。如发现本站有涉嫌抄袭侵权/违法违规的内容, 请发送邮件至 举报,一经查实,本站将立刻删除。
