当很多APP设计小伙伴去设计H5页面当时候,还是很多疑问,是不是跟设计APP界面一样呢? 还要注意哪些呢?是不是需要关心尺寸适配的问题。
如果你对移动H5页面设计不太清楚,不妨认认真真来看下下面这张移动H5页面设计的那些事的信息图。








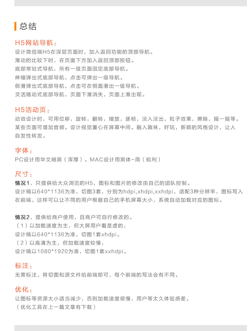
此信息图分别从H5页面与APP界面的区别开聊,分别举例了很多H5活动页面和H5网站界面说明。有H5广告活动宣传页设计、H5游戏开发、H5网站导航的方式、H5页面的优化和加载。
看完之后,你就会明白H5页面的设计制作整套流程。
版权声明:本文内容由互联网用户自发贡献,该文观点仅代表作者本人。本站仅提供信息存储空间服务,不拥有所有权,不承担相关法律责任。如发现本站有涉嫌抄袭侵权/违法违规的内容, 请发送邮件至 举报,一经查实,本站将立刻删除。
