编辑导语:疫情之后,医美行业受到了一定的营销。医美行业该如何进行新媒体营销成为了医美机构经营者的一大难题,作者从新媒体视角分享了关于医美行业的营销布局,我们一起来看下吧。

大家好,今天我们聊一聊医美经营之道,今天我会站在新媒体营销的角度上,浅谈医美行业,新媒体平台布局思路与实施方法。
本次分享一共有三个板块,医美营销思路、平台认知与玩法、医美广告投放建议。
疫情之后,医美机构不管是品牌曝光,还是拉新获客,都在一定程度上收到了影响,这也是我们运营人要去思考并且解决的问题。
其实品牌曝光和拉新获客,拆解开来就是三个概念:广告触达力、品牌力、转化力。
品效一体这个概念,近几年在医美圈还是很火的,作为品牌和效果之间的平衡,实际上也在强调品牌力建设和拉新的重要性。
其实这两者并不冲突,健康增长的品牌,主要来源于更多人的购买,两者相辅相成。
那我们医美行业,该怎么兼顾品牌和获客呢?策略就是:找到更能够触达新客的平台,并影响更多的新客。
这个策略的落地,需要评估出 能高效获取新客的流量阵地,并且逐渐迁移预算到这些高效阵地。
碎片化时代,如何让更多新客看到咱们的品牌内容?这就是接下来要给大家分享的:新媒体平台认知和玩法。
一、新媒体平台认知和玩法
相比于线上的垂直平台、转诊平台,线下的美容院还有异业渠道,我们为什么要选择新媒体平台?
首先我们来看用户属性,根据新氧大数据的最新统计,医美消费者平均年龄在24-25 岁,这类人群长时间稳定的活跃在新媒体平台上,这就是第一点,用户优势。
其次我们看平台流量,拿日活跃用户开看,微博近3亿用户、抖音已经超过6亿、视频号达到了3.5亿,并且快速攀升、小红书和B站都已经超过5000万,这是第二点,流量优势。
最后我们看用户搜索习惯,医美或者生美类消费项目,年轻一代的用户逐渐摒弃百度、公众号等传统平台,她们更多的会在知乎、新氧、小红书搜索科普种草;点评、微博查看医院口碑;抖音、视频号拔草到店转化
二、新媒体平台认知
我们介绍几款适合医美推广的主流新媒体平台。
首先第一个是微博,微博扮演的角色,是医院或者医生的品牌展示区,是IP打造的重要组成部分,一个好的微博账号就是一块永久的广告牌,这个待会我详细说明,为什么是一个永久的广告牌,微博有哪些广告位。
第二个是抖音,伴随着大众时间碎片化、阅读视频化,抖音更加契合用户的使用喜好,稳稳的占据短视频流量第一的位置,那我们医美行业不可错过短视频流量。
第三个是小红书,国内最大的生活方式分享社区,有着极高的种草效益,90后群体非常庞大,这正是爱美女性群体聚集地。
第四个是知乎:知乎都是些什么用户呢?是追求生活品质,知识型中产阶级的年轻群体,现在用户遇到问题或者消费决策时,说实话不太信任百度,而是习惯性的在知乎上搜索、提问,因为原创、真实、基础信任感强,也是知乎这一平台的内容基调,我们可以把握住这一类高精准用户。
第五个是B站,B站的用户基本上都是新生代群体,00-90后占到了78%,她们有强烈的兴趣消费意识和判断力,网红项目传播速度非常快,比如筷子腿、酒杯腿、精灵耳等,而且用户聚集经济较发达地区,属于未来的消费主力军。
最后一个是视频号,相信很多人对视频号不陌生,因为它起来的速度太快了,背后12亿微信用户,3.5亿日活还在迅速上升,他的成长速度远超抖音快手。
对于咱们医美来讲,现在的机会是,内容审核门槛还很低,不会像抖音快手一样,不允许手术动针动刀的画面出现,所以建议尽快布局,它是一个很好的工具,每天朋友圈里面视频的刺激,帮助我们更好的线下转化到店。
三、下面我们看每个平台的玩法,以及内容审核规则
1. 微博的玩法
第一个先来看微博,刚才讲到微博是医生IP打造的重要一环,微博的医生认证相对比较简单,只需要身份证、职业资格证、在职证明就可以,其他的申请条件像关注数粉丝数、互粉橙v数,这些就比较好操作了。
微博也是有内容审核机制的,我们在运营过程中,博文、图片、私信这三块要特别注意,博文里面,官方的违禁词不要触碰,外链以及联系方式不要带,图片最好是原创、然后发九张图、尽量无水印、高清,尽量要对方的联系方式、敏感词需和谐、最好不要直接发二维码,因为微博也是有权重这一说法的,过于营销或违反内容规范,会造成降权限流。
说到微博,还有一个概念不得不提,那就是实时号。
什么是有实时功能的账号呢? 微博平台为了 提升经常活跃在微博上的用户体验,所产生一种运营机制。
也就说,只有经常在微博上活跃并且有高互动行为、有原创内容产出的微博用户,才会有这种功能。
简单来讲,你想让更多人看到你发布的信息,你就必须先让系统判定你为一个高质量的用户
那这里就引出了一个玩法:如何养号?
- 每天发布2条以上微博,注意原创为主,可以从其他平台上搬运,比如公众号、知乎、小红书等等,但是要在微博上没有发布过。
- 每天点赞互动,注意不要在短时间内点赞太多,点赞评论关注这些互动数在30次以上就可以。
- 如无特殊情况,不要过多删除博文,养号期间不要发布广告信息以及营销信息,不要出现微信字样和微信二维码。
按照用户的搜索习惯,从上到下依次会看到:下拉词、下拉头像、用户排名、热门广告、实时广告。
微博下拉头像:当用户搜索某个指定关键词时,比如搜索双眼皮,微博搜索框下会出现带有关键词的微博账号。
这个位置最多只有三个账号在上面展示,粉丝越多的账号,越靠前,当然,这些账号必须得有下拉头像功能,才可以通过增加粉丝去提高关键词排名的。
那这个广告位有哪些好出呢?
微博下拉头像的位置展示在潜在客源主动搜索关键词的时候,搜索框下面会自动显示最多3个位置的账号,针对的人群是精准有效的,并且可以实现实时截流。
具备高权重并且粉丝多的账号才可以出现在下拉框,同样高权重账号给我们潜在客户,营造的信任感是非常足的。
自己打造一个这种账号,时间成本人力成本都比较高,倒不如去租一个,租的下拉头像账号都是可以把头像、简介、置顶博文,改成自己的信息,并且每天更新内容,把账号包装成自己的,增加客户信任感。
我们看到这些账号上面还有很多词条,这就是微博下拉词,在微博搜索某一关键词时,系统下拉框中出现的预览词、联想词、引导词就是下拉词。
比如说我们在微博 搜索关键词”双眼皮”,系统下方出现的预览词“双眼皮手术”就是下拉词之一。 点击下拉词,可以进入该用户的微博主页。
通过主动搜索关键词来的粉丝,都是非常精准的意向客户,如果我们将微博账号和内容打造的专业一些,就很容易吸引粉丝的关注和信任。
这个广告位的优势,也是比较明显的:
广告位靠前,先入为主,可以做到长期稳定的曝光,对意向客户进行截流,点击下拉词直接可以直接显示匹配的微博账号,引流信息明显,下拉词是新浪官方推荐,有利于消费者增加信任感,排名越靠前,效果越明显。
下拉框下面展示的,就是微博用户排名:
在微博搜索一个关键词时,用户列表用户账号展示的位置排名。 比如我们在微博搜索关键词“双眼皮”,系统下方出现的用户排列名次即为微博用户排名。
点击账号直接进入用户主页,个人主页发布行业相关内容,打造专业形象,主页可留联系方式,实现直接转化。 定向搜索匹配精准客源,排名优于同行,抢占微博25%自然流量,持续稳定的私信咨询
接着往下看,是微博热门广告位:在微博搜索一个关键词时,综合页面前三位置展示的博文即为微博热门博文。博文中可进行行业产品展示,添加联系方式。 热门广告前三位置占据微博35%曝光量,持续稳定、高效的流量推送。
热门位置下面,就是实时博文,同样可以进行案例的展示。
2. 抖音平台玩法
很多人都会有个疑问,医美怎么做抖音账号?封号太严重了!
确实,对于医美行业抖音审核门槛是非常高的,但是我们不想放弃这么好的流量阵地,怎么办呢?
有三种玩法比较适合医美账号:
- 第一种,也是我最推荐的一种,是美学博主角度,以咨询师的人设,颜值分析、表达美学理念、做一些医美轻科普;
- 第二种是素人角度,记录自身经历,来分享面诊、手术、恢复整个流程;
- 第三种是医生角度,医生审核最为严格,所以需要做身份认证,抖音的认证难度相对较大,首先是公里三甲医院的在职医师,还需要国家卫健委的信息截图、执业证、资格证、科室职业证明等。

不管是哪种角度运营账号,都需要熟悉内容审核机制,标题上要规避违规敏感词,针对医美行业,我整理了一份最新的敏感词,如果需要的话可以直接发给大家;视频内容要原创、高清、普通账号不可发手术室画面,很容易封号。
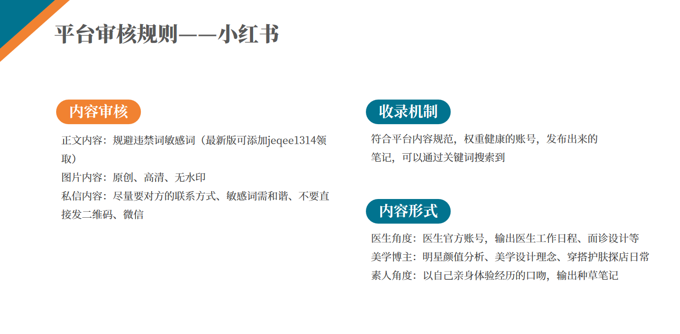
有很多医美圈的朋友也在向我咨询,说小红书能不能认证医生?怎么认证?
首先医生认证是非常难的,之前有一些内部渠道可以操作,现在几乎是不可能了,另外官方广告投放,小红书也卡的比较严格,目前只开放20家白名单。
所以运营小红书的时候,内容审核红线一定不要碰,定位角度和抖音类似,有博主、素人、医生三种,同样也要规避敏感词。
小红书这个平台,有个收录的审核机制,收录这个概念并不陌生,我们都知道百度、知乎都有,简单地说,只有被小红书平台收录的笔记,才有可能被用户搜索到,才能获得相应的曝光量,才能有机会上热门,排名靠前。
小红书官方投放是非常难的,但是通过运营手段,有两个广告位流量曝光是非常不错的,第一个是小红书笔记排名:在小红书搜索某一关键词时,对出现的关键词相关笔记进行排名优化,使笔记获得更多的曝光,实现品牌产品推广。
小红书中关键词搜索,笔记前十位置,就占据了小红书版面65%的曝光量,这个搜索体量还是很庞大的。
第二个是小红书热评,在小红书搜索某一关键词后,选取热门笔记,评论里@小红书主号,用户点击@账号可直接进入用户主页,并将该评论优化至靠前位置。
抢占评论曝光量最佳位置。因为小红书偏向种草、拔草属性,所以评论非常重要,能够占据小红书30%左右的曝光量。提升评论排名,优化曝光才能抢占流量先机。
知乎上面最好的广告展示位,是文章排名和问答置顶,文章排名是在搜索某一关键词时,对出现的关键词相关内容进行排名优化,使内容获得更多的曝光,实现品牌产品推广。
问答置顶是搜索行业相关的问题,将回答维护到置顶第一的位置,快速收割精准流量。
