说到网红火锅,哥老关一定是绕不开的一家。
这家火锅店以排长队出名。最近,这家网红火锅店被爆出了问题——
据中国质量网报道,就在今年10月,位于上海人民广场的网红火锅店哥老官被人爆料存在食品安全问题——有消费者称自己在“哥老官重庆美蛙鱼头”就餐时感觉“味道不如以前好了,是否后厨制作会有问题”,还有人称曾看到后厨人员有操作不规范现象。

近日,该网调查人员对“哥老官重庆美蛙鱼头”位于上海市人民广场二哥店(以下简称“‘哥老官’人民广场二哥店”或该店)进行实地调查。
暗访后厨:
员工脚踩灶台擦油污
据报道,调查人员看到,厨师在最左侧的灶上疑似正做着锅底,而另一名员工直接踩踏灶台,用抹布和水管清洗灶台和墙面上的油污。整个过程中,水管里的水数次紧贴做着锅底的灶来回冲洗,顺着墙面流下的污水也在做着锅底的灶边积累。在该员工用抹布擦洗灶台台面时,他先拿起灶台面上的一把水勺,待擦洗台面结束后,把该水勺又放回了原位。
接下来的一幕也让人诧异,该员工将抹布扔到中间灶上的炒锅里,炒锅里面提前放入了一个调菜盆,员工在盆里清洗抹布并拧干。清洗工作结束后,这名员工将清洗抹布的盆从炒锅中端出,并放到了旁边的案台上。
多个垃圾桶被搬到案台上
据该门店内张贴的“核查表”规定,“八大红线”就包括严禁在营业期间踩踏操作台。这明显违反了店内规定。此外,后厨员工将多个垃圾桶搬到案台上,用抹布涂抹洗涤剂进行清洁的一幕也被调查人员看在眼里。
用手调整成品菜
更不可思议的是,调查人员在暗地调查中亲眼目睹一名员工在上菜前发现刚做好的两份菜品的分量大小不一后,用手在两盘菜之间迅速地来回拿捏并调整菜品。
其间调查人员看到其双手未使用食品夹(筷)或者带相关防护用具(手套),并且该员工佩戴口罩也不标准,只遮住嘴但是鼻子露在外面。看到两份菜品的分量差不多时,该员工才收手。之后另一名员工将这些菜品端到了前厅。
食材掉地上不清洗
哥老官是以蛙为主要食材的火锅品牌,如何保存与清洗大量的蛙,自然是消费者关心的话题。中国质量新闻网调查人员看到,该店的一名后厨员工在清洗一盆蛙的过程中,俯身将盆里的水倒进了旁边的排水沟里。从盆中滑落到潮湿地面的一只蛙随后被该员工捡起,未经过单独清洗,就直接放回案台上。
铜壶挨着下水道
调查人员发现该店后厨潮湿的地面上随意摆放着几把铜壶紧挨着下水道。一名员工将地上的数把铜壶拎在手里,倒掉壶里的水,在水龙头下冲洗了几下,就一路拎到了前厅备用。
调查人员还注意到,该门店一名后厨人员从洗手池里拿出一袋冲洗后的鸭血放到案台。之后,该后厨人员往调菜盆中倒入牛奶,再把鸭血袋剪开,将鸭血倒入盆中,用勺子搅拌数分钟后,放到盛菜的容器中。在该店后厨,洗手池不仅用来冲洗袋装食材,而且还被用来洗菜,洗毛肚。
哥老官回应:
承认踩踏案台清洗油污确实存在


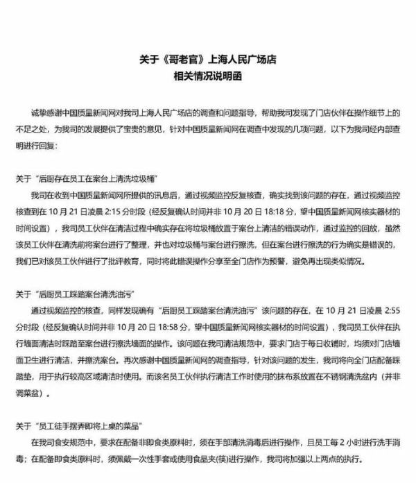
在这篇《说明函》中,上海哥老官餐饮管理有限公司承认,踩踏案台清洗油污确实存在,并表示在案台进行垃圾桶擦洗的行为也是错误的,已对该员工批评教育。
网友评论:
@村长:杭州的哥老官周末去四个小时起排
@不游泳的鱼:一直奇怪哥老官怎么火的,吃过一次锅底真不怎么样,去四川重庆那边的火锅也没有这种啊
@LittleFox:这么恶心的后厨怎么能允许存在的,店里面没有管理制度?
@D大调:之前去吃的时候,发现碗都没洗干净,后来就再也没去过了
@董董:以前感觉还好,上次去了城西银泰店后,感觉地板油滋滋粘脚,灯光灰暗,后来就再没去过了。
@懒得李:上次排队5个小时,吃完坐地铁回去的路上肚子痛然后就拉肚子。。发誓再也不吃了。毕竟我是那种喝了2大瓶酸奶都没事情的人。。
@吃瓜市民花奶奶:大家对吃进嘴巴里的东西忍耐力都这么高了么,进嘴巴的东西能多关心一点也不会这么多病了。哥老官还承认自己有这种现象,瞬间觉得自己以前
吃的好恶心
@苹果:支持后厨换成透明玻璃窗!支持后厨安监控
@哥娘亲:选择透明的后厨的饭馆比较安心
@泽:应该后厨放监控器,然后直接连接到大厅显示器
@Yico君:拖延症拯救了我,一直种草没拔,这下断念想了。其实看不见的后厨很多操作都是鬼知道,论明档的重要性…
