前面我们已经讲了,前期策划、策划案、文案该怎么创作,包括形式、格式等等,你写好了文案,做好了前期策划,最后要实现你的创意想法,就得需要脚本,不是说你想好了一个策划案你就马上就可直接拿来拍摄。因为你那个时候还没有形成画面感,这个时候就要中间一个环节就是分镜脚本,所以说脚本是很重要的。

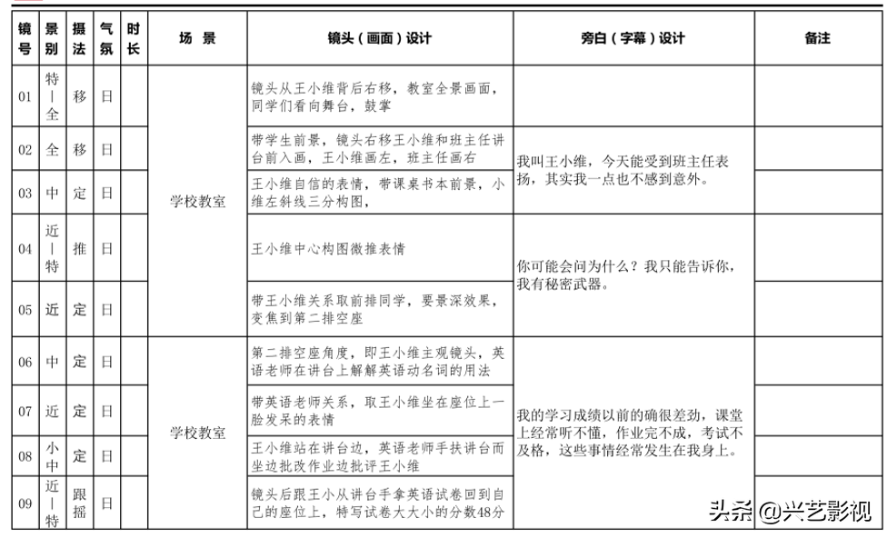
接下来我们就讲一讲短视频脚本的创作,大家可以通过以下的例图大致了解脚本的格式。

脚本大体上,大同小异,主要格式就是包括:镜号、景别、摄法就是拍摄手法、然后时长、场景、画面设计、解说词,或者旁白,你也可以有一个参考画面,脚本的格式大家了解之后,还有一个重要知识也需要我们掌握,就是一些专业性的知识。按照我们拍宣传片拍广告片来说,我们文案的字数是一分钟200字,你可以根据这个标准来规划,比如你要拍剧情的人物对话,你的对话内容只有100字,那就大概预估30秒时长,这个很重要需要掌握。

还有就是短镜头和长镜头的概念,所谓的短镜头就是指15秒以下,通常为3到5秒的镜头我们称为短镜头。长镜头是指连续15秒以上,中间间断,通常指超过30秒以上的镜头。短视频上传的时间限制,之前抖音是15秒,现在15秒到3分钟都可以。

我们写分镜脚本还有一个重要概念,就是景别知识的运用。对于有摄影基础的可以跳过这部分内容。对于大多数没有摄影基础的朋友来说,这个景别知识就很重要了。我们将在下一篇文章中分享给大家。
