在10.9抖音直播间不支持第三方商品链接后,近期抖音又更新了两项电商新规,一起来看看吧。
01 开通小黄车先交500元保证金 再也没有免费的带货橱窗了
抖音宣布从10月20日起,凡是在抖音,及抖音火山版平台开通商品分享功能的用户,需要先交纳500元保证金。
也就是说,以后如果想要在抖音带货,需要先交500元保证金,如果有违规行为,或者短期内被投诉等可能会被冻结或清空保证金。

那么什么情况下,会被扣除保证金呢?
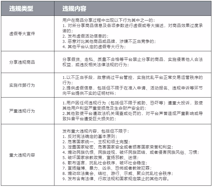
抖音官方给出了五大违规行为。比如虚假夸大宣传、分享违规商品等,如果违规,官方将扣除部分保证金、关闭商品分享功能,而如果情节严重,还可以向播主追偿,并永久封号。

而对于已经开始带货的账号,如果没交保证金,将暂时限制账号的商品分享功能,并下架橱窗所有商品,隐藏视频购物车,以及不得提取未结算、未提现的佣金等。
也就是说,抖音将不再提供免费开通橱窗带货!
其实从前段时间段的用户信用分,到现在需要提交保证金,抖音在加快打击黑产的速度和力度,全力规范电商生态,提升平台的整体内容水准。
02 达人招商功能上线 商家可直接在抖音对接达人
在10月9日抖音直播间不支持第三方商品链接当天,商品橱窗页中上线了【招商工具】,拥有商品分享功能的Lv2级以上达人,可以直接在抖音内发起招商需求,并直接推送给小店商家。

用户填写招商诉求后,招商名称将会展示在商家后台,但名称不能超过20字,且不符合类目要求商家无法报名。
需要注意的是,如果要招商多个类目,则需要发布多条信息,达人每周可以发布5条招商信息。

招商发布后,将会在“百应平台-招商大厅”显示,达人可以查看报名商家和商品信息,决定是否合作。
并支持电话或微信联系商家,直接在抖音内对接小店商家,完成电商生态闭环。


抖音最近的调整,都在肃清黑产低质内容,提升平台内容质量,加速电商生态的良性发展,相信能为即将到来的双十一,提供更多支持与保障。
