“石器时代”的局限也比较明显:我们的观察仍旧相对片面且是静止的,行业之间也有一定壁垒。在新阶段我们不禁开始思考:这些较为分散或过于细化的技巧,是否有可能抽象成更高维度的理论模型,以便品牌主们自发进行直播规划,前置性地发现、疏通和解决问题,真正实现理论技巧反哺直播间实践。
于是基于第一阶段的分析沉淀,我们迎来了高光帧计划的“铁器时代”,即2.0阶段。在以下内容里我们提供了3个崭新的直播间模型,分别对应品牌主的3大需求:直播间定位、直播间内容诊断分析、直播间发展方向规划。相信不同阶段的品牌,都能在以下模型中找到相应的直播间解决方案。
01
定位:直播间原型理论
“我的直播间要做成什么样的?”
随着号店一体全面推进,品牌、品牌号与品牌直播间构成了三维融合的关系,你中有我、我中有你。其中,直播间“实时直面用户”的属性,使它成为品牌理念表达的重要窗口。过去品牌方普遍关心账号定位,如今直播间定位也必须被纳入品牌建设的关键板块。
在我们的调研中,品牌方普遍关心“我的直播间要做成什么样的”?目前抖音直播生态还在蓬勃发展期,不同主体的直播间花样百出,并未出现清晰的归类方法。同时大部分品牌入局不久,普遍播龄不长,正需要有清晰的定位指引。
综上,我们根据高光时刻第一阶段研究的沉淀,并结合品牌原型理论(Brand Archetypes, Margaret Hartwell, Joshua C. Chen),总结出了不同沟通目标下的直播间原型。鉴于直播间对品牌的代表性,我们保留了既有的12种品牌原型,但在直播场景下做了外延的调整,以适配具体的业务需求。

逻辑解读:
直播的核心是沟通,直播能力的核心是沟通的有效性。品牌有不同的沟通诉求和技能点,可在定位阶段做好摸排,选择与品牌调性及能力值匹配的沟通目标。
每种沟通目标分别指向3种直播间原型,一共12种,可在下表中进行检索。

直播原型理论详解表
品牌原型理论认为,有生命力的长寿品牌是具有人格原型的。直播间原型分别对应品牌&主播人格,在长期开播过程中,特定人格的描摹会越来越清晰,用户的感知也会愈发显著。长此以往,直播间乃至品牌的形象能得到显著提升。
如何使用该模型?
- 譬如“智者原型”的直播间,主播往往具备专业严谨的特质(皮肤科医生、营养师、健身教练、明星化妆师等)用专业知识科普、用户问题1v1解答等方式进行带货。该原型可适用于科技型品牌等。
- 譬如“照顾者原型”的直播间,主播多为靠谱的选品师角色,走亲民路线,场景多为货架、档口、专柜,主打多重比价和优质好价。该原型可适用于经销商、本地中小商家等。
- 譬如“英雄原型”的直播间,品牌会依靠勇敢坚定的行动来证明自己的影响力,通过开创性的BigDay事件、联动超级明星做客直播间,在短时间登上流量王座。该原型可适用于国际型品牌、新锐&传统头部品牌等。
值得一提的是,模型本意并非将直播间框定在某个原型中,而是鼓励品牌方自主配置“双重或多重人格”。有高度差异化的直播间,往往是能够扬长避短,把品牌个性表达得极致又均衡的品牌。
02
内容:直播内容4P模型
“我的直播间内容要如何优化?”
在调研过程中我们发现,品牌关注的另一个问题是“我的直播间有什么提升空间”?提升的第一步是直播间科学诊断,第二步是跟进数据侧的问题,对内容进行全面优化。
过去我们针对内容优化的模型是「人+货+场」,但在实际大量诊断过程中我们发现,很多直播间的提升方向已经突破了人货场的范围,有了更高阶的需求——譬如撬动自然流量、ROI、GMV的里程碑、粉丝复购率、粉丝LTV等。这时候我们需要有一个新的内容分析模型,即4P模型。

如果把直播比喻为造一所学校,人货场对应着“把房子盖起来”,4P模型对应着“把课程体系构建起来”。前者是基建,后者是文化;文化软实力是学校综合水平体现。
4P模型源自高光时刻1.0阶段的文本研究结论。在直播间热词研究中,我们发现热词汇聚为“产品词”、“情感词”和“营销词”,分别对应了直播内容中的产品力、情感力和营销力。除此之外,我们发现头部直播间在产品呈现上有高超技巧,可见不支持文字化表述的场景力也是衡量内容好坏的重要维度。

食品行业热词类型占比
服饰行业热词类型占比
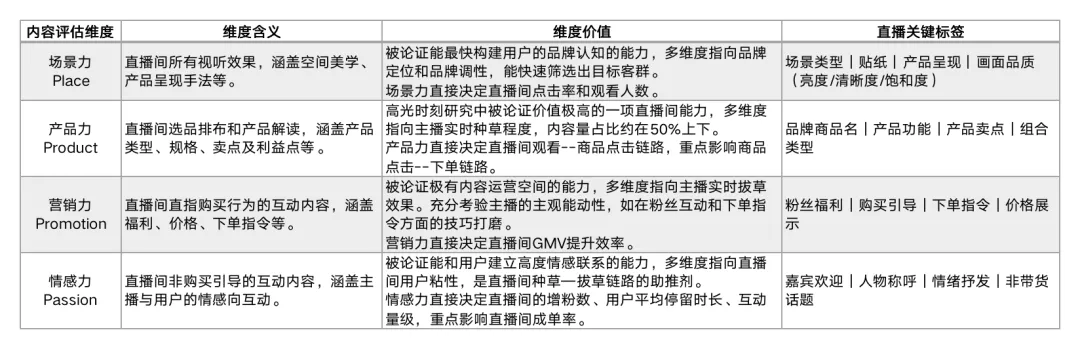
综上,我们将内容分析维度提炼为4P,以用户刷到直播间—点击进入—停留—产生兴趣—关注—购买的链路为顺序,分别对应了场景力Place、产品力Product、营销力Promotion和情感力Passion。四个维度不能割裂了看,而是相互作用,共同支撑起种草到拔草的达成。


直播内容4P模型详解表

品牌需要细致打磨提升四种能力的方法,本文以模型介绍为主,在此不做展开(详见文首的高光时刻行业文本研究)。
- 场景力方面,如食饮直播间尤其要注重视觉与听觉的双重震撼。直播设备加持之余,品牌方通过5个“场”的技巧即可达到事半功倍的效果。
- 产品力方面,注意直播间选品的组合搭配(价格梯度、sku数量、主推品等),同时要仔细打磨产品介绍话术和演绎方式,突出产品卖点。
- 营销力方面——这也是最值得关注的维度——要重点打磨粉丝专属福利设置、价格优势拆解和逼单技巧。建议一个周期内着重攻克一项指标,如新增粉丝量/粉丝GMV占比/客单价。
- 情感力方面,注意主播与用户的日常互动交流,不要做一个无情的卖货机器。可用人物关系、寻找同乡、情绪抒发等方式拉近主播与用户的距离。
02
发展:直播间塑造模型(LBM)
“我的直播间下一步要怎么规划?”
直播不是一天两天的事,而是数月乃至数年的事业。随着直播时间的延长,品牌势必要考虑到长线发展。在整个生命周期中,因内外部因素(如产品线调整、竞品冲击等)的影响,品牌直播间会处于不同的发展位置,需要经历多次策略的调整。
在高光时刻研究中我们发现,尽管样本的GMV均值为行业头部,但依旧存在发展不均衡的问题(如账号无粉丝基础、直播间品牌属性过弱等),会相对削弱其借鉴价值。为了给广大品牌主提供清晰的、健康的直播发展方向,以及方便品牌自身进行现状与发展方向的评估,我们设计了直播间塑造模型(Liveroom Building Model),模型如下图。


横轴为直播间GMV(以单场均值计),构成维度为粉丝贡献+非粉丝贡献;纵轴为直播间粉丝忠诚度,量化表现为粉丝消费频次X客单价。
左下至右上是直播间健康的发展路径,双指标均衡提升,从弱小的问题直播间成长为强势直播间。参考案例:三只松鼠、太平鸟。
发展不均衡直播间I:现阶段多出现在达人直播间。品牌尤其注意要突破小众领域,拓展品类人群,拉伸转化新粉丝;除此之外要避免对某个优秀主播的依赖,依靠品牌而非个人魅力卖货。
发展不均衡直播间II:现阶段多出现在鲁班型直播间。一个主体开设多个账号进行直播赛马,依靠付费流量灌入进行收割,来得快去得快。对品牌而言要切忌短视,勿盲目追求GMV而忽略品牌沉淀。
衡量直播间的标准很多,为什么我们要选择GMV与粉丝忠诚度?这就像选秀节目中,我们要评估选手的综合业务能力和观众喜爱度。爱豆业务能力不过关,大众口碑上不去,转粉能力差,热度不会长久;业务能力再好,却没有铁粉维护和买单,商业价值始终欠佳。
反观直播间。直播间GMV是硬性经营目标,也是直播间竞争力的核心指标。粉丝忠诚度则是支撑直播间长效、平稳发展的基石,是品牌经营阵地的核心守护群体。粉丝忠诚度的提高也会相应带动直播间GMV。商业化直播产品运营团队对粉丝价值有了初步的科学验证,得出了以下结论:
- (头部客户数据分析显示)竞价、品牌、电商场景下,粉丝都具有更高的变现价值和变现效率。
- 观看直播的粉丝用户相比非粉丝用户有更高的互动、电商指标(购物车点击率、下单率提升),且有更高的长期购买潜力。
综上,我们选取了直播间GMV与粉丝忠诚度两项重要指标作为评估维度。具体衡量数值可参考大盘benchmark。
小结
高光时刻2.0提供了以上三个模型,分别对应直播间定位(直播间原型理论),直播内容诊断及提升(直播内容4P模型)和直播发展规划(直播间塑造模型)。适配品牌直播间发展的不同阶段与需求,希望能给品牌方向性和逻辑性启示。
后续我们将持续关注直播间高光时刻,相信在大浪之中能淘出一些珍贵的黄金。
