短视频日益充斥着人们的生活,有人用它记录自己难忘的生活瞬间,有人用它来发布一些新闻热讯,有人在用短视频快速变现引流。而短视频的拍摄也不是一件易事,里面有很多的专业知识,今天就来讲一讲其中的分镜头。

什么是分镜头脚本
分镜头脚本相当于整个视频的制作说明书,是把视频情节翻译成镜头的过程,决定了整个视频故事的发展方向和内容大纲。分镜头脚本也可以在拍摄时知道我们在什么画面、花多少时间、用什么拍摄手法进行拍摄。
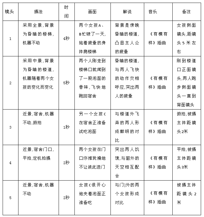
例如:

分镜头脚本的重要性
写分镜头脚本,能够稳定有效地提高拍摄效率和拍摄质量。在写脚本的时候,其实我们就把视频的框架和拍摄的流程都梳理了一遍。熟练以后甚至可以把剧本以影像的形式在脑海里放映一遍,做到心中有沟壑,这样拍摄的时候往往能事半功倍,避免漏拍、错拍的情况。

怎么写出好的分镜头脚本
分镜头脚本是将文字转换成可以用镜头直接表现的画面,通常包括了画面内容、景别、运镜、时间、机位、音效等等。

脚本的具体内容大家可以根据自身拍摄需要进行增减,一般分镜头脚本的内容越细致,拍摄的信息就越明确,拍摄的效果就会越好。拍摄出来的作品好了,才会有更多的观众观看点赞,评论和转发。为我们的日后工作打下基础。吸引潜在的客户。
