守护者在3.25日更新三次觉醒,为大家带来了最新的职业百科!首先带来的是转职人数最多的帕拉丁

加点推荐:
【分析】
跃翔和暴击根据自己实际情况选择。
如果追求更高的伤害可以把神光冲击的SP都分给烈光或者神光盾击,圣盾和神光庇护打高压本推荐都点,如果自信不被秒可以圣盾点1剩下SP都分给其他输出技能;CP技能如果没有选择裁决的话可以考虑把裁决的SP分给烈光和神光盾击。
由于帕拉丁三觉被动使得帕拉丁平X第三下会额外出现小喷涌造成等同于神光喷涌10%数值的伤害,因此点满神光喷涌的SP和TP,如果用不习惯平X也可以考虑把神光喷涌的TP分给破晓之光加强爆发或者SP和TP都分给烈光提高续航伤害。
三觉推荐绑定一觉,二觉带有群体回血和5秒蓄力无敌时间可以降低副本压力因此由于一觉,并且目前技能等级宝珠替换为技攻宝珠的话二觉伤害会更高。





【二】新增技能

【三】护石分析
【神光闪耀】

-提升总结
伤害提升率33%(旧版24%)
攻击范围提升
攻击过程中可以移动/冲刺
-性能点评
数值的提升不高,但是对形态进行了优化,是帕拉丁为数不多的快速清怪技能,但是由于2.5觉并未加强该技能,因此在三觉前跟其他技能对比是有12.6%左右的数据亏损的,追求高爆发伤害并不推荐选择
【神罚之锤】

-提升总结
伤害提升率36%(旧版27%)
攻击范围提升
消耗天使光翼使用时附带追踪效果
-性能点评
数据上的提升中规中矩,附带的追踪效果基本可以无视,由于是快速大范围的单段技能因此实战基本不会丢伤害,属于可选的类型
【神光之跃】

-提升总结
伤害提升率32%(旧版24%)
攻击范围提升
攻击前摇加大并且施放时附带短暂无敌效果
-性能点评
帕拉丁的主力爆发技能,快速大范围单段简单暴力,数值提升虽然不高,但是在爆发版本基本是必选的,如果是续航版本则不推荐选择
【圣盾裁决】

-提升总结
伤害提升率33%(旧版24%)
攻击范围提升,冷却时间-10%
消耗天使光翼使用时附带强制控制效果
-性能点评
永远无法翻身的技能,基础伤害太低提升也不高,特效也很鸡肋,不推荐选择
【破晓之光】

-提升总结
伤害提升率19%(旧版11%)
攻击范围提升,冷却时间-10%
单段伤害改为多段伤害
-性能点评
形态劣化,并且伤害提升低的离谱,10%的冷却减缩基本可以无视,最不推荐选择的护石
【神光回旋斩】

-提升总结
伤害提升率34%
聚怪取消
小范围单段变为大范围多段技能
-性能点评
提升中规中矩,最大的惊喜是形态上的优化,原本这个技能在面对不吃聚怪效果的BOSS时由于范围非常小因此很容易打空,而且该技能有一个BUG会有一定几率只有控制效果缺打不出伤害。CP效果可以让回旋斩更容易打出伤害,并且由于回旋在数据上是帕拉丁非觉醒伤害最高的技能,因此属于首选的护石
【神圣信约】

-提升总结
伤害提升率32%(消耗天使光翼使用时为41%)
技能范围提升
消耗天使光翼使用时额外提升伤害
-性能点评
这是帕拉丁第一个消耗天使光翼时能直接提升伤害的护石,但是由于消耗天使光翼使用时该技能会从多段脱手变为单段不脱手延迟伤害技能,因此在不偷跑的场景下属于劣化形态换取伤害,因此在选择时需要权衡该效果是否适合自己使用
B.帕拉丁护石总结
神光回旋斩由于出色的形态优化以及可观的提升和伤害属于首选的护石;神光之跃在爆发版本下依旧推荐选择,但是如果是续航版本则不推荐选择;剩下可选的护石推荐为神圣信约和神罚之锤。符文选择则推荐纯爆发路线红紫蓝,不推荐选择续航路线。
【搭配推荐】
-方案1:高爆发
护石:神光之跃、神光回旋斩、神圣信约/神罚之锤任选其一;
符文:誓卫者[神光回旋斩]*3,塔拉库沓[神光回旋斩]*3,第二个约定[神光回旋斩]*3;
特点:爆发输出很足,第三个护石根据续航和爆发自行选择。
-方案2:持续伤害
护石:神光闪耀、神罚之锤、神光回旋斩;
符文:誓卫者[神光闪耀]*3,塔拉库沓[神光闪耀]*3,第二个约定[神光回旋斩]*3;
【四】 装备推荐
过渡装备

100级装备点评
武器

推荐搭配
533搭配推荐
【方案一】恶化:地狱之路5+幸运三角3+军神的秘密遗产3。神话部位:耳环
说明:T1输出套,缺点是会一直掉血,并且半血以下才可以获得加速效果,不过这些负面效果对于帕拉丁来说影响不大,举盾可以保证存活能力,光翼带有三速所以不会特别缺乏速度,推荐选择
【方案二】天堂舞姬5+幸运三角3+军神的秘密遗产3。神话部位:上衣
说明:舞姬在改版以后成功上位成为强度较高的一套CD装,对帕拉丁的续航问题有一定的改善,并且带有团队辅助效果也更契合职业,非爆发本下可以考虑选择
【方案三】死亡阴影5+幸运三角3+军神的秘密遗产3。神话部位:上衣
说明:死亡阴影得益于改版以后在一些搭配下强度达到T0的强度,但是由于死亡阴影触发需要连击或者使用技能,因此对于经常偷跑技能的帕拉丁来说并不怎么便利,但是在有神话上衣的情况下阴影效果基本可以保持全程,无神话上衣不推荐选择
【方案四】大自然的呼吸5+幸运三角3+军神的秘密遗产3。神话部位:耳环
说明:无负面输出装,优点是可以直接通过升级获取防具,
非533散搭搭配
【方案一】坎坷命运(上衣+项链+辅助装备)+黑魔法的探求者(下装+手镯+魔法石)+天命无常3(鞋子+戒指+耳环)+选择歧路(肩膀+腰带)。神话部位:上衣
说明:史诗改版后推荐选择的套装,无负面效果并且有着不错的爆发,续航本还可以根据自己需要替换歧路鞋子,注意无神话上衣的情况下并不推荐穿戴坎坷命运,如果想追求更高的短期爆发可以把天命无常3替换为次元旅行者3
【方案二】深渊窥视者(上衣+项链+辅助装备)+黑魔法探求者(下装+手镯+魔法石)+次元旅行者(鞋子+戒指+耳环)+命运歧路(头肩+腰带)。神话部位:上衣
说明:无负面散搭,在卢克西的搭配下特别强势的爆发套装,未来三觉可能强度还有一定的提升空间。
【方案三】深渊窥视者(上衣+项链+辅助装备)+黑魔法探求者(下装+手镯+魔法石)+地狱求道者(鞋子+戒指+耳环)+命运歧路(头肩+腰带)。神话部位:手镯
说明:综合强度不错,并且无负面效果。
由于每个人的细节在多个版本更新以后已经有较大的区别,因此强烈推荐使用计算器根据自己现有细节计算出最佳的搭配,帕拉丁由于本身属于爆发职业,因此希洛克装备选择推荐卢克西提升自己的爆发能力。
以下是【卢克西3件套+哈蒂钝器】的【25秒打桩神话排名】,仅供参考(技能释放次数固定因此CD类装备暂不计入)

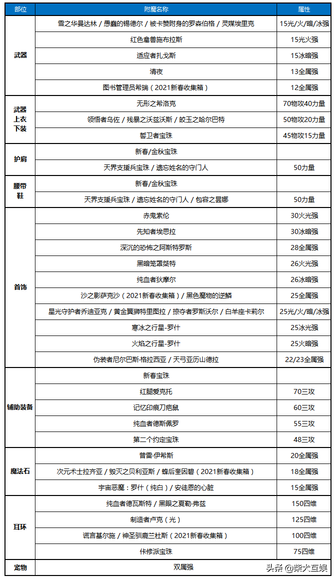
【五】其他提升(换装、附魔、时装、徽章等)
一 BUFF换装核心BUFF为【信仰之念】。BUFF换装通过【代号·希望】获得。需要通过宠物、光环、技能宝珠、时装上衣、白金徽章等能提供【额外等级】的道具堆至20级。

二 附魔仅以可参与团队副本为考虑进行整理,查询其他过渡卡片请善用游戏内【卡片辞典】功能。注:2021年新春礼包宝珠推荐选择技能攻击力类型

三 时装

四 徽章

五 勋章勋章:完美的守护图腾勋章(30物攻+48力量)守护珠:属强+攻速+移速+物理暴击
六 光环、宠物、称号光环:金秋礼包>心悦光环>新春礼包宠物:新春礼包>心悦宠物称号:穿越星空的祈愿>伟大的意志>神选之人>新春普通称号/金秋称号(根据装备搭配强度会有一定浮动,可通过进图触发全部装备特效后“个人信息-详细信息”查看各类词条数值,称号词条选择自身装备词条数值较低的)


版权声明:本文内容由互联网用户自发贡献,该文观点仅代表作者本人。本站仅提供信息存储空间服务,不拥有所有权,不承担相关法律责任。如发现本站有涉嫌抄袭侵权/违法违规的内容, 请发送邮件至 举报,一经查实,本站将立刻删除。