第五人格作为一款非常火爆的非对称竞技游戏,有多少小伙伴们知道角色之间的背景关系呢,小编今天就为大家分享下第五人格角色关系图大全,希望大家喜欢
第五人格角色关系图大全

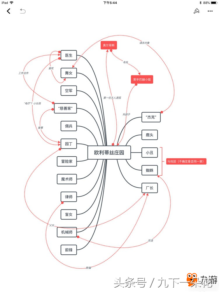
目前可以公开的情报:
1.厂长和护士是夫妻关系
2.园丁是厂长的女儿
3.厂长和杰克在成为监管者之前是好朋友
4.厂长原来是逃生者
5.律师,慈善家,和厂长一家都认识
6.律师卷走了厂长的钱,厂长向律师复仇
7.慈善家喜欢园丁
8.园丁有念物癖,喜欢稻草人
9.侦探(主角)曾经参与过一次游戏
10.所有人都没有逃出去,除了火灾幸存的(失去记忆)
11.侦探(主角)消失的记忆形成了一个副人格,某个监管者
12.佣兵参加的战争是一站
13.厂长1887年结婚
年龄可根据官网提供资料带入计算得出 1900年 主角在出生 1909年 律师和厂长的老婆卷走了厂长的钱 1910年 厂长自焚 园丁被送往孤儿院 (9岁)律师(25) 1912年 主角(12岁)父母被杀 1923年 神秘青年买入庄园,同年主角畅销(主角23岁) 园丁(22岁) 律师(38)医生(32)被邀请参加游戏 1926年 失火主角失忆(26岁) 1929年 主角(29岁)开了私人侦探事务所 慢慢察觉黑暗人格 1930年 主角(30岁)医院确诊精神问题 1936年“一个月前主角36岁”某富商年幼的女儿在乡下度假时,离奇失踪,调查后发现所有证据都指向了那个恶名昭著的庄园。 “2天前”主角收到了富商的委托函(接到委托前几日 幸运儿 神棍 无名氏 小丑 参加了游戏) “今天”主角抵达庄园
版权声明:本文内容由互联网用户自发贡献,该文观点仅代表作者本人。本站仅提供信息存储空间服务,不拥有所有权,不承担相关法律责任。如发现本站有涉嫌抄袭侵权/违法违规的内容, 请发送邮件至 举报,一经查实,本站将立刻删除。